健康|四部门:健康教育课程开课率须达100%,每学期至少6学时( 二 )
前期营养与健康学校类似的建设主要侧重健康环境营造、健康技能培养和卫生服务等方面,在膳食营养保障、食品安全、营养健康教育、运动保障等方面相对不足,《指南》弥补了相关内容的缺失。
七、《指南》的主要内容是什么?
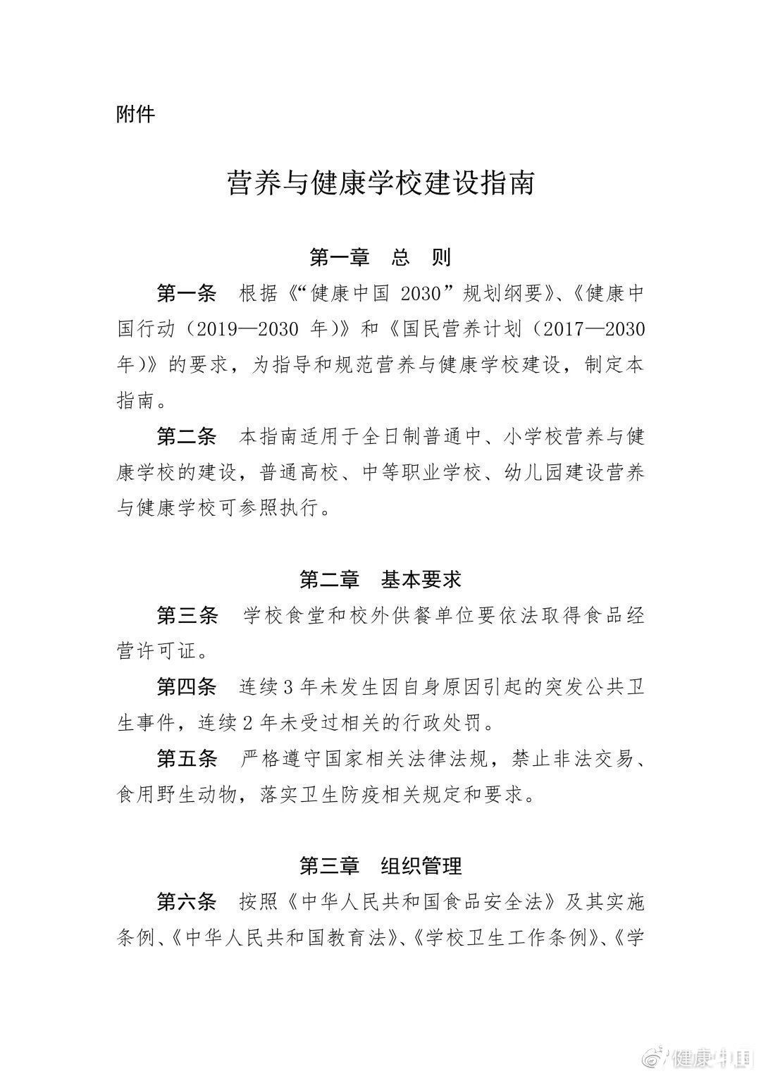
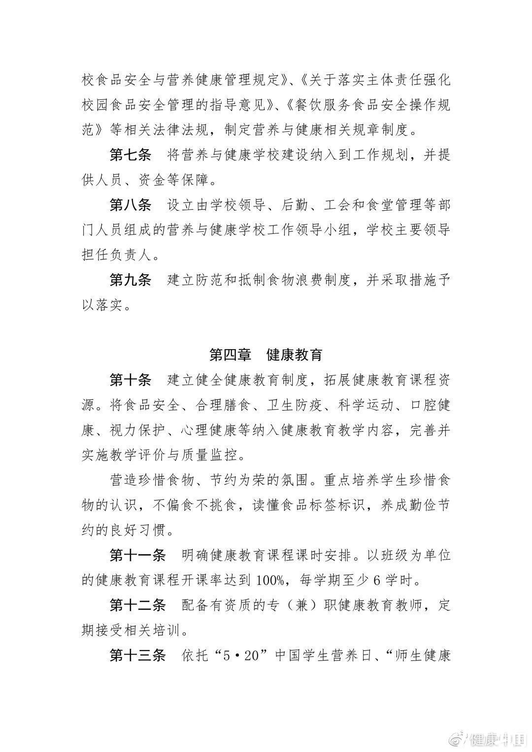
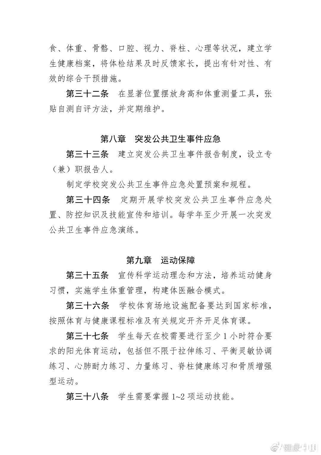
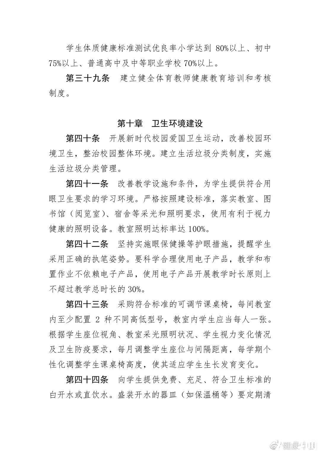
《指南》规定了建设营养与健康学校在基本要求、组织管理、健康教育、食品安全、膳食营养保障、营养健康状况监测、突发公共卫生事件应急、运动保障、卫生环境建设等九个方面的内容。
八、《指南》发布后将如何使用?
《指南》由国家卫生健康委、教育部、市场监管总局和体育总局联合发布并组织推进实施,鼓励各地各类学校自愿参与。《指南》的发布旨在规范学校营养与健康相关管理行为,推动学校营养与健康工作,全面促进学生健康。营养与健康学校建设工作由地方各部门结合当地实际情况开展,各省卫生健康行政部门、教育部门、市场监管部门和体育部门会同有关部门可采取多种形式推动营养与健康学校建设。
九、《指南》与《营养健康食堂建设指南》和《餐饮食品营养标识指南》三者之间的关系如何?
《指南》与《营养健康食堂建设指南》和《餐饮食品营养标识指南》,三者相辅相成;同时在适用对象、基本内容方面又存在差别。
在适用对象方面,《指南》适用于全日制普通中、小学校营养与健康学校,普通高校、中等职业学校、幼儿园营养与健康学校参照执行;《营养健康食堂建设指南》适用于食品经营主体业态中的餐饮服务经营者;而《餐饮食品营养标识指南》适用于各类餐饮服务经营者和单位食堂制作并提供给消费者的食品。
【 健康|四部门:健康教育课程开课率须达100%,每学期至少6学时】在主要内容方面,《指南》规定了建设营养与健康学校在基本要求、组织管理、健康教育、食品安全、膳食营养保障、营养健康状况监测、突发公共卫生事件应急、运动保障、卫生环境建设等九个方面的内容;营养与健康学校的食堂,作为集体食堂的一类,也应当符合《营养健康食堂建设指南》相关基本要求;同时,学校食堂按照《餐饮食品营养标识指南》对菜品进行营养标示,也是《指南》对营养与健康学校建设提出的基本要求之一。
营养与健康学校建设指南

文章插图

文章插图

文章插图

文章插图

文章插图

文章插图

文章插图

文章插图
来源 @健康中国
编辑 高珊珊
流程编辑 吴越
- 红豆|四九寒天,少吃大鱼大肉,多吃这6种“根菜”,补足营养健康过年
- 健康长寿|五十岁以后,保护这几个器官,做好这几件事,长寿可能会伴随你
- 零下度|冬季天气寒冷身体变虚弱了,多吃家常菜,补血养肝有利健康
- 收发|一图读懂 | 科学收取快递 做好健康防护
- 不要吃太饱 小心健康隐患
- 健康生活 薯条一个月最多吃两次
- 猪油渣能不能吃?健不健康?很多人都不明白,现在知道还不晚
- 国人历来重视精神对治疗疾病、养生保健的重要作用|心平气和,有益健康的“良药”
- 橙子是高血脂的发物吗?滋养血管,牢记“三吃、四不吃”
- 成都|健康科普|被列为明确致癌物!一半胃癌与它有关…
