疫苗|记好!全市这10家特需门诊可补种第二针或第三针
文章图片
7月6日 , 采访人员从市疾控中心了解到 , 继两针剂灭活病毒疫苗和一针剂的腺病毒载体疫苗后 , 少部分三针剂新冠病毒疫苗——重组亚单位疫苗已到我市 。 该批次疫苗仅为在外地接种过该疫苗的群众补种第二针或第三针 , 有需求的群众可在我市各新冠疫苗特需门诊预约接种 。
【疫苗|记好!全市这10家特需门诊可补种第二针或第三针】
文章图片
据了解 , 获批紧急使用的重组亚单位疫苗 , 为安徽智飞龙科马生物制药有限公司(智飞龙科马)生产的重组新冠病毒疫苗(CHO细胞) 。 其原理是将新冠病毒S蛋白受体结合区(RBD)基因重组到中国仓鼠卵巢(CHO)细胞基因内 , 在体外表达形成RBD二聚体 , 并加用氢氧化铝佐剂以提高免疫原性 。 重组亚单位疫苗需接种三剂;相邻两剂之间的接种间隔建议≥4周 。 第二剂尽量在接种第一剂次后8周内完成 , 第三剂尽量在接种第一剂次后6个月内完成 。
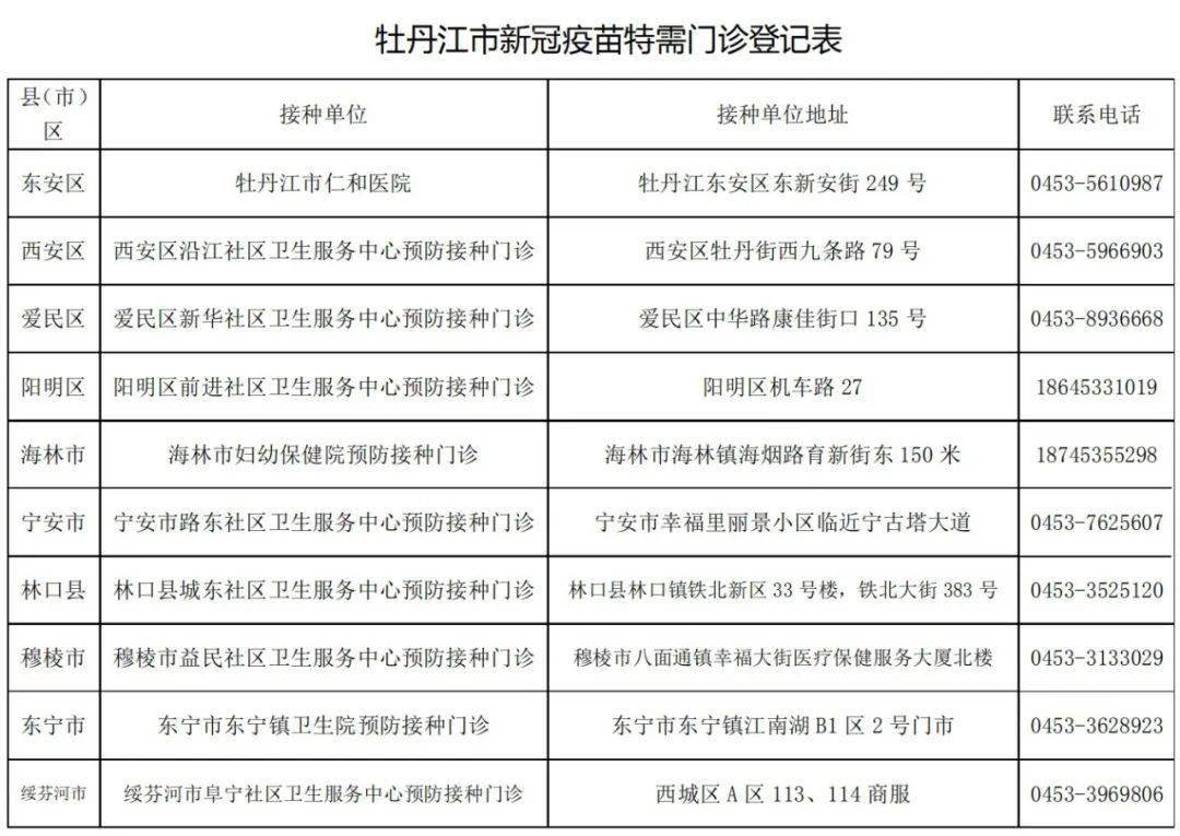
目前 , 我市10家新冠疫苗特需接种门诊是重组亚单位(三针)疫苗的接种点 , 仅为在外地接种过该疫苗的群众补种第二针或第三针 。 符合接种条件的群众请到各特需门诊进行登记预约 , 届时会统一安排时间分批接种 。
对于“重组亚单位疫苗为什么要接种三针”“哪些人群不适宜接种”等问题 , 市疾控中心专家解答 , 虽然两针已经可以产生仅略低于康复患者血清的中和抗体水平 , 但经过三针接种后 , 不仅中和抗体水平再翻倍 , 可以达到新冠康复者的两倍 , 免疫效果也更加持久 。
另外 , 如个人符合以下情况则不适宜接种该疫苗:已知对重组亚单位疫苗的任何成分 , 包括辅料过敏者;患急性疾病、严重慢性疾病、慢性疾病的急性发作期和发热者;妊娠期妇女;患未控制的癫痫和其他进行性神经系统疾病者 。 还有 , 灭活疫苗与腺病毒体疫苗以及重组亚单位疫苗 , 这三种不同类型的疫苗之间不能替换接种 。 也就是说 , 如果个人第一针打了灭活疫苗 , 那么第二针就不能打重组亚单位疫苗 。
文章图片
文章图片
采访人员:陈金
编辑:苗馨文
审核:李昊
大家都在看:
┣ 我市确定今年中小学暑假时间
┣ 2天1晚看房游 , 为去山海关东戴河安家打个前站!
┣ 近14天内从这些地方抵返人员要主动报备
┣ 我市将精划11万平方米交通标线
- 疫苗|【992 | 速看】传播能力有所增强!有关奥密克戎变异株,最新解答来了!
- 疫苗|关于奥密克戎,最新权威解答来了!
- 疫苗|关于奥密克戎,国家卫生健康委最新解答来了!
- 北京冬奥运动|国际奥委会:北京冬奥运动员村相关人员新冠疫苗接种率接近100%
- 接种|北京市累计报告接种新冠病毒疫苗5797.48万剂次
- 国家|全国累计报告接种新冠病毒疫苗293763.2万剂次
- 接种|北京累计接种新冠病毒疫苗2255.82万人
- 疫苗|国家卫健委:现有疫苗对奥密克戎变异株仍有一定保护效果
- 疫苗|最新解答!国家卫健委:奥密克戎家庭续发率为15.8%
- 疫苗|国家卫健委:针对奥密克戎变异株,现有疫苗预防重症和死亡仍有效果
