12月25日 , 浙江省绍兴市上虞区新型冠状病毒肺炎疫情联防联控指挥部发布通告 , 内容如下:
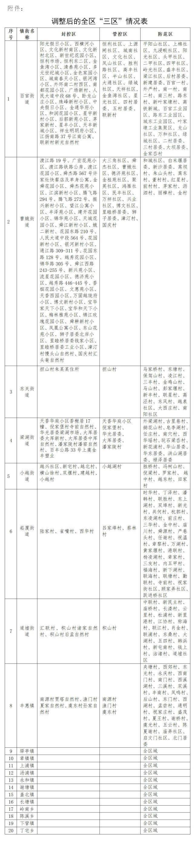
根据国家和省、市有关疫情防控工作规定 , 结合上虞区当前疫情防控形势 , 按照从严从紧、分级分类、精密智控的原则 , 经研究决定 , 重新调整全区“三区”(封控区、管控区、防范区)范围 。 具体内容详见附件 。
文章图片
来源 央视新闻客户端
编辑 谢永利
【防范|浙江绍兴上虞区重新调整“封控区、管控区、防范区”范围】流程编辑 严圣淼
- 解读|《浙江省医院门诊管理办法》政策解读
- 防范|注意!“封控区、管控区、防范区”有要求,您得看明白!
- 人员|浙江嘉兴昨夜通报:解除!
- 检测|最新通报:浙江一地发现1例新冠核酸检测混检异常,目前正在研判复核
- 病房|绍兴一位百岁确诊老人康复出院,医护在隔离病房里给他过百岁生日
- 御湘湖国际健康城|推动消化道疾病一体化服务,御湘湖成为浙江省消化中心科研成果转化主阵地!
- 人员|浙江海盐县:经复核研判排除一起新冠核酸检测异常结果
- 阳性|浙江青田县1确诊病例出院后复查中检出标本阳性
- 检测|杭州余杭区闲林街道封控区、管控区和防范区完成第二轮核酸检测,结果均为阴性
- 老人|浙江绍兴百岁新冠肺炎患者治愈出院
