产业|百亿市值的槟榔产业,和割脸保命的口腔癌患者
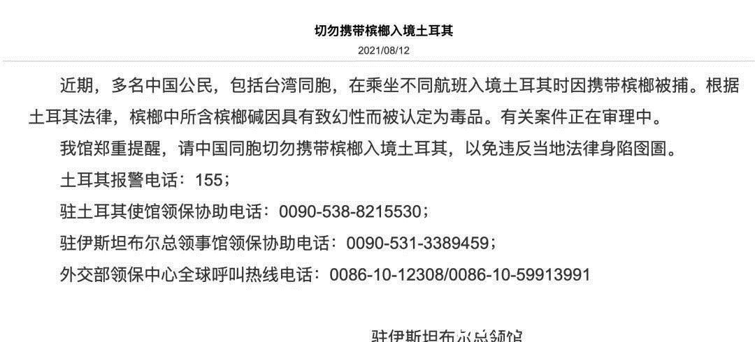
近日,中国驻伊斯坦布尔总领馆发文提醒,土耳其认定槟榔为毒品,已有多名中国公民入境土耳其时因携带槟榔被捕。

文章插图
(图源:中国驻伊斯坦布尔总领馆)
早在今年3月份,广州全市媒体、户外广告均已停止发布槟榔广告,广州还加强了槟榔广告的日常监测,从源头上管控槟榔广告的发布活动。
作为早在2003年就被世卫组织国际癌症研究机构认定为1类致癌物的槟榔果,为什么这么多年仍能畅销无阻,甚至登上各大综艺广告?经常嚼槟榔,会有哪些安全风险?
“太长不看”版:
1.目前我国的槟榔产量位居世界第二,其产量的95%以上都来自海南,而海南省出产的槟榔大部分在湖南省消费
2.作为1类致癌物,槟榔之所以还能畅销多年,主要原因是槟榔企业的广告和槟榔本身的成瘾性
3.咀嚼槟榔是导致口腔癌的高危因素,当与烟酒搭配时,会显著增加口腔癌患病率
种植在海南,加工在湖南
看似害人不浅的槟榔,实际上拥有百亿市场。
目前,我国的槟榔产量位居世界第二,而其产量的95%以上都来自海南。
2019年,海南省的槟榔种植面积为115.17千公顷(约172万亩),槟榔已成为仅次于天然橡胶的第二大热带经济作物,每年可创造700-800亿的年产值。

文章插图
(槟榔树/图源:图虫创意)
而海南省出产的槟榔大部分在湖南省消费,湖南省食用槟榔加工业占据槟榔产业链的高端。
据不完全统计,湖南省咀嚼槟榔人数超过1000万人,槟榔加工企业50余家,干果年产量超过20万吨,占世界总产量的1/4,年产值近100亿元。
这也是为什么,当你打开湖南卫视或芒果TV的时候,总能在很多节目中看到槟榔广告的身影。

文章插图
(关于湖南综艺节目中槟榔的广告/图源网络,侵删)
槟榔为何让人欲罢不能?
顶着1类致癌物的头衔,槟榔的销量却几乎不受影响,主要有两方面的原因。
一方面,广告铺天盖地,极尽误导美化。
中国槟榔网一份公开资料显示,2015年4月,新兴槟榔品牌口味王在全国6个城市12个电视频道投放广告1319次,广告费用1426万元,广告时长8395秒。
另外,口味王连续3年(2017—2019年)独家冠名赞助湖南卫视春晚,网络独家冠名《欢乐喜剧人第五季》,以独家植入、特约支持的方式出现在电影《鬼吹灯》中,并且在地铁、公交站台、电梯、楼道等处开展广告宣传。

文章插图
(湖南卫视春晚/图源网络,侵删)
【 产业|百亿市值的槟榔产业,和割脸保命的口腔癌患者】其他槟榔品牌也纷纷开展各种形式的营销,争夺更多的市场份额。
某槟榔协会曾公开打出“槟榔在口,精神抖擞”的标语,槟榔甚至被美化为“中国式口香糖”。

文章插图
(图源网络,侵删)
为了进一步提高槟榔销售,广告商还将槟榔与枸杞、与烟酒,甚至暗戳戳与男性联系在一起,如“槟榔加烟,法力无边”、“槟榔泡酒,永垂不朽”、“雄究究”、“更男人”之类的广告语。

- 鲁南制药集团|菏泽医学专科学校“鲁南制药产业学院”揭牌
- 药品|强省会有我丨王胤:为贵阳贵安医药产业发展培养人才
- 产业|医疗器械产业培育难?高新区这样破题!
- 产业|幽门螺杆菌概念股走红,“抗幽”益生菌产业前景几何?
- 全国社保基金|打造二位一体眼科产业 全球最大眼科连锁医院集团落子吴中
- 大健康产业|池州:做好“四篇文章” 助力大健康产业高质量发展
- 相城经开区|长三角医疗产业创新发展论坛暨长三角创新医疗科技产业园启用仪式在相城经开区举办并取得圆满成功
- 山东省|“与高新区共成长”产业领军人物企业采风|山东省齐鲁干细胞工程有限公司:助力大健康,阔步新时代
- 科技局|包头市科技局调研组开展全市医药企业科技创新合作需求调研 推动医药产业持续发展
- 为及时将医疗惠民政策传递到每位居民群众身边|健康科普下基层,义诊活动暖人心!白城医高专一诺眼视光产业学院医疗队走进学府社区
