检测|便血到底是痔疮,还是直肠癌?粪便DNA检测轻松查早期肠癌

文章插图
痔疮的痛,很多人都经历过。
【 检测|便血到底是痔疮,还是直肠癌?粪便DNA检测轻松查早期肠癌】对于有“痔”之士来说,便血稀疏平常。
但是,在这网络信息爆炸的时代,每天可以看到这样的新闻:

文章插图

文章插图

文章插图

文章插图
看到这些,很多有“痔”之士肯定心头很慌...
01便血!到底是痔疮,还是直肠癌?
我们先来说说痔疮,根据发病部位的不同,可将痔分为内痔、外痔和混合痔。
内痔是肛门齿状线以上,直肠末端黏膜下的痔内静脉丛扩大曲张和充血而形成的柔软静脉团。
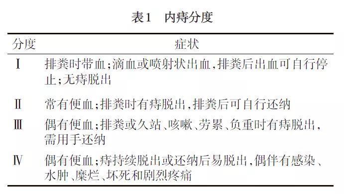
内痔的主要临床表现是出血、脱出、肛周潮湿、瘙痒,可并发血栓、嵌顿、绞窄及排粪困难,根据痔的脱垂程度将内痔分为4度(如表1)。

文章插图
外痔是发生于齿状线以下,由痔外静脉丛扩张或痔外静脉丛破裂或反复发炎、血流瘀滞、血栓形成或组织增生而成的疾病。
外痔表面被皮肤覆盖,不易出血,主要临床表现为肛门部软组织团块,有肛门不适、潮湿瘙痒或异物感,如发生血栓及炎症时可有疼痛。
根据组织的病理特点,外痔可分为结缔组织性外痔、血栓性外痔、静脉曲张性外痔和炎性外痔4类。
混合痔是内痔和相应部位的外痔血管丛跨齿状线相互融合成一个整体,主要临床表现为内痔和外痔的症状同时存在,严重时表现为环状痔脱出。

文章插图
图片来源于:腾讯医典
我们再来说说直肠癌。
直肠是肛门以内长12~15cm的一段消化道,末端与肛门直接相连,发生在此处的直肠癌是胃肠道中常见的恶性肿瘤,发病率仅次于胃癌和食管癌。
直肠癌的症状主要表现为直肠刺激症状:便频、里急后重、肛门下坠、便不尽感、肛门痛等。
大便表面带血和/或粘液,严重时有脓血便 。根据临床表现出现的频度,直肠癌临床表现依次以便血、便频及大便变形多见。

文章插图
02如何区分便血是痔疮,还是直肠癌呢?
1. 痔疮便血
痔疮便血的特点是排便中或便后出血,色鲜红。有时大便表面附有少量血液或将手纸染红,有时为滴血,有时可见血液呈喷射状,便后出血多自行停止。
若长期反复出血或多次大量出血,还可引起贫血。
2. 直肠癌便血
直肠癌出血的特点是血与大便相混合,便血呈暗红色,又称为果酱样便,有时仅为大便表面粘有血迹。便血常混有粪便及黏液、脓液,或偶伴有血块及坏死组织。
便血多不能自行停止。便血的现象并不一定每次都发生。
03便血,我们到底要怎么办呢?
(看下图,便血的鉴别诊断流程)

文章插图
便血,无小事!
不管你是痔疮便血,还是其他胃肠道疾病出血,甚至结直肠癌出血,一定要到正规医院去做检查。
1. 肛门指诊
直肠指诊是最简单有效的筛查方法,也是初步诊断、早期发现直肠癌最重要的方法,80%以上的直肠癌(尤其是直肠下段癌)均可以在直肠指诊时触及。
- 检测|注意!艾滋患者中出现了新型SARS-CoV-2变种!
- 肝肾|刚得糖尿病,到底该不该吃降糖药?
- 阿威|六旬大叔便血不止,命悬一线,如何找出病因?这个方法值得借鉴
- 疫情|沈阳加大疫情防控工作力度,密接者核酸检测均为阴性
- 检测|宁夏紧急排查:1月11日以来有新疆霍尔果斯市旅居史返宁人员
- 抗原|九强生物:公司新冠抗原检测试剂盒理论上可检测“BA.2亚型毒株”
- 过敏性休克|记录一次药物过敏性休克,失去意识几个小时,我到底经历了什么
- 检测|衢州江山市1例境外输入确诊病例治愈后复阳
- 检测|浙江江山:一例境外输入确诊病例治愈后复阳
- 产品|添加猪饲料成分的酵素,到底能不能减肥?
