轮椅|关注 | 天津医疗机构出大招!老年人看病更方便了!( 二 )
2.机构内标识醒目、简明、易懂 , 具有良好的导向性 。
3.机构内地面防滑、无反光 。 设置有无障碍卫生间 , 门宽应当适宜轮椅进出 。
文章图片
4.适老性病房温馨整洁 。 病房中应当配有时钟和提示板 , 温、湿度适中 , 家具稳固 。
创建标准
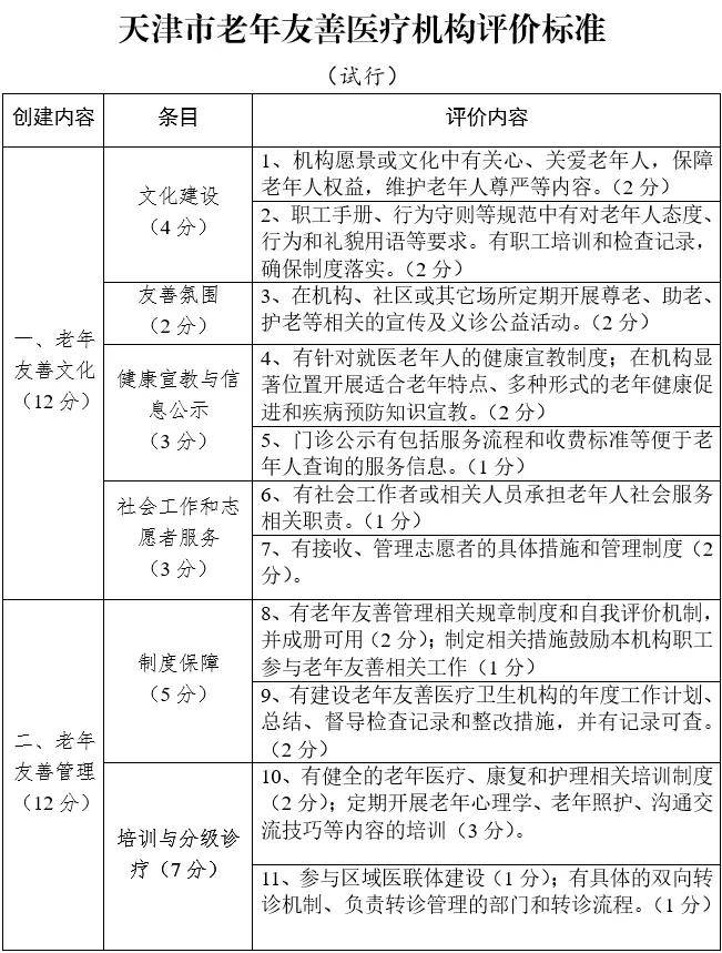
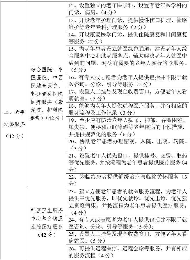
按照老年友善医疗机构四方面建设内容采取百分制 , 其中老年友善文化12分、老年友善管理12分、老年友善服务42分(另设置5分加分项)、老年友善环境34分 。 申报医疗机构评价总得分≥80分 , 可获评为老年友善医疗机构 。
天津市老年友善医疗机构评价标准
文章图片
文章图片
文章图片
文章图片
关爱老人
就是关爱明天的自己
文章图片
【轮椅|关注 | 天津医疗机构出大招!老年人看病更方便了!】来源:天津广播
- 东丽区|天津本轮本土疫情已报告294+22例
- 新闻|天津本轮本土疫情已报告294+22例
- 结果|天津第161-200例阳性感染者详情公布,年龄最小2岁
- 结果|天津第161-200例阳性感染者详情公布
- 天津|天津第三次全员核酸大筛已检出59例阳性感染者,珠海新增2例确诊
- 淄博莲池妇婴医院|淄博莲池妇婴医院:高度关注安全、疗效、感受 莲池医疗集团全面开启年终质量安全检查
- 检测|本土确诊+163!其中天津+80、河南安阳+60
- 头发|时常“回家”,新生植发更加关注术后发友的毛发健康
- 疫情防控,从“心”开始!天津市心理援助热线增席接听您的来电
- 微信|天津1月16日新增新冠肺炎本土确诊病例80例
