感染者|活动轨迹来了!泉州14日新增本土确诊病例5例( 二 )
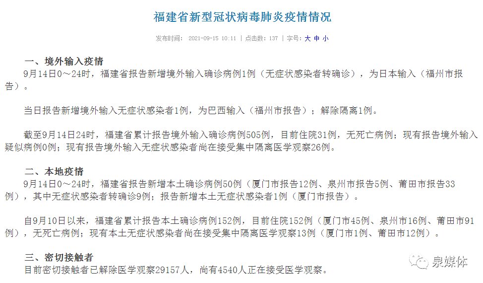
福建省新型冠状病毒肺炎疫情情况

文章插图
一、境外输入疫情
9月14日0~24时,福建省报告新增境外输入确诊病例1例(无症状感染者转确诊),为日本输入(福州市报告)。
当日报告新增境外输入无症状感染者1例,为巴西输入(福州市报告);解除隔离1例。
截至9月14日24时,福建省累计报告境外输入确诊病例505例,目前住院31例,无死亡病例;现有报告境外输入疑似病例0例;现有报告境外输入无症状感染者尚在接受集中隔离医学观察26例。
二、本地疫情
9月14日0~24时,福建省报告新增本土确诊病例50例(厦门市报告12例、泉州市报告5例、莆田市报告33例),其中无症状感染者转确诊9例;报告新增本土无症状感染者1例(厦门市报告)。
自9月10日以来,福建省累计报告本土确诊病例152例,目前住院152例(厦门市45例、泉州市16例、莆田市91例),无死亡病例;现有本土无症状感染者尚在接受集中隔离医学观察13例(厦门市1例、莆田市12例)。
三、密切接触者
目前密切接触者已解除医学观察29157人,尚有4540人正在接受医学观察。
疫情相关信息服务查询小贴士:
- 穆罕默德|伊朗首次通报“奥密克戎”感染者死亡病例
- 报告|珠海累计确诊病例12例、无症状感染者1例
- 感染者|广东新增本土确诊9例!深圳出现新的独立疫情,系奥密克戎
- 结果|天津第161-200例阳性感染者详情公布,年龄最小2岁
- 住址|郑州公布123—128号病例活动轨迹
- 隔离|河南两地公布37名新增确诊病例活动轨迹
- 结果|天津第161-200例阳性感染者详情公布
- 感染者|地坛医院在院新冠肺炎患者15例,其中奥密克戎感染者6例
- 孙乐琪|北京疾控:未发现海淀病例与各类风险人群有轨迹重合
- 住址|郑州公布6名感染者轨迹,涉及农贸市场、幼儿园
