疫情|中秋佳节来临,四川疾控再次提醒……
中秋节来临 , 省外疫情输入的风险依然存在 , 公众的防控意识不可松懈 。 在此 , 四川疾控在祝大家中秋节快乐的同时 , 也再次提醒:
1.中秋节来临 , 更要做好个人防护 。 少聚集、不扎堆 , 戴口罩、勤洗手、常清洁、一米线 , 用公筷公勺 。
2.密切关注疫情发展动态 , 坚持非必要不出境、不去中高风险地区 。 不信谣 , 不传谣 。 自觉遵守各项防疫措施 。
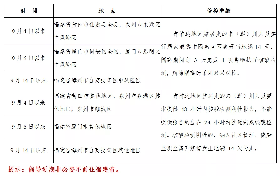
【疫情|中秋佳节来临,四川疾控再次提醒……】国内中高风险地区来(返)川人员管理措施
文章图片
红星新闻采访人员 王拓
编辑 张莉
(下载红星新闻 , 报料有奖!)
- 人员|速扩!江西疾控刚刚发布新冠疫情紧急风险提醒!这些人须集中隔离!
- 东丽区|天津本轮本土疫情已报告294+22例
- 新闻|天津本轮本土疫情已报告294+22例
- 全球疫情|今天凌晨,海珠通知
- 疫情|切莫上当!这些都是流调员绝不会问的问题
- “这将是疫情最后一个寒冬!”张文宏深夜发声,奥密克戎迎来克星
- 接种|?哈尔滨市疾病预防控制中心发布疫情防控提醒
- 疫情|临近春节,请主动配合做好防疫
- 疫情|西安疫情进入收尾阶段 复工复产中你需要牢记这9条!
- 商品|北京疾控:国外疫情高发期间尽量减少购买境外商品
