病例|厦门通报9月21日新增11例确诊病例基本情况
本文转自【厦门广电】;
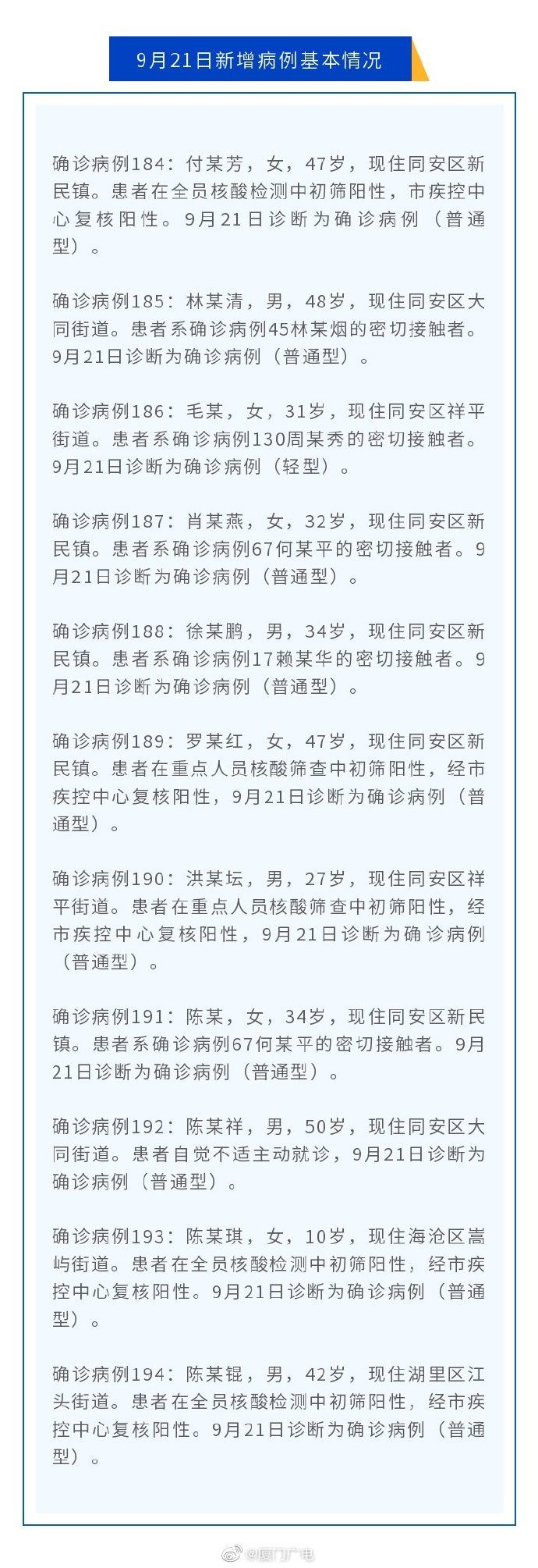
【 病例|厦门通报9月21日新增11例确诊病例基本情况】今天(9月22日)下午,厦门市召开疫情防控新闻发布会,会上通报:9月21日0时至24时,我市共报告新增确诊病例11例,分布在湖里区1例,海沧区1例(以上两例均从全员核酸检测中发现),同安区9例(包含密切接触者中发现5例,全员核酸检测中发现1例,重点人群筛查中发现2例,主动就诊1例)。9月21日新增病例基本情况↓↓

文章插图
- 穆罕默德|伊朗首次通报“奥密克戎”感染者死亡病例
- 检测|溯源结果公布!奥密克戎病例曾收到国际邮件
- 病例|河南省疾控中心提醒:应对奥密克戎,这件事很重要!
- 救治|广东珠海:奥密克戎感染后症状相对较轻 新增病例年轻人偏多
- 德尔塔|珠海:奥密克戎感染后症状相对较轻,新增病例年轻人偏多
- 德尔塔|广东珠海:奥密克戎感染后症状相对较轻 新增病例年轻人偏多
- 深圳|广东新增本土确诊病例9例:深圳2例、珠海5例、中山1例、梅州1例
- 检测|为海淀确诊病例派送快件快递员二次核酸检测、家庭采样结果公布
- 报告|16日15时-24时,珠海新增3例新冠肺炎确诊病例,详情公布
- 报告|珠海累计确诊病例12例、无症状感染者1例
