影响|全国多地出现本土疫情,国庆长假出行会受影响吗?泸州疾控提醒来了
近期 , 我国新冠肺炎本土病例持续增加 。 9月21日 , 黑龙江省哈尔滨市通报发现3例新冠肺炎确诊病例 。
昨晚 , 央视《新闻1+1》连线国家卫健委赴福建工作组专家吴浩 , 分析了厦门疫情现状并作出研判——
【影响|全国多地出现本土疫情,国庆长假出行会受影响吗?泸州疾控提醒来了】针对大家关心的十一假期出游的问题 , 吴浩表示:去厦门旅游这个愿望 , 可能大家在十一是实现不了了 。
因为对于一个地区来讲 , 厦门已经是有四个城区有病例发生 , 我们常规来讲 , 全域降为低风险的条件是社区发现病例是零 , 从今天开始 , 加14天的话 , 肯定就是十一已经过了 , 所以说在此之前非必要还是不来厦 。
国庆长假即将到来
为科学精准防控疫情 , 严防疫情输入
泸州市疾控中心向市民提出防控建议
文章图片
1、2021年9月7日(含)以来有黑龙江省哈尔滨市巴彦县、道里区、南岗区旅居史的来泸返泸人员在做好个人防护的情况下 , 请主动向当地社区进行健康申报 , 并配合当地疫情防控指挥部的所有防控措施 。
2、鉴于当前的疫情形势 , 如无必须 , 建议近期不要前往福建省和黑龙江省哈尔滨市 。
3、旅行返程后 , 应密切关注自身及家人的身体状况 , 如出现发热、干咳、乏力等可疑症状 , 要佩戴口罩及时到附近医院发热门诊就医 。 就诊时不建议乘坐公共交通工具 。 不要带病上班 , 及时向单位或社区报告旅行史、接触史及身体异常情况 。
4、广大群众要继续时刻保持良好的个人防护意识 , 养成随身携带口罩 , 科学规范佩戴口罩(尤其是在乘坐公共交通工具和在公共场所活动时)、勤洗手、常通风、保持安全社交距离的卫生习惯;不扎堆、不聚会 , 倡导健康生活方式 。
5、接种新冠疫苗是预防控制新冠肺炎传播最经济、最有效、最方便的措施 , 更是每一位公民应尽的责任和义务 , 请符合新冠疫苗接种条件的群众积极主动参与新冠病毒疫苗接种 , 携手共筑全民免疫屏障 。
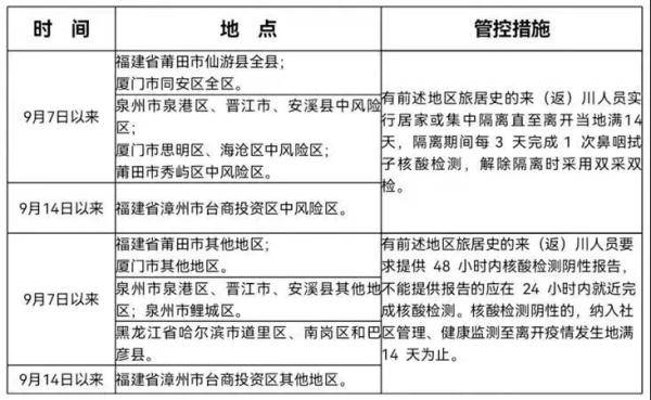
附:国内中高风险地区来(返)泸人员管理措施
文章图片
转自泸州疾控
[责任编辑: ]
- 寒潮席卷全国|一吃火锅就忍不住跑厕所?5个原因是背后“真凶”,你中了几个?
- 那过|孕期吃药对胎儿有没有影响
- 国家|全国累计报告接种新冠病毒疫苗293763.2万剂次
- 四肢|四肢发达,头脑简单?经常运动的人,大脑很快就受到这6个影响
- 救治|全国首例!国产ECMO在阜外医院成功救治一名患者
- 吃辣|全国痔疮地图发布:不爱吃辣的广东人为什么排第二?
- 鼻息肉|全国有599万人睡眠中差点猝死?睡觉打呼噜,究竟要怎样才能改善
- 功能|【医聊】甲状腺是人体路由器,生病对健康到底有什么影响?
- 检测|全国疫情动态速览
- 零碳乡村怎么打造?低碳种养如何实现?如何实现碳交易?为解决这些问题|零碳乡村来了!全国高校首个涉农碳中和研究院在青岛农大成立
