市民|成都疾控提醒:中高风险地区持续增加,从这些地区来(返)蓉需主动报备
【市民|成都疾控提醒:中高风险地区持续增加,从这些地区来(返)蓉需主动报备】国内本土疫情仍在继续 , 中高风险地区持续增加 , 成都疾控提醒市民朋友 , 积极配合防疫工作 , 做好个人防护 , 共建抗疫屏障 , 共守健康家园 。
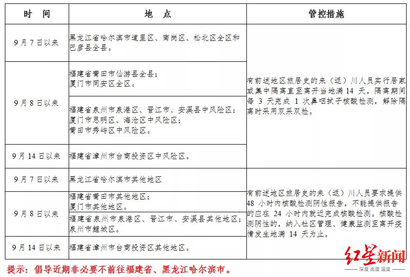
从这些地区来(返)蓉需主动报备
近期 , 厦门、泉州、哈尔滨等多地出现本土病例 , 全国中高风险地区增加 , 市民朋友切不可放松警惕 , 特别提醒从这些地区来(返)蓉人员主动配合疫情防控工作 , 具体管控措施详见下表:
文章图片
▲表格来源:四川疾控
非必要不前往疫情相关地区
鉴于当前疫情形势 , 如非必要 , 建议不要前往黑龙江省、福建省等中高风险地区 , 或有病例报告的区域旅行及出差 。 确需前往的 , 请提前向所在社区和工作单位报备 , 并做好个人防护 。
做好健康监测 , 不适主动就诊
广大市民朋友 , 一旦出现发热、干咳、乏力、嗅觉味觉减退、鼻塞、流涕、咽痛、结膜炎、肌痛和腹泻等症状 , 请勿自行购药 , 佩戴好口罩到就近的发热门诊就诊 , 就诊途中请避免乘坐公共交通工具 。
符合条件应尽快全程接种疫苗
请符合条件却仍未接种新冠病毒疫苗的市民朋友 , 尽快完成全程接种 。
红星新闻采访人员 王拓
编辑 彭疆
(下载红星新闻 , 报料有奖!)
- 人员|速扩!江西疾控刚刚发布新冠疫情紧急风险提醒!这些人须集中隔离!
- 宁明县|梅州出现奥密克戎!广州疾控紧急提醒
- 病例|河南省疾控中心提醒:应对奥密克戎,这件事很重要!
- 成都|健康科普|被列为明确致癌物!一半胃癌与它有关…
- 市民|5小包零食等于一碗米饭,吓得我住嘴了!
- 甘肃|广西崇左、广东梅州发现核酸阳性人员,甘肃疾控紧急提醒
- 商品|北京疾控:国外疫情高发期间尽量减少购买境外商品
- 防控|【北京疾控提醒您】关于本市海淀区新冠肺炎确诊病例的溯源情况通报
- 商品|北京疾控:国外疫情高发期尽量减少购买境外商品,收取境外邮件要注意这些
- 孙乐琪|北京疾控:未发现海淀病例与各类风险人群有轨迹重合
