通知|陕西省第二人民医院2021年国庆节门急诊工作安排
广大患者朋友们:
根据国庆节放假相关通知 , 现将国庆节假期我院门急诊工作安排通知如下:
门诊内、外、妇、儿、口腔、耳鼻喉、检查、检验等科室正常开诊 。
上班时间:上午08:00-12:00 , 下午14:00-17:30 , 急诊24小时接诊 。
诊断证明书盖章在门诊导医台 , 体检、残疾评定等工作暂停 。
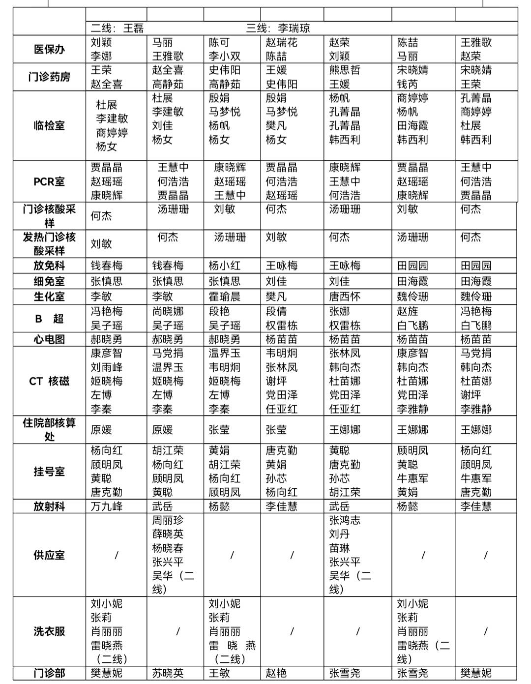
文章图片
文章图片
文章图片
备 注:
B超室电话:87422190;
心电图室电话:87422193;
检验科临检室、输血室实行24小时值班制;
检验科收集标本时间:节假日期间早上两次、下午一次;
生化室、微生物、免疫室:节假日期间每天早上各上半天班;
核酸采样:每天正常采样;
联系电话:
临检室:87421382 ;生化免疫室:87422132;PCR:87422185
唐西怀:18991211613 王咏梅:15353729382
殷 娟:18629686695 杨小红:18220522052
韩西利:18165165689 钱春梅:18991830701
杨 女:15619023616 53 田园园:17791728180
5.病理科 联系电话:赵君:18991393602 , 赵媛:18702977038
节日期间:“结核感染T细胞”不能检测 , 临床科室请勿抽血 。
门诊部联系人电话: 樊慧妮:18991211630 苏晓英:17782550655
疫情防控期间 , 为保障广大患者朋友就诊安全 , 我院实行支付宝线上实名制预约挂号 , 就诊当日请提前30分钟到我院导医台取号、候诊 , 请在就诊过程中全程佩戴医用外科口罩 , 减少陪诊 , 一医一患一诊室 , 有序就诊 。
祝您和家人国庆节快乐 , 阖家幸福!
门 诊 部
【通知|陕西省第二人民医院2021年国庆节门急诊工作安排】2021年9月23日
- 全球疫情|今天凌晨,海珠通知
- 医保|昔日近70万一针的诺西那生钠注射液纳入医保 “天价药”在临沂打出第一针
- 脊柱|邵阳学院附属第一医院脊柱骨病科、康复科携手让26岁瘫痪小伙再行走
- 方面|“四九”第一天,科学养生,健康过冬
- 闭塞|长沙市第四医院:新技术让糖足不再在“截”难逃
- 结果|天津第161-200例阳性感染者详情公布,年龄最小2岁
- 结果|天津第161-200例阳性感染者详情公布
- 检测|广西隆林第一轮全员核酸检测已出结果59726份,均为阴性
- 吃辣|全国痔疮地图发布:不爱吃辣的广东人为什么排第二?
- 南昌市第三医院|南昌市第三医院新年护理培训第一课
