病例|四川疾控健康提示:近期非必要不前往这些地方
红星新闻网9月27日讯据四川疾控官微消息 , 9月26日0—24时 , 31个省(自治区、直辖市)和新疆生产建设兵团报告新增确诊病例35例 。 其中本土病例13例(黑龙江11例 , 均在哈尔滨市;福建2例 , 均在厦门市) 。 据澳门新冠病毒感染应变协调中心介绍 , 9月24日和25日 , 澳门确诊两例输入关联病例 。
四川疾控专家提示
个人要坚持做好卫生防护 , 主动向社区、入住酒店(宾馆)报备境外或中高风险地区旅居史 , 四川天府健康通“红黄码”人员应积极配合落实核酸检测、隔离管控、健康监测等疫情防控措施 。
公众养成戴口罩、勤洗手、多通风的卫生习惯 , 少聚集、一米线、用公筷的生活习惯 , 用行程卡、扫场所码、主动核酸检测的防疫习惯 , 提升科学接种疫苗、出现新冠肺炎可疑症状及时主动就医的健康意识 , 当好自己健康的第一责任人 。
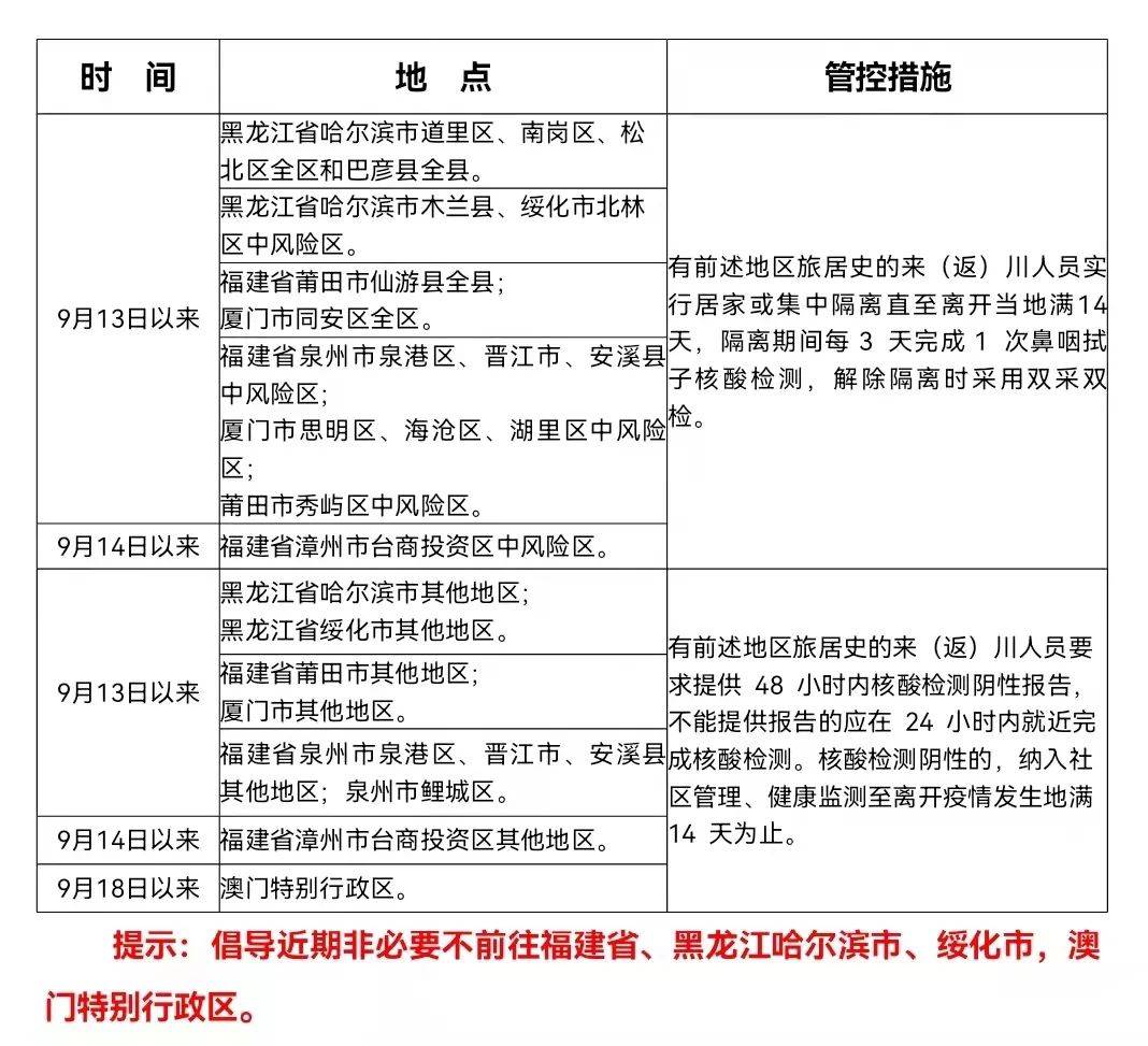
国内中高风险地区来(返)川人员管理措施
文章图片
中高风险区汇总表
文章图片
【病例|四川疾控健康提示:近期非必要不前往这些地方】
文章图片
- 人员|速扩!江西疾控刚刚发布新冠疫情紧急风险提醒!这些人须集中隔离!
- 穆罕默德|伊朗首次通报“奥密克戎”感染者死亡病例
- 宁明县|梅州出现奥密克戎!广州疾控紧急提醒
- 检测|溯源结果公布!奥密克戎病例曾收到国际邮件
- 病例|河南省疾控中心提醒:应对奥密克戎,这件事很重要!
- 救治|广东珠海:奥密克戎感染后症状相对较轻 新增病例年轻人偏多
- 德尔塔|珠海:奥密克戎感染后症状相对较轻,新增病例年轻人偏多
- 德尔塔|广东珠海:奥密克戎感染后症状相对较轻 新增病例年轻人偏多
- 深圳|广东新增本土确诊病例9例:深圳2例、珠海5例、中山1例、梅州1例
- 中藏医院|四川省骨科医院与松潘县中藏医院专科联盟
