沈亚婷|重要通知!银川恢复新冠病毒疫苗第一剂接种!
【沈亚婷|重要通知!银川恢复新冠病毒疫苗第一剂接种!】今日新鲜提问
大家的疫苗都打了吗
7月2日起
银川市恢复新冠病毒疫苗第一剂接种
需要接种第一针的居民
快去接种吧~
7月2日起 , 银川市恢复新冠病毒疫苗第一剂接种 , 需要接种第一针的居民 , 请提前在【金苗宝】APP上预约登记 。
需要接种第二剂次的人员携带首针接种凭证 。
大家可根据居住地社区居委会、村委会及行业主管部门的通知 , 携带有效身份证、社保卡或智能手机按时错峰有序地前往附近接种点进行接种 。
文章图片
采访人员了解到 , 本批次疫苗接种时间为7月2-7月4日 。
新冠病毒疫苗会持续免费供应 , 大家及时跟所在的居委会、村委会联系 , 按照要求错峰接种 , 避免半夜排队 , 盲目排队 。
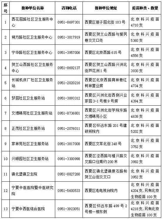
兴庆区、金凤区、西夏区、
贺兰县的新冠病毒疫苗接种点
文章图片
文章图片
文章图片
文章图片
来源:银川市新闻传媒集团采访人员 沈亚婷
编辑:马静
- 银屑病冬季易发,可控可治需及时干预|健康银川 | 牛皮癣
- 重要通知为更好地满足患者就医需求|长乐路院区 | 周六全天门诊(含1月15日专家门诊名单)
- 人员|重要通知!西安大兴医院恢复门诊服务
- 北仑|不得以任何理由推诿!北仑发布重要通知
- 人员|重要通知|西安市第三医院最新就诊公告
- 银川查处8起食品违法案 4家超市被责令整改
- “绿色食品”贴个标识就是真的?银川市昨日查处两起假冒行为
- 冒用品牌无证生产 银川截获7000余斤“黑”食品
- 人员|重要通知|来院患者最新就诊公告
- 银川查获一制售茅台等经典名酒窝点
