病种|@大连人,这项业务手机可随时查询
@大连人 , 这项业务手机可随时查询
患有多年高血压(糖尿病)
为何认定不上“慢病”?
认定标准是什么样的?
@大连医保参保人员
现在用手机就能查到
“慢病”检诊标准了
为方便广大参保人了解“慢病”检诊标准 , 近日 , 大连市医保局微信公号“掌上服务大厅”上线“慢病检诊认定标准”专栏 , 全面公布 大连市“慢病”(即门诊规定病种Ⅰ类)检诊标准 , 其中 包括30种职工医保“慢病”病种及9种城乡居民医保“慢病”病种 , 有需要的参保人员可以随时随地“掌上查” 。
▍操作仅需以下三步 ▍
步骤一
进入大连市医保局微信公众号
点击公众号下方“ 服务大厅”
文章图片
步骤二
点击“ 我要查”
文章图片
步骤三
点击“ 慢病检诊认定标准”
文章图片
即可进入
↓ “慢病检诊认定标准”专栏 ↓
文章图片
疑 问
想 申请慢病 , 到哪里检诊?
疑 问
慢病检诊通过了 ,何时能享受待遇?
对参保人员普遍关注的
门诊“慢病”检诊认定方面的疑问
大连市医保部门也进行了解答
问
“慢病”检诊去哪儿做?
答
目前 , 大连市“慢病”检诊全部实行 随到随检 , 参检人员(含异地安置人员)须持社保卡(或医保电子凭证)及住院病志或二级以上医院门诊检查化验报告单等 , 到相应检诊医院参加检诊(提供复印件的需加盖医院病案室印章) 。
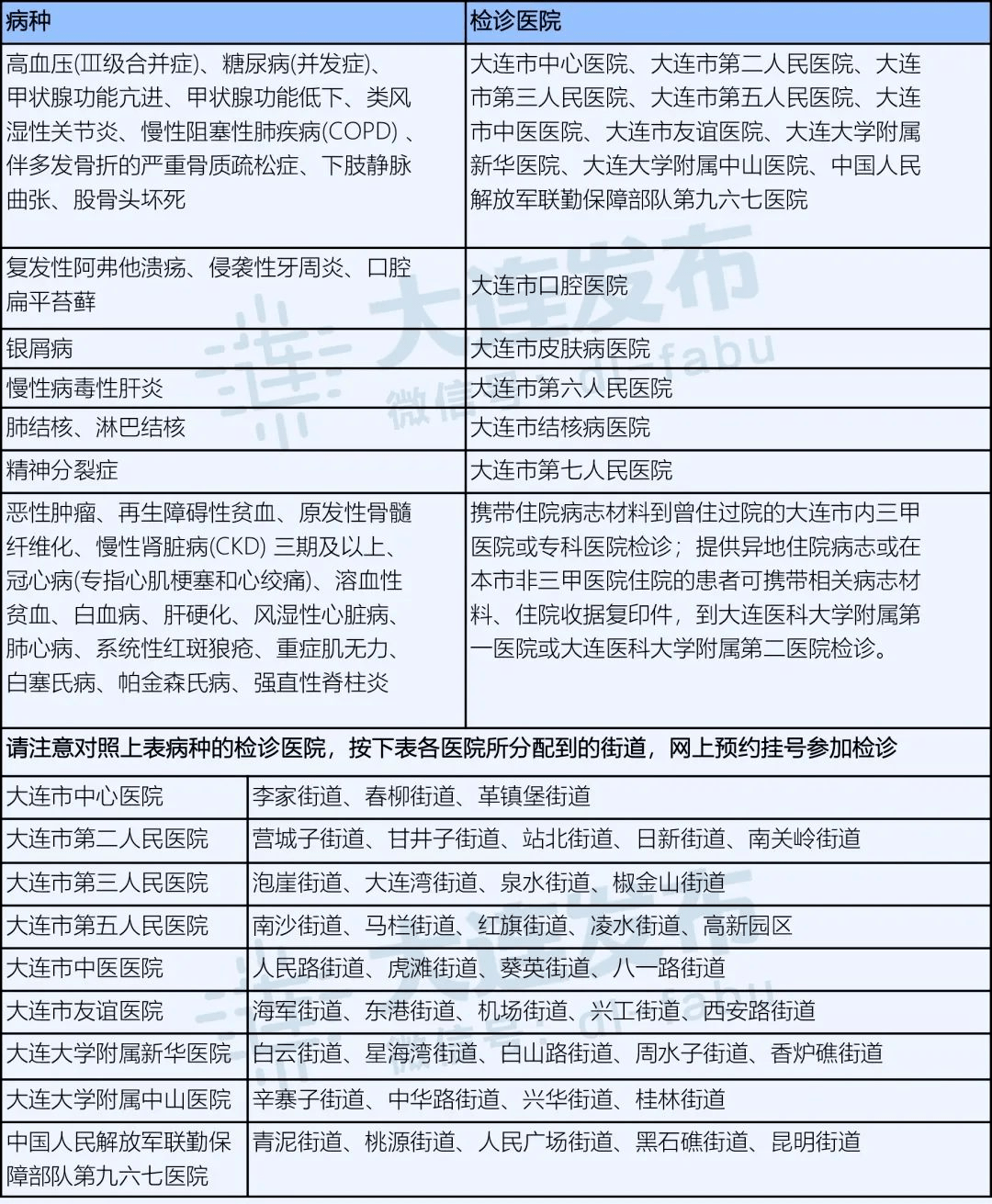
大连市内门诊规定病种Ⅰ类
(俗称“慢病”)
检诊医院名单
文章图片
问
“慢病”检诊结果在哪查?
答
“慢病”检诊认定结果可在提交认定材料的 20个工作日后查询 , 查询方式有以下几种:
1.线上查询:
进入大连市医保局微信公众号“服务大厅”→点击“我要查”→点击“门诊医疗补助查询” 。
文章图片
文章图片
文章图片
2.线下查询:
就近到 定点单位(如医院、社区卫生服务机构、门诊部、药店)刷卡查询检诊结果 。
问
检诊通过后 , 何时享受待遇?
答
“慢病”初检、复检 通过后即时享受补助待遇 。
【病种|@大连人,这项业务手机可随时查询】来源:大连市医疗保障局、大连发布
- 近日|温州这项农村工作成绩显著,两地摘得“全国先进”!
- 病例|上报超4万例 最短3分钟 单病种管理华西医院给出“标准答卷”
- 分值付费|中医医疗机构可暂不实行按病种分值付费
- □ 史雪琴 潘晓男 文图近日|突破!三门峡市三院首次成功实施这项手术
- 控制|353万人体检结果,这项异常最多!1张表教你改善
- 肿瘤专家:最好的抗癌方式不是走路和跑步,而是这项运动
- 腹膜|抗变形、防粘连、促愈合!这项研究成果能让腹壁组织加速修复
- 这项运动|多走路有助于长寿?医生:人过了50岁,做好4件事,或比走路靠谱
- 心脏骤停|吃着吃着,人就倒地不醒了!过年聚餐,这项技能要学会
- 高血脂|出现疫情时全面核酸筛查有多必要?北大这项研究说明白了
