疫苗|“家长不打疫苗孩子暂缓入学”,推进疫苗接种不宜太激进
文章图片
文章图片
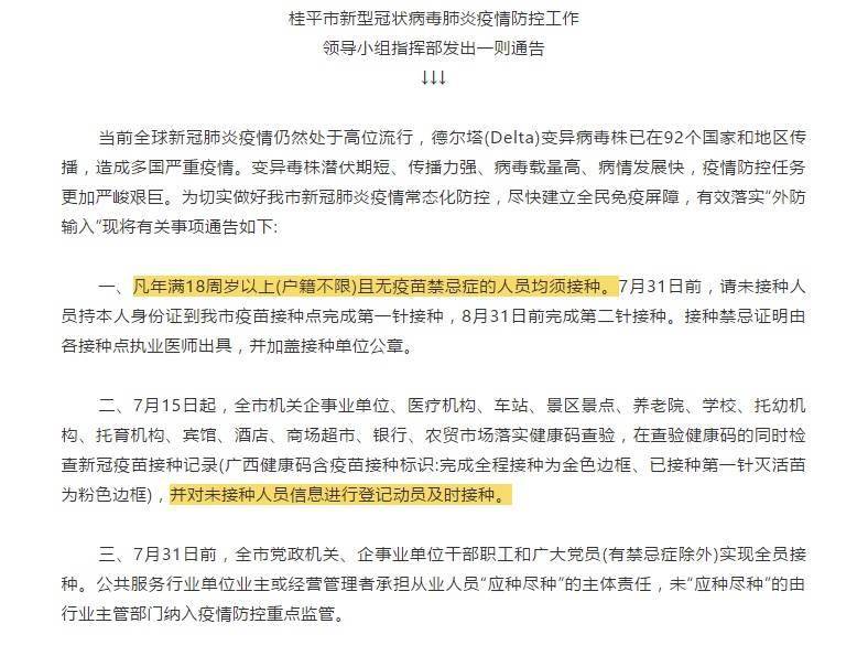
▲7月12日广西桂平市新冠肺炎疫情防控工作领导小组指挥部发布的通告 。 图片来源:掌上桂平微信公众号截图
近日 , 据媒体报道 , 广西桂平市和贵港市港南区官方通知都不约而同地要求:根据“应种尽种”原则 , 各个阶段(幼儿园 , 小学 , 初中 , 高中)的学生户口本上家庭成员符合接种条件的在开学前就近完成接种 。 原则上未完成接种的 , 暂缓入学 。 请广大未接种疫苗的群众朋友抓紧时间就近前往接种 , 避免影响您的孩子入学!消息一出 , 引发公众热议 。
就在刚刚不久 , 浙江宁波宁海县新文件删除了“原则上不允许未接种新冠疫苗人员(禁忌症者除外)进入……重点场所”的表述 , 并表示 , 对未接种人群 , 只动员其进行接种 , 并不要求重点场所实施禁入 。
如今广西两地将家庭成员接种疫苗作为孩子入学的前置条件 , 虽是“原则上” , 但似乎没有几个家庭敢在孩子上学的事当“例外” 。 将孩子上学与家庭成员接种疫苗挂钩 , 不少网友质疑此举有“连坐”之嫌 , 做法未免有些激进 。
事实上 , 学生入校接受教育 , 是受到义务教育法等相关法律保护的权利;控辍保学也是地方政府一项重要任务 , 单就为不接种疫苗者人为设置障碍 , 造成入学不便 , 已背离了疫苗“自愿接种”原则 。
【疫苗|“家长不打疫苗孩子暂缓入学”,推进疫苗接种不宜太激进】早在今年4月份 , 在全国大范围接种疫苗之时 , 针对个别地方“一刀切”强制接种疫苗情况 , 国家卫健委就明确表示“强制要求全员接种 , 必须坚决予以纠正 。 ”“疫苗接种工作坚持‘应接尽接’和自愿原则相结合 , 在充分告知的基础上 , 引导并鼓励群众积极接种、主动接种” 。
“引导”“鼓励”“自愿” , 已然明确了疫苗接种原则 , 广西两地以家庭成员接种疫苗为学生正常入学条件 , 有“强制”嫌疑 , 引发争议 , 也是意料之中 。
文章图片
▲资料图 。 图片来源:新京报网
当然 , 需要强调的是 , 当前国内疫情仍未彻底结束 , 个别地方依然存在疫情零星散发的风险 。 疫苗接种是当前疫情防控最为有效的手段 , 各地加速推进疫苗接种是为了更好地控制、消灭疫情 , 理应得到公众积极配合 。 此番广西两地遵循“应种尽种”原则 , 其实也是尽早建立起免疫屏障的努力 , 是为公众健康负责 。
不过在此过程中 , 采取什么样的工作方法实则体现着地方政府对政策的把握水平和治理智慧 。 如果为了实现疫苗接种目标 , 就弃自愿原则于不顾 , 或许短期能达到接种目标 , 但由此可能在民众与地方政府之间生出嫌隙 , 导致不信任 , 并不利于全民合力抗疫大局 。
而且 , 从科学防疫的角度看 , 根据专家所言 , 达到人群的70%—80%的接种率就能达到群体保护效果 。 采取各种更加灵活的举措 , 调动大家接种疫苗的积极性和自觉意识 , 其实就可以扩大疫苗接种范围 。 强制疫苗接种 , 搞“一刀切” , 既不明智 , 也无必要 。
还要看到 , 以学生入学为条件 , 对家庭成员作出强制疫苗接种要求 , 不符合现代文明对于个体独立价值的尊重 。 在国家倡导加强基层治理体系和治理能力现代化的背景下 , 各地还是慎用强制手段推进疫苗接种 。
- 红豆|四九寒天,少吃大鱼大肉,多吃这6种“根菜”,补足营养健康过年
- 口味|给孩子做个“快手菜” 营养丰富,口味独特,提高身体的免疫力
- 潜伏在我们身边的这3种“致癌”蔬菜,看完你还敢继续吃吗?
- 疫苗|【992 | 速看】传播能力有所增强!有关奥密克戎变异株,最新解答来了!
- 穆罕默德|伊朗首次通报“奥密克戎”感染者死亡病例
- 鲁南制药集团|菏泽医学专科学校“鲁南制药产业学院”揭牌
- 疫苗|关于奥密克戎,最新权威解答来了!
- 进行|尿毒症多半是“吃”出来的?3种食物尽量少碰,肾或许“感谢”你
- 生活|提醒:肝病多数是“拖”出来的,出现6种表现,最好查一下肝功
- 羊肉|羊肉到底是“致癌杀手”还是“营养佳品”呢?世卫组织揭晓答案
