感染者|济南市报告境外输入无症状感染者1例
2021年7月17日0时至24时:
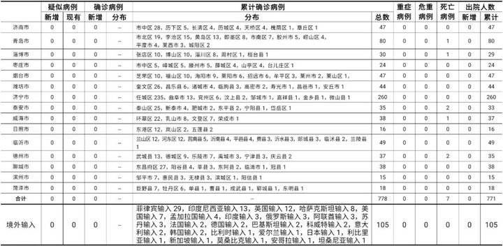
山东无新增本地疑似病例、确诊病例。累计报告确诊病例778例,死亡7例,治愈出院771例。
山东无新增境外输入疑似病例、确诊病例。累计报告境外输入确诊病例105例,累计治愈出院105例。
济南市报告境外输入无症状感染者1例。全省正在隔离观察治疗的无症状感染者4例(境外输入4例)。
2020年以来全省共追踪到密切接触者30619人,目前尚有226人正在接受医学隔离观察。
详见下表(单位:例):

文章插图
(健康山东)
【 感染者|济南市报告境外输入无症状感染者1例】找采访人员、求报道、求帮助,各大应用市场下载“齐鲁壹点”APP或搜索微信小程序“壹点情报站”,全省600多位主流媒体采访人员在线等你来报料!

文章插图
- 东丽区|天津本轮本土疫情已报告294+22例
- 穆罕默德|伊朗首次通报“奥密克戎”感染者死亡病例
- 新闻|天津本轮本土疫情已报告294+22例
- 齐鲁壹点|济南市历下区五家药店被责令停业整顿
- 接种|北京市累计报告接种新冠病毒疫苗5797.48万剂次
- 国家|全国累计报告接种新冠病毒疫苗293763.2万剂次
- 报告|16日15时-24时,珠海新增3例新冠肺炎确诊病例,详情公布
- 报告|珠海累计确诊病例12例、无症状感染者1例
- 感染者|广东新增本土确诊9例!深圳出现新的独立疫情,系奥密克戎
- 结果|天津第161-200例阳性感染者详情公布,年龄最小2岁
