山东省|海关核酸阳性,复核阳性,济南公布1例详情
文章图片
2021年7月17日0时-24时 , 济南市无新增新型冠状病毒肺炎确诊病例、疑似病例 。 新增境外输入新型冠状病毒无症状感染者1例 。
境外输入无症状感染者19:女 , 29岁 , 山东省潍坊市人 , 韩国旅居史 , 未接种新冠疫苗 。 7月16日从韩国首尔乘飞机抵达济南遥墙机场 , 入境时无发热及其他症状 , 按要求转运至集中隔离点实施集中隔离医学观察 , 23时40分 , 海关检测核酸阳性 , 立即经120负压救护车转运至市传染病医院隔离观察治疗 。 7月17日市疾控中心复核核酸阳性 , 经专家组会诊 , 确诊为新型冠状病毒无症状感染者 。 同航班人员均已实施集中隔离医学观察 。
截至2021年7月17日24时 , 济南市累计报告本地新型冠状病毒肺炎确诊病例47例、境外输入新型冠状病毒肺炎确诊病例14例 , 均已全部治愈出院 。 境外输入新型冠状病毒无症状感染者19例 , 18例治愈出院 , 1例在定点医疗机构隔离观察治疗 。 无疑似病例 。 累计追踪到密切接触者3861人 , 尚有164人正在集中隔离医学观察 。
济南市卫生健康委员会
2021年7月18日
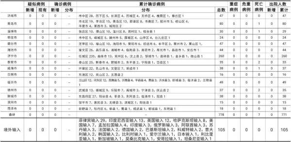
2021年7月17日0时至24时:
山东无新增本地疑似病例、确诊病例 。 累计报告确诊病例778例 , 死亡7例 , 治愈出院771例 。
山东无新增境外输入疑似病例、确诊病例 。 累计报告境外输入确诊病例105例 , 累计治愈出院105例 。
济南市报告境外输入无症状感染者1例 。 全省正在隔离观察治疗的无症状感染者4例(境外输入4例) 。
2020年以来全省共追踪到密切接触者30619人 , 目前尚有226人正在接受医学隔离观察 。
详见下表(单位:例):
文章图片
【山东省|海关核酸阳性,复核阳性,济南公布1例详情】来源:爱济南新闻客户端
- 甘肃|广西崇左、广东梅州发现核酸阳性人员,甘肃疾控紧急提醒
- 检测|为海淀确诊病例派送快件快递员二次核酸检测、家庭采样结果公布
- Suki|1月22日零时起,进返京人员抵京后72小时内需进行一次核酸检测
- 检测|广西隆林第一轮全员核酸检测已出结果59726份,均为阴性
- 海淀|海淀病例收到的海外快件派送员二次核酸检测阴性
- 珠海|广东珠海新增2例新冠肺炎确诊病例 将启动连续三轮全员核酸检测
- 阳性|北京病例自述近期曾收发过国际邮件,经核酸检测现阳性
- 天津|天津第三次全员核酸大筛已检出59例阳性感染者,珠海新增2例确诊
- 乘客|北京最新动态!地铁4号线西直门站、西四站消杀,人员及环境核酸检测均为阴性
- 杜忠举|“爸爸去测核酸,认真在家!”接下来,杭州10岁孩子“神回复”亮了!
