方案|“夏天感冒”是风寒还是风热?医生教你区分用药(附用药方案)
夏季反而是感冒的多发季节,主要是因为穿的少、一会儿热一会儿凉、总是待在空调房里,我最近也感冒了。很多朋友觉得感冒就是小事情,不用管他,流几天鼻涕就好了,要是实在受不了就去药店买点感冒药。

文章插图
一般感冒就分为风寒感冒和风热感冒,那么夏天感冒是风寒还是风热呢?
夏天湿热,一般容易患上风热感冒,70%的人夏天感冒都是“热感”,即使是体质虚寒的人,在感冒初起时也容易出现风热感冒的症状。当然,也有一些可能是因为不小心受寒引起,比如在空调房里出出进进,温差过大而受寒;或者是晚上不着衣被而受凉,或贪凉饮冷而受寒。区分风寒感冒和风热感冒

文章插图
无论风寒还是风热,都可能引起发热及头肢疼痛,体温升高亦并不完全等于热证;因此,辨证风寒与风热时,发热及头肢疼痛的有无和轻重并不重要。
风寒与风热的主要区别在于:
1.恶寒轻重。风寒感冒的重要特征之一是恶风畏寒怕冷,而风热感冒可能会出现轻微的恶寒,但绝对不会有寒战。
2.咽喉肿痛。咽部疼痛、红肿与否是判断风热感冒的重要指标,但风寒感冒者也可有轻微咽红。但若咽红明显甚至充血,则是风热的典型表现。

文章插图
3.鼻涕清浊。风寒感冒的鼻涕是清鼻涕,而风热感冒患者流的则是比较稠的浓鼻涕。
4.是否口渴。风寒感冒早期没有口渴症状,因为津液没有受伤。而风热感冒早期有明显的口渴症状,因为热邪风入侵影响到津液。
风寒感冒和风热感冒的症状和体征
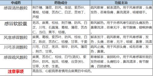
一、风寒感冒(风吹受凉而引起的感冒,秋冬发生较多)

文章插图
治疗原则:风寒感冒的治疗关键在于驱除体内寒气。在家比较简单的驱寒方法,就是喝生姜红糖水。然后盖被子发一下热感冒就好了。
药物推荐:

文章插图
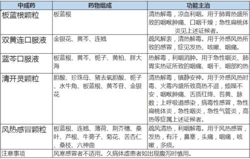
二、风热感冒(风热之邪犯表、肺气失和所致,夏季多发)

文章插图
【 方案|“夏天感冒”是风寒还是风热?医生教你区分用药(附用药方案)】治疗原则:治法应以辛凉解表为主。多饮水、饮食宜清淡,可以喝萝卜汤或梨汤。喝点凉茶,吃些清热解毒药板蓝根等。
药物推荐:

文章插图
服药之后注意事项:
1.服药后,宜以遍身微汗为度,切忌大汗,并注意避受风邪,以免复发;
2.服药期间忌烟、酒及辛辣、生冷、油腻食物;
3.要注意区分感冒类型,正确选择感冒中成药;
4.服药3天症状无缓解,应去医院就诊;
5.含麻黄成分的中成药,能升高血压,使冠状血管扩张,心肌收缩力加强并且有较强的神经兴奋作用,高血压、心脏病患者以及运动员应谨慎使用
6.含西药成分的中成药,如维C银翘片(含对乙酰氨基酚),应避免重复使用相同成分的西药制剂;
另外,感冒多喝水促进机体代谢,多吃蔬菜水果补充维生素,保持室内空气流通以防互相传染。
- 红豆|四九寒天,少吃大鱼大肉,多吃这6种“根菜”,补足营养健康过年
- 口味|给孩子做个“快手菜” 营养丰富,口味独特,提高身体的免疫力
- 潜伏在我们身边的这3种“致癌”蔬菜,看完你还敢继续吃吗?
- 穆罕默德|伊朗首次通报“奥密克戎”感染者死亡病例
- 鲁南制药集团|菏泽医学专科学校“鲁南制药产业学院”揭牌
- 进行|尿毒症多半是“吃”出来的?3种食物尽量少碰,肾或许“感谢”你
- 生活|提醒:肝病多数是“拖”出来的,出现6种表现,最好查一下肝功
- 羊肉|羊肉到底是“致癌杀手”还是“营养佳品”呢?世卫组织揭晓答案
- 心脑血管|大荔中医医院脾胃肺病科“妙手回春”受到患者的称赞
- 心血管疾病|这个病还是“夫妻病”,你知道吗?
