景区|新增本土确诊!景区景点全部关闭!勿来旅游!( 四 )
据介绍 , 目前上海各个火车站出站口都安排了专人负责查验旅客健康码 , 比如虹桥火车站 , 就是车站保安配合闵行区民警共同负责健康码查验和后续的闭环处置工作 。
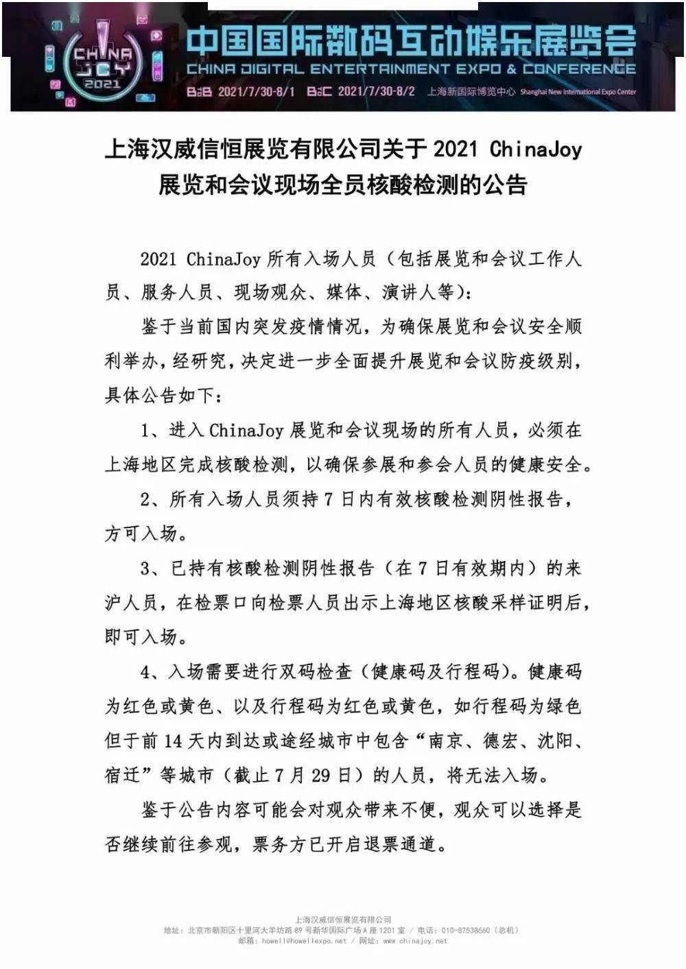
此外 , ChinaJoy疫情防控升级 , 所有入场人员须在上海完成核酸检测
文章图片
2021年第十九届中国国际数码互动娱乐展览会(ChinaJoy)将于7月30日至8月2日在上海新国际博览中心举办 。
采访人员今日从主办方获悉 , 为确保展览和会议安全举办 , 展会进一步提升防疫级别 , 进入ChinaJoy展览和会议的所有入场人员 , 包括展览和会议工作人员、服务人员、现场观众、媒体、演讲人等 , 必须在上海地区完成核酸检测 , 并持7日内有效核酸检测阴性报告入场 。
本届展会实行实名制参观入场 , 通过网上实名注册售票预约参观 。 观众入场需要进行“健康码”及“行程码”双码检查 。 健康码为红色或黄色 , 以及行程码为红色或黄色 , 将无法入场 。 如行程码为绿色 , 但于前14天内到达或途经城市中包含“南京、德宏、沈阳、宿迁”(截至7月29日)等城市的人员 , 将无法入场 。
同时 , 主办方也表示 , 鉴于对观众带来的不便 , 观众可以自行选择是否继续前往参观 , 票务方已开启退票通道 。
文章图片
戳图片关注更多疫情进展
↓↓↓
来源:央视新闻客户端、上观新闻、北京日报、荔枝新闻、新华日报交汇点、人民日报健康客户端、健康时报
编辑:张曦、李冬雨
编审:沙兰梅
终审:周健军
长期接受来稿 , 投稿邮箱:zscc812@sina.com
猜你喜欢
◆ 请立即报告!@云南人 看过这场演出的观众均是高风险!已有多人确诊
◆ 刚刚!昆明发布疫情防控最新通告
◆ 4年下沉60公分!最新研究发现滇池底部有两个大漏斗区
“新型肺炎疫情地图”上线啦
全国疫情实时更新
戳“阅读原文”查看实 时疫情
- 东丽区|天津本轮本土疫情已报告294+22例
- 新闻|天津本轮本土疫情已报告294+22例
- 救治|广东珠海:奥密克戎感染后症状相对较轻 新增病例年轻人偏多
- 德尔塔|珠海:奥密克戎感染后症状相对较轻,新增病例年轻人偏多
- 德尔塔|广东珠海:奥密克戎感染后症状相对较轻 新增病例年轻人偏多
- 深圳|广东新增本土确诊病例9例:深圳2例、珠海5例、中山1例、梅州1例
- 确诊|河南1月16日新增68例本土确诊
- 报告|16日15时-24时,珠海新增3例新冠肺炎确诊病例,详情公布
- 西安市|详情!西安市新增5例均在隔离管控区发现,治愈出院146例
- 感染者|广东新增本土确诊9例!深圳出现新的独立疫情,系奥密克戎
