龙华区|刚刚!海南新增1例本土确诊,这个细节高度警惕!本土+53,这8地!钟南山最新研判来了
中国基金报 江右
新冠疫情最新情况!
7月31日 , 本土新增了53例 , 病例在8个省区出现 , 其中江苏新增30例 , 江苏的30例新增当中 , 包括南京新增14例、扬州新增12例 。
值得注意的是海南今天新增的1例本土病例胡某 , 与江苏淮安多名阳性感染者在湖北省荆州市荆州站的时间和地点高度重合 。
中国工程院院士钟南山最新发声表示 , 非常关注湖南张家界“魅力湘西”演出疫情 , “南京疫情我倒不大担心 , 管控方面做得非常出色 , 这是大城市 。 但是到小地方(指张家界)会不会传染?现在还是未知数 。 ”
海南新增1例本土确诊:
一个细节值得高度警惕!
8月1日凌晨 , 海南省海口市检出1例新冠病毒核酸初筛阳性者胡某 , 立即转入定点医院隔离诊疗 , 省、市疾控中心实验室复核新冠病毒核酸检测结果均为阳性 , 经省疫情防控指挥部确认为新冠肺炎病例(轻型) 。
海南病例胡某行程中 , 在湖北省荆州市荆州站的一个细节令人警惕 。 据江苏淮安通报 , 淮安市某企业组织员工前往张家界旅游 , 于7月27日乘坐大巴前往荆州 , 15:52自荆州站乘D3078次动车返回 , 该企业现已检出多名阳性感染者;胡某与该企业员工在荆州站时间和地点高度重合 。
文章图片
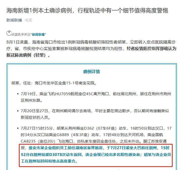
病例详情
胡某 , 住址:海口市龙华区金盘15-1号南宝花园 。
7月19日 , 乘坐飞机HU7059航班座位45C离开海口 , 前往湖北荆州 , 居住在荆州市荆州区荆州东路 。
7月20日至27日 , 在荆州期间偶尔去商场 , 平时主要在周边散步 , 否认期间有接触类似新冠症状的人员 。
7月27日15时35分 , 胡某从荆州乘坐D362(07车6F座)动车 , 16时50分到达汉口 , 17时34分从汉口站乘坐G6889(4车3F座)动车 , 17时48分到达天河机场 , 乘坐国航CA8235(座位20J)飞往海口 , 由私家车接回金盘住处 , 之后未外出 。 据江苏淮安通报 , 淮安市某企业组织员工前往湖南张家界旅游 , 于7月27日乘坐大巴前往荆州 , 15时52分自荆州站乘D3078次动车返回 , 该企业现已检出多名阳性感染者;胡某与该企业员工在荆州站时间和地点高度重合 。
7月28日 , 骑电动车到龙华区金盘海信华庭金恒茶园用早餐 , 10时36分前往龙华区金盘华强小区门口金花电动维修部修电动车 , 之后返回家中 , 17时左右和家婆前往龙华区金盘金碧雅苑中国移动营业厅办卡 , 之后去旁边琳琅蛋糕店买蛋糕 , 之后返回家中未外出 。
7月29日 , 8时左右自驾和家婆参加海南广电青少儿频道“少年突击队”军事夏令营结营典礼 , 地点为观澜湖消防站旁 。 11时左右和小孩、家婆3人一起返回家中 , 在家用餐后小孩和家婆一起去家婆家(龙华区农垦二供小区 , 海秀路100号) , 晚上去家婆家接小孩和姐姐的2个小孩一起接回金盘南宝花园住处 。
7月30日 , 8时左右骑电动车去海南省人民医院内分泌科抽血(既往甲亢病史) , 11时左右去头铺菜市场购买蔬菜、虾、猪肉等 , 约停留15分钟后回家 。 15时左右和苏某、段某去金花西路金城一品看房 , 之后再去金垦路金湖一号售楼部 , 随后返回家中未外出 。
7月31日 , 9时左右骑电动车去海南省人民医院内分泌科看结果 , 11时30分左右去头铺菜市场买冷冻鸡翅、蘑菇、西红柿和冬瓜后回家 。 下午胡某看到湖北确诊病例的通告 , 觉得自己与确诊病例有活动轨迹交叉 , 14时49分自行骑电动车前往海口市中医医院做核酸检测 , 16时40分左右与秦某去中沙路金盘创业新村小区看房 , 约停留5分钟左右 , 后返回家中未外出 。
- 人员|速扩!江西疾控刚刚发布新冠疫情紧急风险提醒!这些人须集中隔离!
- 检测|刚刚,溯源结果公布!在国际快递中检测出阳性
- 检测|刚刚,溯源结果公布!在国际快递中检测出阳性!
- 疫情|刚刚通告,均为阴性!
- 人员|刚刚通报!西安市将加快推进达到解封条件的区域和小区规范有序解封
- 东丽区|天津市东丽区刚刚报告1例初筛阳性人员,感染来源正在核查
- 救治|全市“三筛”检出59例阳性均来自津南;刚刚,东丽报告1例初筛阳性
- 人员|刚刚!贵州发布疫情防控6提示
- 阳性|刚刚通报!中山新增1例本土无症状,详情公布
- 隔离|刚刚,北京、上海通报最新疫情信息!
