暂停|暂停校外培训!多地宣布
为进一步做好疫情防控工作 , 近日 , 苏州、厦门、长沙等地发布紧急通知暂停校外培训 。
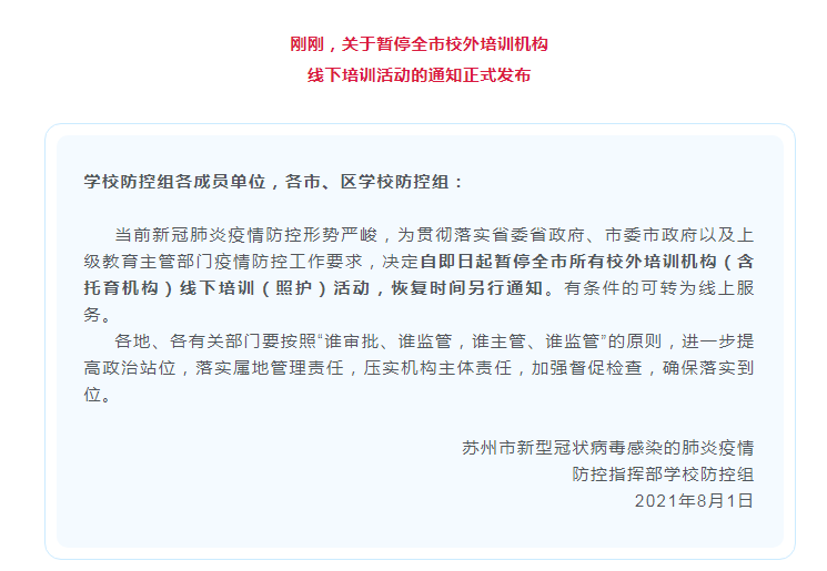
苏州:暂停全市校外培训机构线下培训活动
8月1日 , 苏州市新型冠状病毒感染的肺炎疫情防控指挥部学校防控组发布通知指出 , 当前新冠肺炎疫情防控形势严峻 , 为贯彻落实省委省政府、市委市政府以及上级教育主管部门疫情防控工作要求 , 决定自即日起暂停全市所有校外培训机构(含托育机构)线下培训(照护)活动 , 恢复时间另行通知 。 有条件的可转为线上服务 。
文章图片
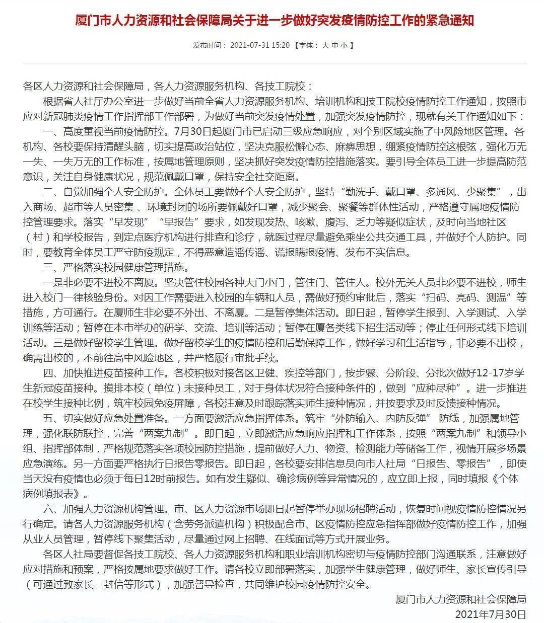
厦门:暂停任何形式线下培训活动
7月30日 , 厦门市人力资源和社会保障局发布《关于进一步做好突发疫情防控工作的紧急通知》 , 暂停在厦门市举办的研学、交流、培训等活动 , 暂停任何形式线下培训活动 , 暂停在厦各类线下招生活动 。
文章图片
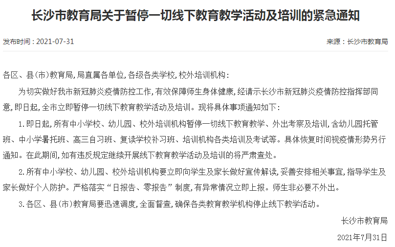
长沙:暂停所有中小学校、幼儿园、校外培训机构线下教育教学
7月31日 , 长沙市教育局发布通知 , 为做好长沙市新冠肺炎疫情防控工作 , 即日起 , 所有中小学校、幼儿园、校外培训机构暂停一切线下教育教学、外出考察及培训 , 含幼儿园托管班、中小学暑托班、高三自习班、复读学校补习班、培训机构各类培训及考试等 。
文章图片
【暂停|暂停校外培训!多地宣布】来源:长沙市教育局、厦门市人力资源和社会保障局、苏州发布微信公众号
责任编辑:胡晨曦
校对:邵婉云
支持我们请点赞或使用评论功能 ↓ ↓ ↓
- 大桥|18日0时起,港珠澳大桥穿梭巴士港珠线双向暂停运行
- 防控|18日0时起,港珠澳大桥穿梭巴士港珠线双向暂停运行
- 南昌市第三医院|南昌市第三医院新年护理培训第一课
- 小林|男子一晚呼吸暂停176次?睡觉打鼾并非好事,背后或与这3件事有关
- 项目|邵阳市第二人民医院举行创建国家高级卒中中心项目启动仪式暨培训会
- 东丽区|扩散 | 天津东丽区深夜通告!这些暂停!
- 罗湖|暂停网上购买!深圳276家药店可售39种感冒退烧类药品
- 陈婉君|事关疫情!晋江已有9家医疗机构暂停诊疗!
- 暂停|满洲里:暂停进口水果进入
- 防控|广东珠海全市旅游景区景点暂停营业,香洲区餐饮场所取消堂食
