确诊|烟台报告省外输入关联确诊病例1例 青岛报告境外输入确诊病例2例
2021年8月1日0时至24时:
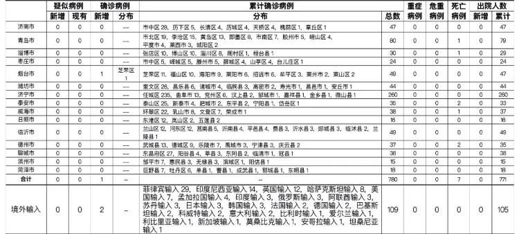
烟台市报告省外输入关联确诊病例1例。山东累计报告确诊病例780例,死亡7例,治愈出院771例。正在住院治疗的确诊病例2例(省外输入1例,省外输入关联1例)。
山东无新增境外输入疑似病例,青岛市报告日本输入确诊病例1例(由无症状感染者转归)和韩国输入确诊病例1例。累计报告境外输入确诊病例109例,累计治愈出院105例。正在住院治疗的确诊病例4例。
山东无新增无症状感染者。正在隔离观察治疗的无症状感染者7例(境外输入7例)。
2020年以来全省共追踪到密切接触者31423人,目前尚有768人正在接受医学隔离观察。
详见下表(单位:例):

文章插图
备注:
山东省本地病例按确诊时医院所在县区统计,境外输入病例单独统计。
【 确诊|烟台报告省外输入关联确诊病例1例 青岛报告境外输入确诊病例2例】新增确诊病例和无症状感染者具体情况由相关市卫生健康委进行通报。
- 东丽区|天津本轮本土疫情已报告294+22例
- 新闻|天津本轮本土疫情已报告294+22例
- 深圳|广东新增本土确诊病例9例:深圳2例、珠海5例、中山1例、梅州1例
- 接种|北京市累计报告接种新冠病毒疫苗5797.48万剂次
- 国家|全国累计报告接种新冠病毒疫苗293763.2万剂次
- 胰岛|45岁大姐浑身瘙痒难耐,确诊糖尿病,内科主任:吃一口堪比10斤糖
- 检测|为海淀确诊病例派送快件快递员二次核酸检测、家庭采样结果公布
- 癌症|年仅四十出头却确诊癌症晚期,现在他只想说……
- 确诊|河南1月16日新增68例本土确诊
- 报告|16日15时-24时,珠海新增3例新冠肺炎确诊病例,详情公布
