居民|最新消息:常州多地将开展全员核酸检测应急演练!( 三 )
①长期卧床、生活不能自理的朋友;
②不满周岁的婴幼儿;
③在今明(8月4-5日)两天接种了新冠疫苗的朋友 。
同舟共济 , 抗疫有我 。 在这个特殊的时期 , 非常感谢您的支持与理解 。 我们将坚定信心 , 众志成城 , 全力打赢这场疫情防控阻击战!
咨询电话
龙虎塘街道:0519—85481002
盘龙社区:0519—68001193
腾龙社区:0519—85488031
玲珑社区:0519—85487510
祥龙社区:0519—83850892
锦珑社区:0519—85485500
吟龙社区:0519—81187271
新北区新型冠状病毒感染的肺炎疫情防控
应急指挥部
2021年8月4日
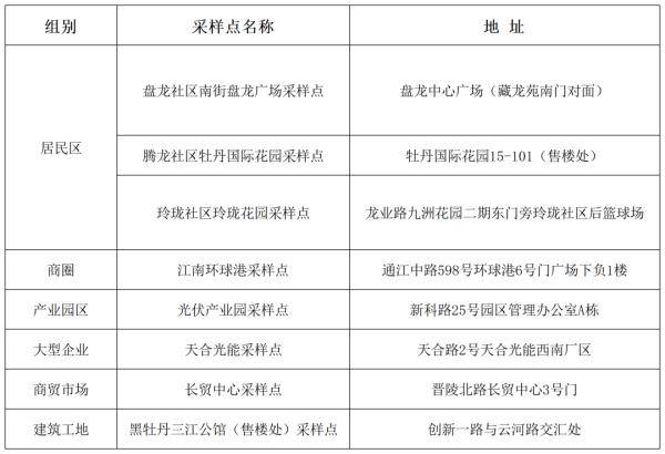
龙虎塘街道全员核酸检测
应急演练采样点位安排表
文章图片
天宁
雕庄街道全体居民朋友们:
为切实加强新冠肺炎疫情防控工作 , 全面提升我区大规模人群核酸检测实战能力 , 保障人民群众身体健康和生命安全 。 经天宁区新型冠状病毒感染的肺炎疫情防控应急指挥部研究 , 决定于2021年8月6日(星期五)上午8:00至晚上10:00在雕庄街道全域举行全员新冠病毒核酸检测应急演练 。 现将有关事项通告如下:
一、本次全员核酸检测应急演练为压力测试 。 为营造真实场景 , 届时演练现场将有参演车辆和人员集结 , 并穿戴医疗防护装备 , 现场将实施道路和人员管控 。
二、参与本次应急演练的居民朋友们 , 请按照所在社区工作人员的通知指引 , 有序到达指定地点开展核酸检测 , 并请提前准备好个人身份证、手机、苏康码和行程码 , 全程佩戴口罩 , 排队时务必保持一米间隔 。 单独前往采样、不会使用智能手机的老人 , 请您准备好身份证和记有手机号码的小纸条 , 我们将同步安排工作人员对您提供指导和帮助 , 没有身份证的儿童 , 请家长随身携带好家庭户口本 。
三、为保障演练现场秩序和人员安全 , 避免拥堵和发生意外 , 敬请广大居民朋友们积极配合 , 不驻留观看 , 不紧张恐慌 , 不拍照录像 , 不信谣不传谣 , 以免造成不良社会影响 。
应急演练给大家造成的不便 , 敬请理解 。 由于天气炎热 , 请居民朋友们注意防暑降温 , 务必配合现场工作人员调度安排 。 在这个特殊的时期 , 非常感谢您的支持与理解 。 如有问题 , 请电话咨询工作人员 。
咨询电话
【居民|最新消息:常州多地将开展全员核酸检测应急演练!】雕庄街道(指挥部):0519-88814711
采菱社区:0519-88872410
菱溪社区:0519-88254639
水岸社区:0519-85188129
0519-85183660
朝阳花园社区:0519-81880116
朝阳村:0519-88828434
清溪村:0519-88251151
团结村:0519-88773601
泰和工作站:0519-88859170
天宁区新型冠状病毒感染的肺炎疫情
防控应急指挥部
2021年8月4日
雕庄街道全员核酸检测
应急演练采样点位安排表
文章图片
钟楼
荷花池街道全体居民朋友们:
为切实加强新冠肺炎疫情防控工作 , 全面提升我区大规模人群核酸检测实战能力 , 保障人民群众身体健康和生命安全 。 经钟楼区新型冠状病毒感染的肺炎疫情防控应急指挥部研究 , 决定于2021年8月5日(星期四)上午6:00至晚上8:00在荷花池街道全域举行全员新冠病毒核酸检测应急演练 。 现将有关事项通告如下:
一、本次全员核酸检测应急演练为压力测试 。 为营造真实场景 , 届时演练现场将有参演车辆和人员集结 , 并穿戴医疗防护装备 , 现场将实施道路和人员管控 。
- 疫情|事关众多家庭!广州海珠倡议:六类居民请主动联系社区登记
- 居民|守护人间烟火 防疫一线,他们“为爱而战”
- 疫情|安阳文峰区(高新区)实行最严管控:居民一律居家不准外出
- 科学消杀是防范疫情的重要一环|安阳市北关区:豆腐营街道全面消杀为居民健康保驾护航
- 为及时将医疗惠民政策传递到每位居民群众身边|健康科普下基层,义诊活动暖人心!白城医高专一诺眼视光产业学院医疗队走进学府社区
- 看病|开工!武汉经开区此处居民今年底可就近看病
- 配送|足足70斤!昨晚,杭州有居民在朋友圈晒出厚厚的“家底”
- 中国居民膳食指南|不吃药也能降血压,做好这两点,事半功倍,远离高血压
- 相关|珠海在大规模核酸检测中发现1名居民新冠病毒核酸阳性
- 疫情|河南安阳汤阴县:除配合核酸采样,县城区内所有居民不得外出
