魏冯|四川疾控健康提示,国内中高风险区来(返)川人员管理措施发布
川观新闻采访人员 魏冯
疫情防控,人人有责,提高警惕,从我做起。截至8月5日22时,全国已有中高风险区190个,疫情迅速扩散。四川省疾控中心提示如下。
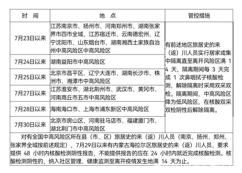
一、国内中高风险区来(返)川人员管理措施

文章插图
二、疾控专家建议
1.在进入单位、医院、商场、学校等公共场所和入住酒店时,请您配合一线工作人员做好亮码、扫码、验码、体温检测及疫情防控登记等工作。
2.口罩是预防呼吸道传染病的重要防线,可以降低新冠病毒感染风险。目前我们还没有通过接种疫苗形成有效的免疫屏障,现阶段一些防控措施仍然要坚持,包括戴口罩、保持社交距离、勤洗手、勤通风等。同时请大家及时接种新冠疫苗,尽快建立免疫屏障,降低患重症和死亡的风险。
3.暑期休假非必要不出川,各类大型活动非必要不举办。
三、相关政策摘录
旅客在2021年8月4日0时前已购买乘机日期在8月4日至8月31日的国内机票,自8月4日0时起至航班起飞前可以免费退票,航空公司及其航空销售代理人不得收取费用。
自2021年8月4日24时起,此前在道路和水路客运站、客运联网售票平台等渠道已购买道路、水路客运班线客票的旅客,自愿改变行程需退票的,售票单位应当予以免费办理。
低风险地区电影院上座率不得高于75%,中高风险地区电影院暂不开放。
【 魏冯|四川疾控健康提示,国内中高风险区来(返)川人员管理措施发布】附表:全国疫情风险地区汇总表

文章插图
- 人员|速扩!江西疾控刚刚发布新冠疫情紧急风险提醒!这些人须集中隔离!
- 宁明县|梅州出现奥密克戎!广州疾控紧急提醒
- 病例|河南省疾控中心提醒:应对奥密克戎,这件事很重要!
- 中藏医院|四川省骨科医院与松潘县中藏医院专科联盟
- 甘肃|广西崇左、广东梅州发现核酸阳性人员,甘肃疾控紧急提醒
- 商品|北京疾控:国外疫情高发期间尽量减少购买境外商品
- 防控|【北京疾控提醒您】关于本市海淀区新冠肺炎确诊病例的溯源情况通报
- 商品|北京疾控:国外疫情高发期尽量减少购买境外商品,收取境外邮件要注意这些
- 孙乐琪|北京疾控:未发现海淀病例与各类风险人群有轨迹重合
- 疫情|湖南疾控发布春节前后外省来(返)湘人员健康告知书
