单位|转扩!关于本轮疫情,四川疾控再发重要提示!
疫情防控 , 人人有责 , 提高警惕 , 从我做起 。 截至8月5日22时 , 全国已有中高风险区190个 , 疫情迅速扩散 。 四川省疾控中心提示如下 。
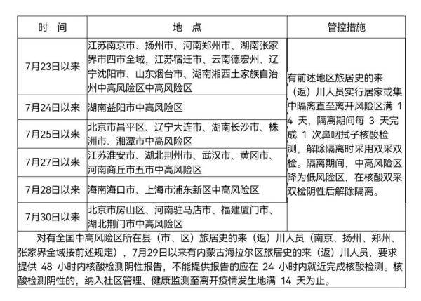
【单位|转扩!关于本轮疫情,四川疾控再发重要提示!】一、国内中高风险区
来(返)川人员管理措施
文章图片
二、疾控专家建议
1.在进入单位、医院、商场、学校等公共场所和入住酒店时 , 请您配合一线工作人员做好亮码、扫码、验码、体温检测及疫情防控登记等工作 。
2.口罩是预防呼吸道传染病的重要防线 , 可以降低新冠病毒感染风险 。 目前我们还没有通过接种疫苗形成有效的免疫屏障 , 现阶段一些防控措施仍然要坚持 , 包括戴口罩、保持社交距离、勤洗手、勤通风等 。 同时请大家及时接种新冠疫苗 , 尽快建立免疫屏障 , 降低患重症和死亡的风险 。
3.暑期休假非必要不出川 , 各类大型活动非必要不举办 。
三、相关政策摘录
旅客在2021年8月4日0时前已购买乘机日期在8月4日至8月31日的国内机票 , 自8月4日0时起至航班起飞前可以免费退票 , 航空公司及其航空销售代理人不得收取费用 。
自2021年8月4日24时起 , 此前在道路和水路客运站、客运联网售票平台等渠道已购买道路、水路客运班线客票的旅客 , 自愿改变行程需退票的 , 售票单位应当予以免费办理 。
低风险地区电影院上座率不得高于75% , 中高风险地区电影院暂不开放 。
附表:全国疫情风险地区汇总表
▼
文章图片
[责任编辑: ]
- 脂肪肝患者|脂肪肝能不药而愈?关于脂肪肝,这4个错误认知要避免
- 患上糖尿病|隔代也会遗传糖尿病?关于糖尿病的5个冷知识,你了解多少?
- 疫苗|关于奥密克戎,最新权威解答来了!
- 疫苗|关于奥密克戎,国家卫生健康委最新解答来了!
- 疫苗|关于奥密克戎,国家卫生健康委最新解答来了
- 国家|关于奥密克戎,国家卫生健康委最新解答来了
- 防控|【北京疾控提醒您】关于本市海淀区新冠肺炎确诊病例的溯源情况通报
- 防控|北京:为海淀本次疫情涉及的单位和个人点赞
- 疫情|北京:为海淀本次疫情涉及的单位和个人点赞
- 慢性支气管炎|上海凯宝:目前暂无关于幽门螺旋杆菌方面的治疗产品
