郑州|「大河早新闻」郑州已发现多起家庭聚集性感染丨丨没做第二轮核酸检测,健康码不会变黄( 二 )
公告中提出“乘客必须携带有效核酸证明并扫码、戴口罩”,就是减少人员外出的一项约束性举措。公交车是人员密集的密闭性场所,目前在我们发现的所有确诊病例中,都存在着曾参与人员聚集活动、曾经在密闭不透风的空间内停留的共同特点,所以,乘坐公交车特别是密闭性公交车,并不是当前抗击新冠肺炎疫情的最优选择。
⊙郑州市新冠肺炎疫情防控领导小组办公室发布19号通告
为切实做好新冠肺炎疫情防控工作,快速阻断疫情传播链、经市新冠肺炎疫情防控领导小组研究,决定在二七区及管城区、金水区、新郑市的中高风险地区内开展第三轮全员核酸检测。2021年8月7日9:30开始采样,7日24:00完成采样工作,各社区(村)具体采样时间以各社区(村)通知为准。
⊙郑州通报17例无症状感染者和1例确诊病例的活动轨迹
⊙郑州中高风险区快递暂停收发 ,其它区域接发快递正常
受郑州封闭管控影响,多家快递在封控区域的投递受到影响,大河报采访人员走访发现,包括顺丰、圆通、菜鸟裹裹在内的多家快递公司及UU跑腿均表示,目前除了封控区及中高风险地区外,其它区域接发快递及业务正常。
郑州市快递协会会长张要仁称,目前郑州市各个快递公司对郑州市及封控区域的快件收发均按照郑州市统一规定处理,无法派送的快件将做退回。若快件送达区域在运输途中突然被封控,也可能会由网点或分拨中心暂存,配送时间无法保证。此外,一些不属于封控区域的小区也有物业管理严格不允许快递人员进出的情况。因此建议市民谨慎网购不易运输、存放的物品,避免造成不必要的损失。
⊙郑州新增一家新冠肺炎定点救治医院
采访人员从中建七局了解到,经过一天一夜的改建,8月6日,郑州市第一人民医院航空港院区已严格按照传染病医院要求完成改造任务。目前施工方中建七局已完成交付,撤场。这意味着郑州新增一家新冠肺炎定点救治医院。
据了解,郑州市第一人民医院航空港院区位于郑州航空港经济综合实验区,是一所集医疗、预防、保健、康复为一体的三级公立综合医院。此次病房改建涉及该院区1号楼、2号楼及ICU等原来的传统病房。为有效防控疫情保护市民健康安全,郑州市委、市政府决定将市第一人民医院航空港院区改建为新冠肺炎定点救治医院。
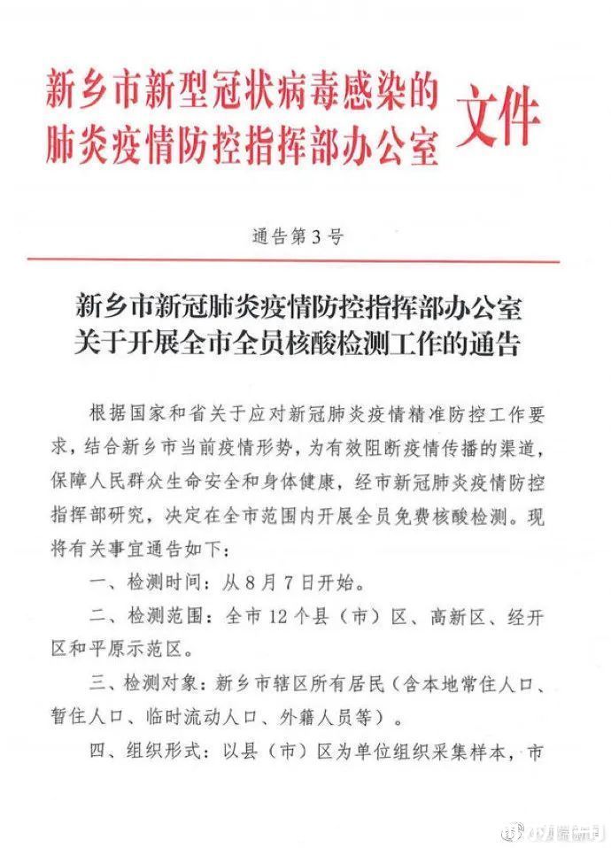
⊙新乡开展全员免费核酸检测:结果未出前“非必要不出新”

文章插图
继郑州之后,新乡开展全员核酸检测。8月7日,大河报采访人员从新乡当地相关部门获悉,自8月7日当天起,新乡在全市范围内开展全员免费核酸检测,不漏一户一人,并要求居民在检测结果未出前“非必要不出新”。
据介绍,此次检测范围涵盖新乡全市12个县(市)区、高新区、经开区和平原示范区,检测对象包括新乡市辖区所有居民(含本地常住人口、暂住人口、临时流动人口、外籍人员等),将以县(市)区为单位组织采集样本,新乡市统一检测。
新乡市新冠肺炎疫情防控指挥部办公室关于开展全市全员核酸检测工作的通告上提示,要求居民在检测结果未出前“非必要不出新”。采集后24小时未接到电话通知的,检测结果即为阴性。对拒不配合、不支持核酸采样检测工作、扰乱秩序、瞒报、谎报、伪造信息的人员,当地公安机关将依法追究责任。
⊙菏宝高速新乡东收费站南站区开通
8月7日下午3点,经过16个日夜的积水排放和设备抢修,菏宝高速新乡东收费站南站区正式开通,车辆从此上下站更方便了。
- 就怕“过节肥”?一波动作解救你「健康幸福过新年」(12)
- 痛风|痛风发作真「要命」,7 个要点远离它
- 住址|郑州公布123—128号病例活动轨迹
- 住址|郑州公布6名感染者轨迹,涉及农贸市场、幼儿园
- 本轮疫情中|郑州市疾控专家:做好防护很重要 别忘正确戴口罩
- ▼每一个周日晚上|小南与你说晚安文|符志刚原文刊载于2022.|「小南夜读」腌冬菜
- 河南|河南昨日新增本土确诊病例29例,其中郑州7例,安阳15例,许昌7例
- 郑州市|河南郑州此轮疫情确诊病例均为轻型和普通型
- 疫苗|速看!郑州市疾控专家发出建议!
- 金水区|明天9点郑州8地全员核酸检测
