管理|重点地区来(返)广东,最新健康管理措施来了!
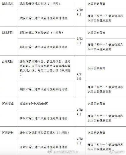
【重点地区来(返)广东 , 最新健康管理措施来了!】近日 , 广东省发布对重点地区来(返)粤人员健康管理的措施 。 (广东疾控)
文章图片
文章图片
文章图片
文章图片
文章图片
文章图片
文章图片
【管理|重点地区来(返)广东,最新健康管理措施来了!】[责任编辑: ]
- 两地|河南新安县两地调整为低风险地区,县域内全面解封
- 两地|河南洛阳两地调整为低风险地区,洛阳全域均为低风险
- 洛阳|河南洛阳新安县全域均为低风险地区
- 解读|《浙江省医院门诊管理办法》政策解读
- 领导|邵阳召开强化新冠肺炎定点救治医院管理工作视频会议
- 上海|解除医学观察的无症状感染者后续如何管理?上海发布回应
- 涉及地区有新增!这些人员请立即报备!
- 须记|高龄患者血液透析管理,须记这5点!
- 核酸|龙华医院解除闭环管理加开周日门诊,“因为你们,相信我们的城市能始终跑在病毒前”
- 疫情|1月16日香洲再增1例新冠肺炎确诊病例 南屏南丰汇景湾1栋封控管理
