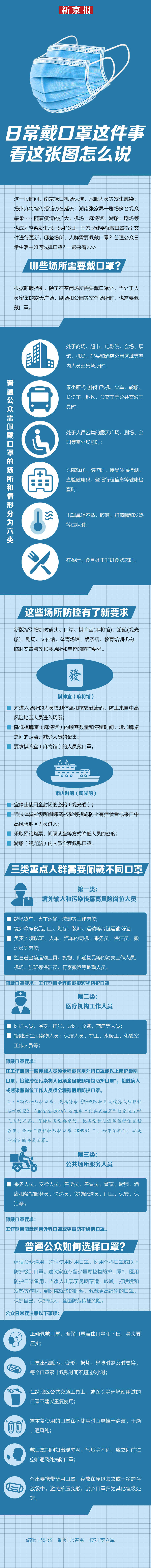
疫情|一图读懂|日常戴口罩这件事 看这张图怎么说?
【疫情|一图读懂|日常戴口罩这件事 看这张图怎么说?】近日 , 随着本土疫情的扩大 , 机场、麻将馆、游船、剧场等也成为感染发生地 。 8月13日 , 国家卫健委就戴口罩指引文件进行更新 , 哪些场所、人群需要佩戴口罩?普通公众日常生活中如何选择口罩?一起来看>>>
文章图片
- 人员|速扩!江西疾控刚刚发布新冠疫情紧急风险提醒!这些人须集中隔离!
- 东丽区|天津本轮本土疫情已报告294+22例
- 收发|一图读懂 | 科学收取快递 做好健康防护
- 新闻|天津本轮本土疫情已报告294+22例
- 全球疫情|今天凌晨,海珠通知
- 疫情|切莫上当!这些都是流调员绝不会问的问题
- “这将是疫情最后一个寒冬!”张文宏深夜发声,奥密克戎迎来克星
- 接种|?哈尔滨市疾病预防控制中心发布疫情防控提醒
- 疫情|临近春节,请主动配合做好防疫
- 疫情|西安疫情进入收尾阶段 复工复产中你需要牢记这9条!
