治疗|罕见病诊疗中国指南 | ?视神经脊髓炎

文章图片
视神经脊髓炎
视神经脊髓炎(NMO)是一种免疫介导的以视神经和脊髓受累为主的中枢神经系统炎性脱髓鞘疾病 , 由Devic(1894)首次描述 , 故亦称为Devic病 。
近年来 , 越来越多研究显示NMO临床也可能出现较局限的或较广泛的中枢神经系统受累 , 因此 , 2015年国际NMO诊断小组对NMO的命名和诊断标准进行了修订 , 确定应用视神经脊髓炎谱系疾病(NMOSD)这一术语代替过去的NMO 。
病因和流行病学
病因及发病机制尚不清楚 。 目前认为与特异性水通道蛋白4(AQP4)抗体(AQP4-IgG)相关 。
该抗体的靶抗原为AQP4 , 位于星形胶质细胞足突 , 抗原抗体结合后 , 在补体参与下激活补体依赖和抗体依赖的细胞毒途径 , 进而造成星形胶质细胞坏死、炎症介质释放和炎症反应浸润 , 最终导致少突胶质细胞损伤和髓鞘脱失 。 在中枢神经系统 , AQP4的高分布区主要位于室管膜周围 , 包括延髓最后区、丘脑、下丘脑、第三和第四脑室周围、胼胝体、视神经等 , 以上均为脱髓鞘病灶的好发部位 。

文章图片
目前尚缺乏准确的流行病学数据 。 小样本流行病学资料显示 , NMOSD的患病率全球各地区接近 , 为1/100000~5/100000 , 非白种人群(亚洲、拉丁美洲、非洲、西班牙裔和美国原住民)更为易感 。
临床表现
好发年龄5~50岁 , 中位发病年龄39岁 。 女性患病率明显高于男性 , 女:男比例为(9~11):1 。
NMOSD为高复发、高致残性疾病 , 90%以上的患者为复发性病程 , 多数患者遗留较为严重的神经功能残疾 。

文章图片
辅助检查

文章图片

文章图片

文章图片
*图片来源于网络
诊断
诊断需以客观病史、核心临床症候和影像特征为依据 , 在充分结合实验室检查(血清AQP4-IgG)并排除其他疾病后方可确诊 。 推荐使用2015年国际NMO小组制定的NMOSD诊断标准(表-1) , 但以往2006年Wingerchuk等制定的NMO诊断标准同样适用(表-2) 。

文章图片

文章图片

文章图片
2015年视神经脊髓炎谱系疾病诊断标准表1

文章图片
2006年Wingerchuk修订的NMO诊断标准表2
鉴别诊断

文章图片

文章图片

文章图片

文章图片
视神经脊髓炎与多发性硬化的临床及辅助检查的鉴别表3
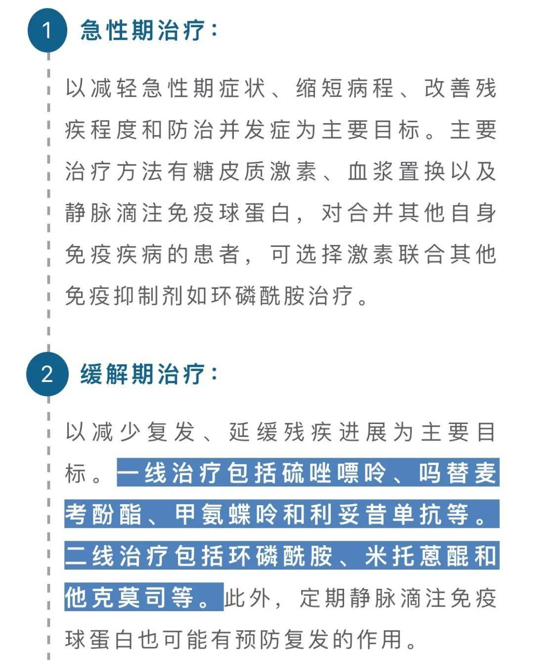
治疗
一、特异性治疗

- 隔离|如何帮治疗、隔离中的孩子做好心理调适?专家给出建议
- 穆罕默德|伊朗首次通报“奥密克戎”感染者死亡病例
- 患上糖尿病|隔代也会遗传糖尿病?关于糖尿病的5个冷知识,你了解多少?
- 宜温阳|郭德尚:肝硬化腹水的主要病机
- 射线|北京北城甲状腺医院提醒:甲状腺疾病高发要如何预防?这5件事要做好
- 治疗|糖尿病服药后,出现的低血糖比较严重怎么办?
- 生活|提醒:肝病多数是“拖”出来的,出现6种表现,最好查一下肝功
- 检测|溯源结果公布!奥密克戎病例曾收到国际邮件
- 心脑血管|大荔中医医院脾胃肺病科“妙手回春”受到患者的称赞
- 心血管疾病|这个病还是“夫妻病”,你知道吗?
