所在|哈尔滨市疾控中心紧急提醒!
文章图片
全文共1129字 , 阅读大约需要2分50秒 。
自8月 17日 , 扬州市将扬州市邗江区甘泉街道调整为中风险地区 。
为精准落实“外防 输入、内防反弹”防控策略 , 有效控制和降低新冠疫情传播风险 。 哈尔滨市疾病预防控制中心特发布疫情防控提醒如下:
一、请7月21日以来到过扬州市疫情相关地区的市民以及近14日内有中高风险地区旅居史(含旅途中转停留)、中高风险地区所在设区市(直辖市为区)的来哈返哈的所有人员 , 在做好个人防护的前提下 , 立即向所在社区(村屯)、工作单位报备 , 并配合执行疫情排查、核酸检测、医学观察等防控措施 。
二、提醒市民近期不要出哈、出省 , 特别是出省旅游 , 尽量不要前往上述疫情风险地区 , 如必须前往 , 务必提前向所在社区(村屯)、工作单位报备 , 并注意查询目的地的疫情进展及防控措施要求 , 自备充足的个人防护用品及必要的消毒用品 , 做好防护 , 返哈后 , 要按照我市相关疫情防控政策执行 。 如与确诊病例或无症状感染者轨迹交集 , 或近期接触过上述地区相关人员 , 应主动向所在社区(村屯)、工作单位报备 。
三、如出现发热、干咳、乏力、咽痛、嗅(味)觉减退、腹泻等症状 , 请勿自行服药 , 需佩戴口罩尽快到就近的医疗机构发热门诊排查和就诊 , 就诊过程中避免乘坐公共交通工具 , 并主动告知旅居史、接触史 。
四、接种新冠病毒疫苗是预防新冠肺炎的有效措施 , 更是每一位公民应尽的责任和义务 , 请符合条件却仍未接种的市民尽快完成接种 , 共同构建抗击新冠病毒免疫屏障 。
五、请广大市民充分认识当前疫情复杂形势 , 继续绷紧疫情防控这根弦 , 做好个人健康防护 , 科学规范佩戴口罩 , 尤其是乘坐公共交通工具时以及在人群聚集场所活动时要佩戴口罩 。 乘飞机等公共交通工具时还应尽量避免接触公共用品、减少进食和饮水次数 , 并在日常生活中继续遵守保持安全社交距离 , 不扎堆、不聚集、勤洗手、常通风、少聚餐、分餐制、使用公勺公筷 , 咳嗽、打喷嚏时用纸巾或肘袖遮挡、进出公共场所等应积极配合体温测量、健康码(行程码)查验等卫生习惯和生活方式 。
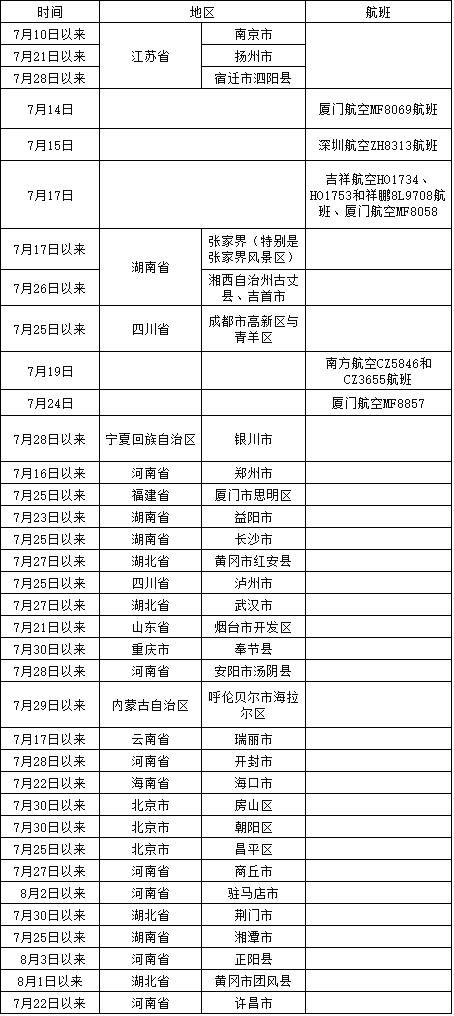
哈尔滨市自云南德宏州陇川县(6月30日)以来疫情
风险排查地区汇总表
(根据疫情防控需求 , 保持动态调整)
文章图片
哈尔滨市各区县(市)疾控中心咨询电话
重点推荐
9
来源:哈尔滨市疾病预防控制中心、新晚报
版权归原作者所有 , 向原创致敬
编 辑:张 铭
主 编:何博洋
审 核:刘 兵
统 筹: 魏 巍
监 制:沈德新
【所在|哈尔滨市疾控中心紧急提醒!】喜欢就分享点??加在看文章更好看↓↓
- 人员|速扩!江西疾控刚刚发布新冠疫情紧急风险提醒!这些人须集中隔离!
- 宁明县|梅州出现奥密克戎!广州疾控紧急提醒
- 病例|河南省疾控中心提醒:应对奥密克戎,这件事很重要!
- 接种|?哈尔滨市疾病预防控制中心发布疫情防控提醒
- 甘肃|广西崇左、广东梅州发现核酸阳性人员,甘肃疾控紧急提醒
- 商品|北京疾控:国外疫情高发期间尽量减少购买境外商品
- 防控|【北京疾控提醒您】关于本市海淀区新冠肺炎确诊病例的溯源情况通报
- 商品|北京疾控:国外疫情高发期尽量减少购买境外商品,收取境外邮件要注意这些
- 孙乐琪|北京疾控:未发现海淀病例与各类风险人群有轨迹重合
- 疫情|湖南疾控发布春节前后外省来(返)湘人员健康告知书
