机制|海南:建立医疗机构感控工作“四项机制” 发生院内感染将追究一把手责任( 二 )
各市县卫生健康委要按照属地化原则,加强对辖区内医疗机构感控工作的监督管理,对因责任不落实,整改不到位,发生医疗机构内感染的,要直接追究医疗机构一把手责任,并对有关责任人依法依规予以严厉惩处,同时,责令医疗机构限期整改,或暂时关闭相关科室(暂停相关诊疗科目)。对工作不力的医疗单位,省卫健委将建议市县免职处理。
各市县卫生健康委要进一步深化对医疗机构感控工作的思想认识,强化对有关医疗机构的指导支持,优化对有关工作人员的待遇保障,细化对感控管理“四项机制”的部署落实,积极协调相关部门协助解决各类问题,切实提高医疗机构感控工作能力。
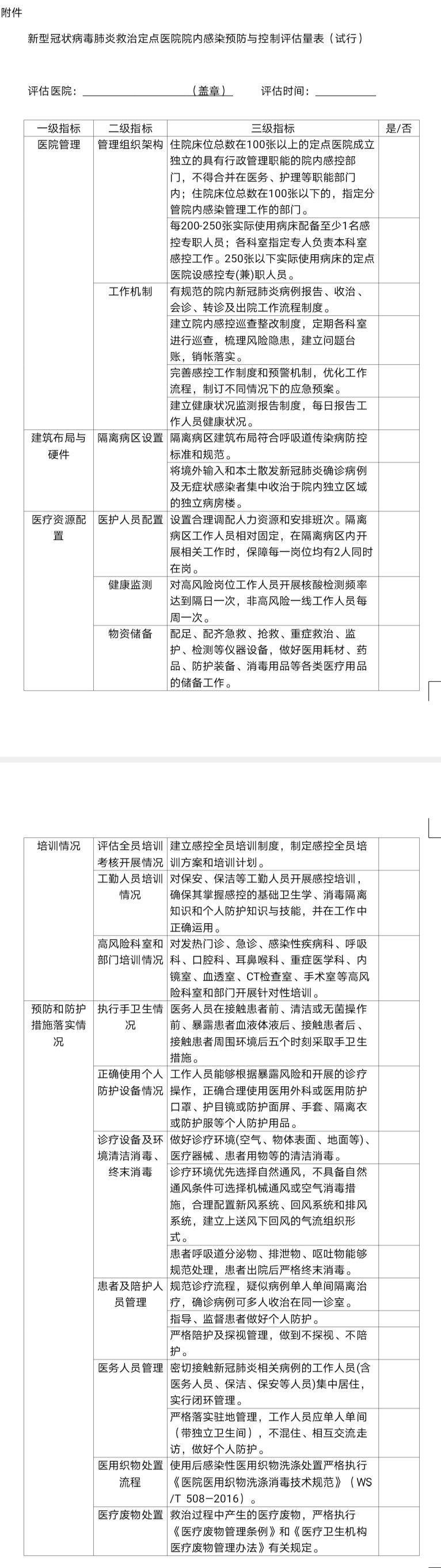
附件:新型冠状病毒肺炎救治定点医院院内感染预防与控制评估量表(试行)
【 机制|海南:建立医疗机构感控工作“四项机制” 发生院内感染将追究一把手责任】?

文章插图
- 调控|维生素C缺乏导致肾损伤的遗传调控机制被“破译”
- 国务院联防联控机制综合组|中西医结合救治新冠患者效果如何?――访国务院联防联控机制综合组陕西工作组医疗救治组专家张忠德
- 这次在大东海三亚湾景区打卡了一家装修风格很具特色的餐厅|海南旅行丨女朋友最喜欢的童话风餐厅
- 防控|广东珠海南屏镇华发新城四期129栋采取封控管理
- 南屏镇|升级!珠海南屏镇全域划定为管控区域,暂定7天
- 南屏镇|珠海南屏镇全域划定为管控区域,暂定7天!
- 直播海报新海南客户端、南海网、南国都市报1月14日消息(记者王洪旭)1月16日下午4点|直播预告丨甲状腺结节会癌变吗?1月16日下午,来听听专家怎么说
- 管理|最新通告:珠海南屏镇全域实行“只进不出”
- 国家|“十四五”期间我国将建立五级眼科医疗服务体系
- 二级|“十四五”期间我国将建立五级眼科医疗服务体系
