防控|四川疾控发布最新健康提示:近期非必要不前往这些地区
10月13日 , 内蒙古自治区锡林郭勒盟二连浩特市在例行隔日核酸检测中发现1例本土确诊病例 , 为汇通物流园区闭环管理人员 。 为持续做好常态化防控形势下秋冬季防控工作 , 四川疾控提示如下:
疫苗接种是预防传染病最有效、最经济的方法 , 接种流感、肺炎等秋冬季传染病疫苗 , 可以有效降低疾病叠加发病风险 。
继续做好个人防护 , 保持戴口罩、勤洗手、多通风、少聚集、一米线、用公筷公勺等卫生好习惯 。
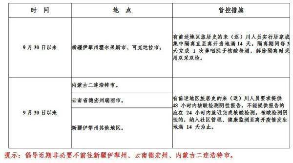
国内部分地区来(返)川人员管理措施
【防控|四川疾控发布最新健康提示:近期非必要不前往这些地区】
文章图片
转载自健康四川官微
- 人员|速扩!江西疾控刚刚发布新冠疫情紧急风险提醒!这些人须集中隔离!
- 宁明县|梅州出现奥密克戎!广州疾控紧急提醒
- 病例|河南省疾控中心提醒:应对奥密克戎,这件事很重要!
- 中藏医院|四川省骨科医院与松潘县中藏医院专科联盟
- 接种|?哈尔滨市疾病预防控制中心发布疫情防控提醒
- 甘肃|广西崇左、广东梅州发现核酸阳性人员,甘肃疾控紧急提醒
- 商品|北京疾控:国外疫情高发期间尽量减少购买境外商品
- 防控|18日0时起,港珠澳大桥穿梭巴士港珠线双向暂停运行
- 防控|【北京疾控提醒您】关于本市海淀区新冠肺炎确诊病例的溯源情况通报
- 防控|北京:为海淀本次疫情涉及的单位和个人点赞
