监测|四川疾控:从这些地方来的,请主动报备并配合社区管理
10月17日—18日 , 陕西新增6例本土确诊病例、1例本土无症状感染者 。 10月18日 , 宁夏银川市1例外省返银核酸检测阳性人员已确诊 , 为陕西10月17日2例阳性病例的密切接触者 。
四川疾控提醒
01
主动报备并配合社区管理
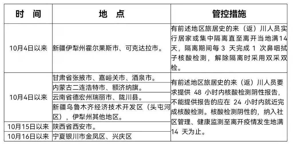
- 10月4日以来从甘肃张掖市、嘉峪关市、酒泉市 , 内蒙古额济纳旗和10月15日以来从陕西西安市来(返)川人员;
- 10月15日乘坐MU2165航班(嘉峪关—西安)的来(返)川人员;
- 10月15日后有甘肃嘉峪关中医医院就诊史;
- 10月16日以来宁夏银川市的来(返)川人员;以及“红黄码”人员 , 应主动向所在社区(村)、单位和入住酒店报备相关情况 , 积极配合当地采取相关防控措施 。
继续强化个人防控意识
建议近14天有川外旅居史的来(返)川人员 , 主动进行核酸检测 , 加强个人健康监测 。 公众要持续做好个人防护及健康监测 , 全程接种新冠病毒疫苗 。 在做好新冠肺炎疫情防控的同时 , 要注意预防流感、肺炎等呼吸道疾病 , 及时接种流感疫苗和肺炎疫苗 。
国内部分地区来(返)川人员管理措施
文章图片
其中 , 对于10月15日15时——17时在西安咸阳国际机场活动 , 以及15日以来有西安市雁塔区、碑林区、灞桥区旅居史的来(返)川人员 , 要求提供3天内2次(间隔24小时)核酸检测阴性报告 , 不能提供报告的应立即就近完成核酸检测 。 2次核酸检测均为阴性的 , 纳入社区管理 , 健康监测至离开当地满14天为止 。
来源:四川省疾控中心
编辑:张可
版权声明:本文仅作分享之用 。 如有侵权 , 请及时联系删除 。
【监测|四川疾控:从这些地方来的,请主动报备并配合社区管理】
文章图片
- 人员|速扩!江西疾控刚刚发布新冠疫情紧急风险提醒!这些人须集中隔离!
- 宁明县|梅州出现奥密克戎!广州疾控紧急提醒
- 病例|河南省疾控中心提醒:应对奥密克戎,这件事很重要!
- 中藏医院|四川省骨科医院与松潘县中藏医院专科联盟
- 甘肃|广西崇左、广东梅州发现核酸阳性人员,甘肃疾控紧急提醒
- 商品|北京疾控:国外疫情高发期间尽量减少购买境外商品
- 防控|【北京疾控提醒您】关于本市海淀区新冠肺炎确诊病例的溯源情况通报
- 商品|北京疾控:国外疫情高发期尽量减少购买境外商品,收取境外邮件要注意这些
- 孙乐琪|北京疾控:未发现海淀病例与各类风险人群有轨迹重合
- 疫情|湖南疾控发布春节前后外省来(返)湘人员健康告知书
