疫情|四川疾控:这些地方返川人员须提供核酸报告
红星新闻网10月19日讯据四川疾控消息 , 针对国内近期新发疫情 , 四川疾控发布健康提示 , 并公布了国内部分地区来(返)川人员管理措施 , 全文如下 。
10月17日 , 国家卫健委发布信息 , 陕西省西安市出现2例新冠阳性病例 , 再次引起了大家的关注 , 此次疫情波及面广 , 传播速度快 , 截止到10月19日17时 , 这起波及全国的疫情 , 已累计发现感染者24例 , 其中确诊病例22例 , 无症状感染者2例 , 疫情涉及7个省8个地市 。 陕西8例、甘肃6例、内蒙古5例、宁夏2例、湖南1例、贵州1例、北京1例 。
同时自2021年10月19日8时起 , 兰州市城关区云祥小区、兰州市城关区雁北路天庆丽舍小区调整为中风险区 。
为了做好疫情防控 , 四川疾控提示如下:
1、继续加强自我防护 。 戴口罩、勤洗手、不聚集 , 积极主动接种新冠病毒疫苗 。
2、外省旅游、出差返川的市民 , 建议主动做一次核酸检测 , 并自我观察14天 , 做好健康监测 。 一旦出现发热、干咳、乏力、嗅觉味觉减退、鼻塞、流涕、咽痛、结膜炎、肌痛腹泻等不适症状时 , 及时到就近的发热门诊就诊 , 并主动告知医生自己的旅居史 。 就诊过程中请做好个人防护并不得乘坐公共交通工具 。
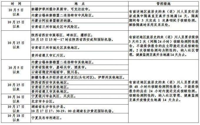
国内部分地区来(返)川人员管理措施
文章图片
请有以上表格中相关地点旅居史的来(返)川人员 , 以及所有健康码“红码”和“黄码”人员 , 第一时间到所在村(社区)、工作单位或所住酒店报备 , 落实核酸检测并配合落实相关防控措施 。
【疫情|四川疾控:这些地方返川人员须提供核酸报告】
文章图片
- 人员|速扩!江西疾控刚刚发布新冠疫情紧急风险提醒!这些人须集中隔离!
- 东丽区|天津本轮本土疫情已报告294+22例
- 新闻|天津本轮本土疫情已报告294+22例
- 宁明县|梅州出现奥密克戎!广州疾控紧急提醒
- 全球疫情|今天凌晨,海珠通知
- 疫情|切莫上当!这些都是流调员绝不会问的问题
- 病例|河南省疾控中心提醒:应对奥密克戎,这件事很重要!
- 中藏医院|四川省骨科医院与松潘县中藏医院专科联盟
- “这将是疫情最后一个寒冬!”张文宏深夜发声,奥密克戎迎来克星
- 接种|?哈尔滨市疾病预防控制中心发布疫情防控提醒
