老胡|胡锡进:社会应该倾听瑞丽的呼声
10月28日全国疫情最新消息今天
31省区市新增本土确诊23例
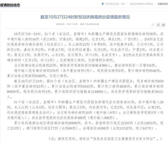
据国家卫健委网站消息,10月27日0—24时,31个省(自治区、直辖市)和新疆生产建设兵团报告新增确诊病例39例。其中境外输入病例16例(浙江8例,河南3例,福建2例,北京1例,湖北1例,广西1例),含8例由无症状感染者转为确诊病例(均在浙江);本土病例23例(甘肃8例,其中张掖市4例、兰州市1例,兰州新区1例,嘉峪关市2例;内蒙古7例,均在阿拉善盟;北京3例,均在昌平区;宁夏2例,均在银川市;黑龙江1例,在黑河市;山东1例,在日照市;四川1例,在自贡市),含2例由无症状感染者转为确诊病例(北京1例,四川1例)。无新增死亡病例。无新增疑似病例。

文章插图
当日新增治愈出院病例23例,解除医学观察的密切接触者966人,重症病例较前一日增加6例。
境外输入现有确诊病例378例(其中重症病例1例),现有疑似病例3例。累计确诊病例9546例,累计治愈出院病例9168例,无死亡病例。
截至10月27日24时,据31个省(自治区、直辖市)和新疆生产建设兵团报告,现有确诊病例659例(其中重症病例33例),累计治愈出院病例91643例,累计死亡病例4636例,累计报告确诊病例96938例,现有疑似病例4例。累计追踪到密切接触者1240694人,尚在医学观察的密切接触者39121人。
31个省(自治区、直辖市)和新疆生产建设兵团报告新增无症状感染者31例,其中境外输入20例,本土11例(山东4例,均在日照市;黑龙江3例,均在黑河市;北京2例,均在昌平区;云南2例,均在德宏傣族景颇族自治州);当日转为确诊病例10例(境外输入8例);当日解除医学观察5例(均为境外输入);尚在医学观察的无症状感染者408例(境外输入366例)。
累计收到港澳台地区通报确诊病例28800例。其中,香港特别行政区12335例(出院12033例,死亡213例),澳门特别行政区77例(出院66例),台湾地区16388例(出院13742例,死亡847例)。
胡锡进:社会应该倾听瑞丽的呼声
27日,《环球时报》总编辑胡锡进发文称,对瑞丽为阻击病毒而集体付出诸多代价感慨万千,社会应该倾听瑞丽的呼声。他还呼吁外界关心每一个抗疫战线上的重镇。
以下为全文:

文章插图
瑞丽的情况引起了网上舆论的关注。老胡注意到,瑞丽官方已经召开采访人员会表达解决问题、加强抗疫服务的决心。老胡作为一个遥远的读者,我对瑞丽这座边境城市为阻击病毒而集体付出诸多代价感慨万千,既有对这座城市的敬意,也有对很多人因此而经历了远高于内地人的艰辛而深感同情。我认为我们的社会应该倾听他们的呼声,向他们提供必要的帮助。
瑞丽紧邻缅甸,不断有人入境,疫情难以根绝。它采取了非常严格的离瑞限制,这显然是为了云南全省和整个国家的平安。但是这座城市需要帮助,我们的社会应当向这个抗疫的前哨堡垒注入更多资源。从瑞丽官方提出的改进工作措施看,那里致力于达到的抗疫条件并不算高,都属于很基本的,其中表示“发现问题及时整改”的那些内容,包括“隔离房间出现漏损、配备物资短缺、照明供水以及卫生整理不到位、基础设施建设不完善”等情况。为达这些目标,如果瑞丽的能力吃紧,外界应当伸出援手。
一些瑞丽人的生计受到疫情沉重打击,这个问题虽非瑞丽独有,但那里的疫情一波连着一波,情况肯定更加严重,希望国家对收入损失最严重的人群加大帮助,相信无论国家还是地方财政增加一部分这样的支出,公众都会支持。
- 社会面|西安累计报告本土确诊病例2044例 已连续6天无社会面病例
- 许昌市|本轮疫情1月15日 实现社会面零新增
- 救治|省杨村社会福利院与当地5家医院合作 打通服务对象医疗救治“绿色通道”
- 胃炎的饮食 7大禁忌要牢记
- 病例|西安连续5天社会面零新增,陕西疫情进入扫尾阶段
- 爱情荷尔蒙(催产素)有时也会促进反社会行为?|每日罐头
- 社会|拥抱大健康产业蓝海
- 疫情|已基本控制了疫情在社会面的传播,为什么还要全市“三筛”?
- 1月12日|市皮肤病防治院“槐荫区关爱老年人健康教育基地公益大讲堂”走进济南市社会福利院
- 隔离|辽宁公布最新疫情情况!?大连目前社会面没有出现疫情传播扩散!国内又有两地检出奥密克戎!
