广东|广东疾控更新对重点地区来(返)粤人员健康管理措施
文/羊城晚报全媒体采访人员 余燕红 通讯员 粤疾控
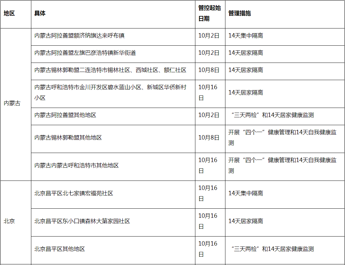
10月29日 , 广东省疾病预防控制中心官网更新对重点地区来(返)粤人员健康管理措施 。 截至29日12时 , 重点地区已增至13个 , 具体措施及对应人群情况如下:
广东省对重点地区来(返)粤人员健康管理措施
文章图片
文章图片
最后 , 广东疾控提醒市民:
1. 请尽量避免前往中高风险地区或有病例报告的区域 , 日常要坚持做好勤洗手、戴口罩、勤通风、一米线“防疫四件套” 。
2. 每天进行自我健康监测 , 如有出现发热、干咳、乏力、咽痛、嗅(味)觉减退、腹泻等不适症状时 , 立即就近前往医疗机构发热门诊就诊 , 如实告知流行病学史;就医途中全程佩戴口罩 , 避免乘坐公共交通工具 。
3. 在没有接种禁忌症的情况下 , 符合条件的市民尽快接种新冠病毒疫苗 。
【广东|广东疾控更新对重点地区来(返)粤人员健康管理措施】编辑:木青
- 人员|速扩!江西疾控刚刚发布新冠疫情紧急风险提醒!这些人须集中隔离!
- 宁明县|梅州出现奥密克戎!广州疾控紧急提醒
- 病例|河南省疾控中心提醒:应对奥密克戎,这件事很重要!
- 救治|广东珠海:奥密克戎感染后症状相对较轻 新增病例年轻人偏多
- 德尔塔|广东珠海:奥密克戎感染后症状相对较轻 新增病例年轻人偏多
- 深圳|广东新增本土确诊病例9例:深圳2例、珠海5例、中山1例、梅州1例
- 甘肃|广西崇左、广东梅州发现核酸阳性人员,甘肃疾控紧急提醒
- 商品|北京疾控:国外疫情高发期间尽量减少购买境外商品
- 感染者|广东新增本土确诊9例!深圳出现新的独立疫情,系奥密克戎
- 防控|【北京疾控提醒您】关于本市海淀区新冠肺炎确诊病例的溯源情况通报
