相关|快讯!本土新增“59+7”,涉及10省份|厦门卫健委紧急提醒:这些人请第一时间报备( 二 )
10月以来的新冠疫情 , 波及全国16省31市 。 根据疫情发展的现状 , 请10月以来到过有新冠病例的所在城市(直辖市的所在区)的人员 , 主动向所在社区/村居、单位、住宿酒店报备 , 抵厦后需立即进行核酸检测 , 进行健康监测 , 纳入社区管理 。 对因瞒报、谎报 , 造成疫情扩散等严重后果的 , 依法追究责任 。
文章图片
病例轨迹
10月30日 , 江西上饶市铅山县葛仙山镇发现一名新冠肺炎本土确诊病例 , 为上饶市铅山县葛仙村度假区服务人员 。
10月30日 , 江西九江市发现1例核酸阳性 。 吴某 , 男 , 系葛仙村度假区工作人员 , 为铅山县新冠肺炎确诊病例同事 。 10月29日14时自葛仙山度假区乘坐大巴车往上饶火车站 , 16时40分乘G2037次列车 , 18时50分在庐山站下车 , 返回蛟滩安置区南组团14栋家中 。 10月30日10时10分 , 吴某某独自驾车到柴桑区人民医院发热门诊就诊 , 经核酸检测为阳性 。
10月31日上午 , 浙江杭州从省外过境杭州列车的旅客中 , 检出一人新冠病毒核酸阳性 , 占某某10月29日乘坐G1382列车从上饶到上海 , 10月30日乘坐K287列车从上海返回上饶 。
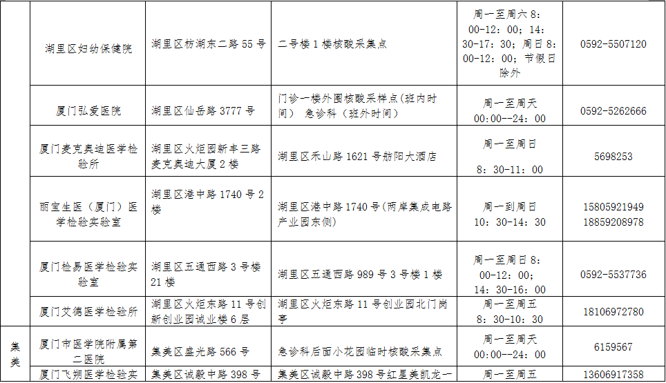
附:厦门市新冠病毒核酸检测点一览表
文章图片
文章图片
文章图片
文章图片
厦门市疾控中心健康提醒
截至30日24时 , 近14天内 , 全国有16个省份报告新增本土确诊病例或无症状感染者 , 当前疫情仍呈快速发展态势 , 防控形势严峻复杂 。 为严格落实“外防输入 , 内防反弹”的防控策略 , 有效控制和降低疫情输入传播风险 , 市疾控中心向广大市民发出如下提醒:
文章图片
一
中高风险地区(详见附表1)和10月1日以来内蒙古额济纳旗、甘肃张掖、嘉峪关市入(返)厦人员 , 需第一时间主动向所在社区/村居、单位、住宿酒店报备 , 接受14天集中或居家医学观察 , 不具备居家医学观察条件的一律集中医学观察 , 并按我市规程接受核酸检测 。
文章图片
文章图片
二
请10月1日以来有内蒙古、甘肃省、宁夏、陕西西安旅居史人员持抵厦前48小时核酸阴性证明入厦 , 抵厦后立即接受一次核酸检测 , 同时向所在社区、单位报告 , 配合社区落实14天居家医学观察等管控措施 , 并按我市规程接受核酸检测 。
三
中高风险地区所在城市(直辖市的区)低风险地区入(返)厦人员 , 需查验入厦前48小时核酸阴性证明、抵厦后立即进行一次核酸检测 。 抵厦后需实施14天居家健康监测、纳入社区管理 , 并按我市规程接受核酸检测 。 特别是10月13日(含)以来江西省上饶市、九江市旅居史的入(返)厦人员 , 需第一时间主动向所在社区/村居、单位、住宿酒店报备 , 进行核酸检测与健康监测 。
四
请近期于有发生本地病例的北京丰台、北京海淀、青海海东、青海西宁、四川自贡、湖南长沙、湖南株洲、河北邢台、河北保定、河北石家庄、湖北天门等地入(返)厦的人员主动做一次核酸检测 , 并开展14天自我健康监测 , 期间一旦出现发热等症状 , 应立即向所在社区、单位或入住酒店报告 , 及时就近至发热门诊就诊 , 并主动告知医生自己旅行史 , 就诊过程中做好个人防护并不得乘坐公共交通工具 。
- 东丽区|天津本轮本土疫情已报告294+22例
- 新闻|天津本轮本土疫情已报告294+22例
- 相关|【中国实用外科杂志】肥胖代谢病合并甲状腺癌外科治疗中国专家共识(2021版)
- 致癌|十多种肿瘤与“吃”密切相关,看完请注意避开!
- 北京冬奥运动|国际奥委会:北京冬奥运动员村相关人员新冠疫苗接种率接近100%
- 深圳|广东新增本土确诊病例9例:深圳2例、珠海5例、中山1例、梅州1例
- 确诊|河南1月16日新增68例本土确诊
- 感染者|广东新增本土确诊9例!深圳出现新的独立疫情,系奥密克戎
- 社会面|西安累计报告本土确诊病例2044例 已连续6天无社会面病例
- 人员|本土确诊+163,在这些地方!深圳首次发现奥密克戎病例,为一起新的独立疫情
