乐园|刚刚!厦门市卫健委发布健康提醒!
厦门 市卫健委发布健康提醒
根据上海市疫情防控工作领导小组办公室发布的紧急通告和我市疫情防控要求 , 请 2021年10月30日至10月31日期间进入上海迪士尼乐园和迪士尼小镇的所有入(返)厦人员 , 做好个人防护 , 尽快开展一次核酸检测 , 并立即主动向所在社区(村)、单位、酒店报告 , 按照我市疫情防控规定做好健康管理措施 。
病例轨迹
新冠病毒感染者占某某 , 家住江西上饶市铅山县 , 10月29日乘G1382列车从上饶到上海;10月30日在上海迪士尼乐园游玩 。 30日晚乘K287列车 , 从上海返程 , 乘坐K287列车期间被告知为确诊病例的密切接触者 , 在杭州下车转运隔离 , 31日在杭州市确诊 。
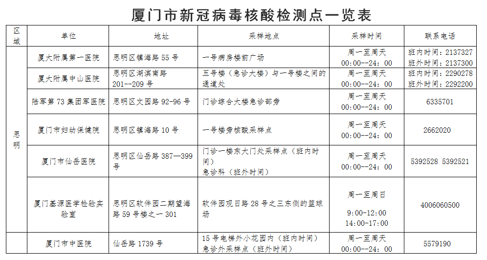
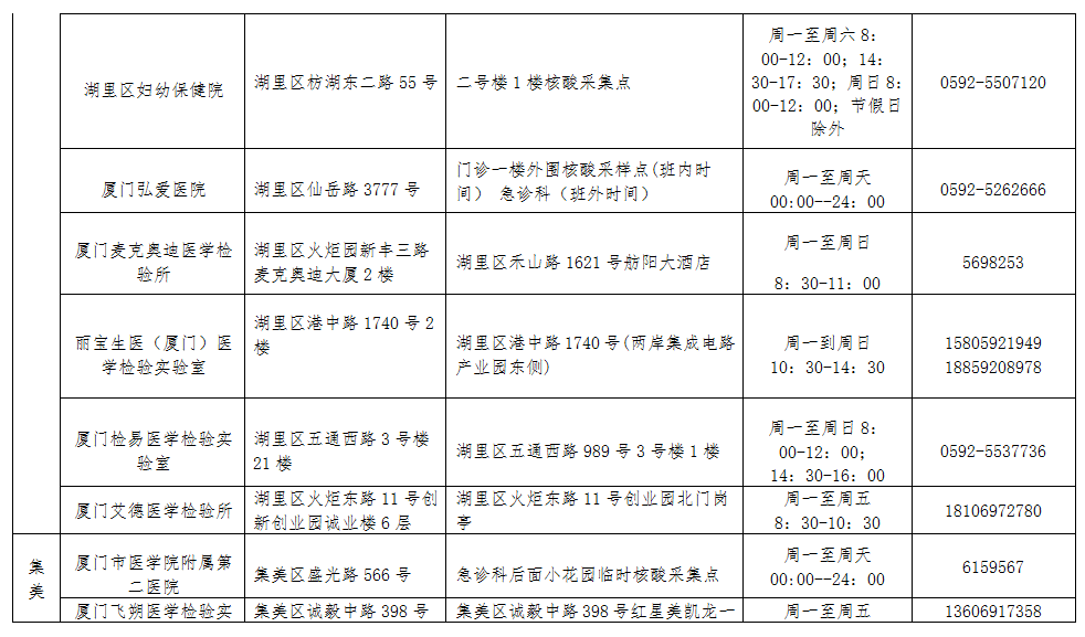
附:厦门市新冠病毒核酸检测点一览表
文章图片
文章图片
文章图片
文章图片
文章图片
厦门日报社新媒体中心出品
采访人员:陈莼
编辑:施璐玮 值班主任:蔡萍萍
高考报名 , 今天启动!
秋意渐浓!冷空气轮番登场!厦门接下来的天气将……
匿名包裹寄到鼓浪屿 , 装满246封老信件 , 全是写给她的!看完太感动
厦门日报社微信矩阵▼
厦门日报社App“潮前智媒”
轻松玩转黑科技
【乐园|刚刚!厦门市卫健委发布健康提醒!】一键get最潮新闻&服务▼
- 人员|速扩!江西疾控刚刚发布新冠疫情紧急风险提醒!这些人须集中隔离!
- 检测|刚刚,溯源结果公布!在国际快递中检测出阳性
- 检测|刚刚,溯源结果公布!在国际快递中检测出阳性!
- 疫情|刚刚通告,均为阴性!
- 人员|刚刚通报!西安市将加快推进达到解封条件的区域和小区规范有序解封
- 东丽区|天津市东丽区刚刚报告1例初筛阳性人员,感染来源正在核查
- 救治|全市“三筛”检出59例阳性均来自津南;刚刚,东丽报告1例初筛阳性
- 人员|刚刚!贵州发布疫情防控6提示
- 阳性|刚刚通报!中山新增1例本土无症状,详情公布
- 隔离|刚刚,北京、上海通报最新疫情信息!
