红星|两家航司发布涉及成都、重庆航线客票特殊处置方案
为配合疫情防控工作 , 降低疫情传播风险 , 同时全力做好新型冠状病毒肺炎疫情联防联控工作 , 红星新闻今天(11月2日)从四川航空、吉祥航空获悉 , 两家航空公司发布涉及成都、重庆航线客票特殊处置方案 。
【红星|两家航司发布涉及成都、重庆航线客票特殊处置方案】
文章图片
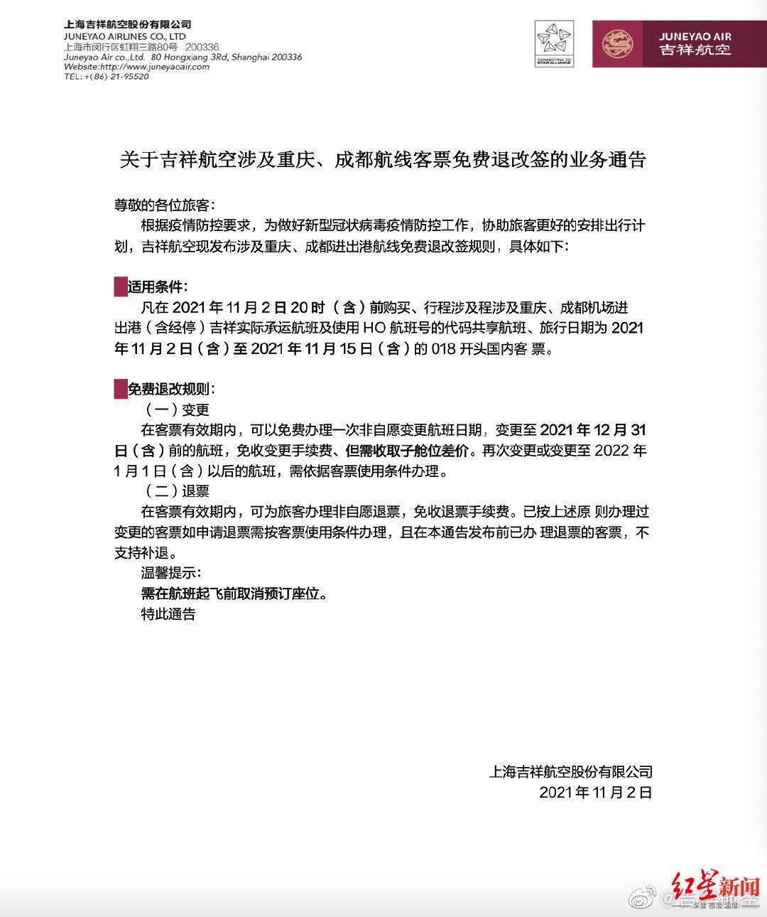
▲吉祥航空
文章图片
▲四川航空
此前 , 春秋航空也已发布涉及成都、重庆航线客票特殊处置方案 。
红星新闻采访人员 邹悦
编辑 柴畅
- 一到冬天|水城路附近新开的这两家面馆,性价比超高!
- 红星|四川昨日新增境外输入“5+1”
- 一线|疫情防控 一线一刻不松懈
- 耳聋|上海这两家医院联盟,为耳聋眼盲等出生缺陷患儿提供医疗保障
- 深圳证券交易所|西安两家医院被勒令停业整顿,背后母公司是西北首家上市公司
- 病毒|为何多起聚集性疫情隐匿传播时间较长?国家卫健委答红星新闻:疫苗接种率高,症状相对较轻
- 抢救|西安两家医院停业整顿3个月
- 物资|红星美羚、百跃、银桥、秦龙、雅泰...打响2022羊乳抗疫战!
- 救治|【992 | 通告】延误急危患者救治!西安两家医院停业整顿
- 延误|延误急危患者救治!西安两家医院停业整顿,多人被免职
