人员|多地疫情散发,与确诊病例轨迹重合健康码变黄、变红怎么办?详解→
本轮疫情来势汹汹 。 自10月17日陕西西安报告2例本土阳性病例以来 , 16天时间里 , 全国报告新增本土阳性感染者超500例 , 其中398例阳性感染者的轨迹或基因测序与内蒙古、甘肃等地疫情有直接或间接的关联 , 波及十余个省区市 。
全国多地疫情散发 ,
健康码变黄、变红怎么办?
一文读懂健康码 ,
不再谈“码”色变!
发现 “红黄码”人员后 , 应采取哪些防控措施?
1.发现 “红码”人员 , 应立即向属地社区报告 , 做好个人防护 , 并就地将其隔离 , 等待转运管理 。 社区接报后 , 应立即向辖区指挥部报告 , 指挥部立即安排转运至就近集中隔离医学观察场所 , 并开展流调和医学排查 。
2.发现“黄码”人员 , 应劝止其进入酒店、商场、超市、电影院、KTV、酒吧等人口密集的公共场所 , 限制其乘坐公共交通工具(飞机、火车、大巴等)出行 。 同时 , 劝其做好个人防护 , 通知属地社区对其做好排查管理和健康监测 。
如何申请转“绿码”?
1.红码人员在完成集中及居家隔离医学观察管理后 , 自动转为“绿码” 。
2.黄码人员及时到就近医疗机构或第三方检测机构进行核酸检测 , 检测结果为阴性后 , 会自动调整转为绿码 。 若持有48小时有效核酸检测阴性证明 , 经当地防控部门排查认定 , 报省级履行相关手续后变“绿码” 。
“黄码”人员如何进行核酸检测、看病就医?
日前 , 四川省卫生健康委下发《关于做好“黄码”人员核酸检测和医疗服务保障的通知》 , 要求各地按照“相对集中、减少交叉”的原则 ,确定专门医疗机构就近就便为“黄码”人员提供核酸检测和医疗救治服务 , 规范有序为群众提供日常诊疗服务 , 做好疫情防控工作 。
以县(市、区)为单位 , 指定1-2家医院作为“黄码”人员核酸检测定点医院 , 为“黄码”人员开通绿色通道 。
以县(市、区)为单位 , 指定1-2家综合医院作为“黄码”患者医疗服务定点医院 , 为“黄码”患者开通绿色通道 。
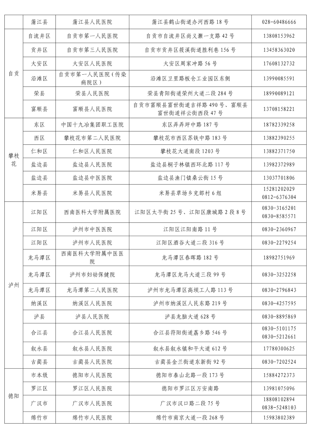
“黄码人员”核酸检测定点医疗机构名单
请向上滑动查看
文章图片
文章图片
【人员|多地疫情散发,与确诊病例轨迹重合健康码变黄、变红怎么办?详解→】
文章图片
文章图片
文章图片
文章图片
文章图片
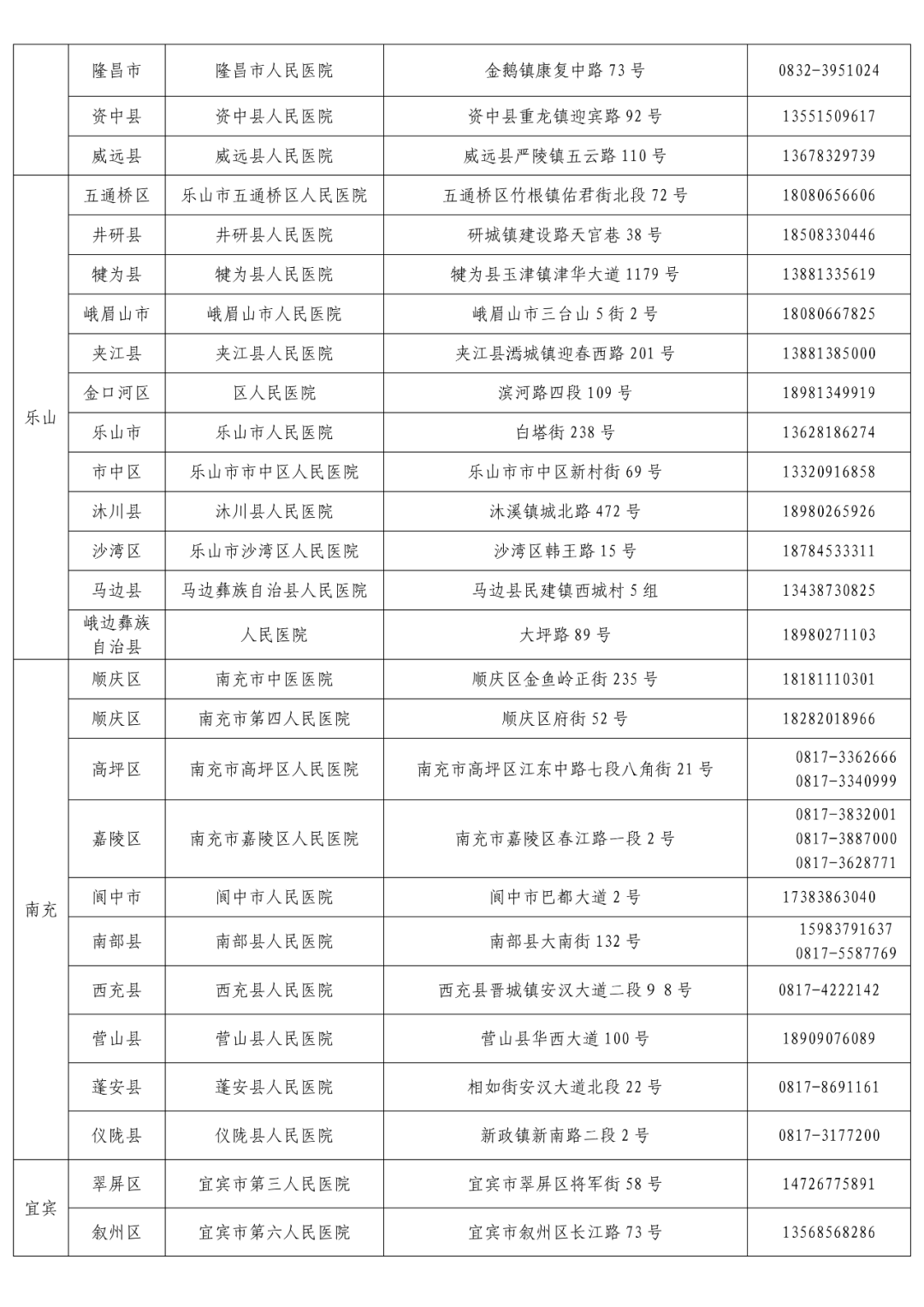
“黄码”患者医疗服务定点医疗机构名单
请向上滑动查看
文章图片
文章图片
文章图片
文章图片
- 人员|速扩!江西疾控刚刚发布新冠疫情紧急风险提醒!这些人须集中隔离!
- 东丽区|天津本轮本土疫情已报告294+22例
- 新闻|天津本轮本土疫情已报告294+22例
- 全球疫情|今天凌晨,海珠通知
- 疫情|切莫上当!这些都是流调员绝不会问的问题
- 人员|我国面临德尔塔奥密克戎双重挑战
- 北京冬奥运动|国际奥委会:北京冬奥运动员村相关人员新冠疫苗接种率接近100%
- “这将是疫情最后一个寒冬!”张文宏深夜发声,奥密克戎迎来克星
- 接种|?哈尔滨市疾病预防控制中心发布疫情防控提醒
- 疫情|临近春节,请主动配合做好防疫
