南充|四川西充:一确诊患者的密接者到过这些地方,轨迹重合者请立即报告
11月8日 , 四川南充市西充县应对新冠肺炎疫情应急指挥部办公室发布关于紧急寻找次密切接触者的公告 , 公告内容显示 , 该县的范某系1例新冠肺炎确诊患者的密切接触者 , 范某目前身体状况正常 , 无发热、干咳、乏力、腹泻等异常状况 , 新冠肺炎核酸检测结果阴性 。
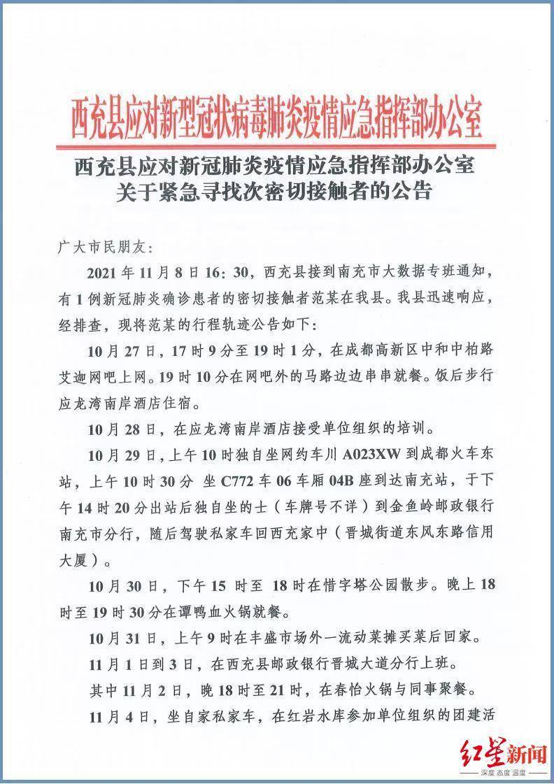
11月8日16:30 , 西充县接到南充市大数据专班通知 , 有1例新冠肺炎确诊患者的密切接触者范某在西充县 , 经排查现将范某的行程轨迹公告如下:
10月27日 , 17时9分至19时1分 , 在成都高新区中和中柏路艾迦网吧上网 。 19时10分在网吧外的马路边边串串就餐 。 饭后步行应龙湾南岸酒店住宿 。目前 , 范某身体状况正常 , 无发热、干咳、乏力、腹泻等异常状况 , 新冠肺炎核酸检测结果阴性 。
10月28日 , 在应龙湾南岸酒店接受单位组织的培训 。
10月29日 , 上午10时独自坐网约车川A023XW到成都火车东站 , 上午10时30分坐C772车06车厢04B座到达南充站 , 于下午14时20分出站后独自坐的士(车牌号不详)到金鱼岭邮政银行南充市分行 , 随后驾驶私家车回西充家中(晋城街道东风东路信用大厦) 。
10月30日 , 下午15时至18时在惜字塔公园散步 。 晚上18时至19时30分在谭鸭血火锅就餐 。
10月31日 , 上午9时在丰盛市场外一流动菜摊买菜后回家 。
11月1日到3日 , 在西充县邮政银行晋城大道分行上班 。
其中11月2日 , 晚18时至21时 , 在春怡火锅与同事聚餐 。
【南充|四川西充:一确诊患者的密接者到过这些地方,轨迹重合者请立即报告】11月4日 , 坐自家私家车 , 在红岩水库参加单位组织的团建活动 , 中午12时至14时在红岩水库镜台农家乐聚餐 , 晚上18时至21时在春怡火锅就餐 。
11月5日 , 在西充县邮政银行晋城大道分行上班 。
11月6日 , 上午9时在丰盛市场外一流动菜摊买菜后 , 居家未外出 。
11月7日 , 下午19时在邻里超市购物 , 购物过程中全程佩戴口罩 , 后居家未外出 。
11月8日 , 在西充县邮政银行晋城大道分行上班 。 下午17时36分 , 由120救护车转运到隔离点 。
文章图片
文章图片
为严控疫情蔓延扩散 , 按照疫情防控相关要求 , 在此提醒广大市民 , 看到本公告后 , 请高度重视并及时相互转告 , 凡上述时间与密切接触者范某轨迹重合人员 , 请立即向属地乡镇(街道)和工作单位报告 , 配合落实疫情管控措施 。 如有隐瞒不报 , 一旦造成后果 , 将依法追究相关人员责任 。
红星新闻采访人员 王超
编辑 张莉
- 中藏医院|四川省骨科医院与松潘县中藏医院专科联盟
- 红星|四川昨日新增境外输入“5+1”
- 确诊|四川昨日新增境外输入“6+6”
- 重点实验室|西南医科大学获批建设代谢性血管疾病四川省重点实验室
- 隔离|四川1月15日新增确诊6例、无症状6例,均为境外输入
- 单位|四川凉山:所有州外来(返)凉人员24小时内就近进行核酸检测
- 隔离|四川昨日新增境外输入“6+6”
- 相关|四川昨日新增境外输入“6+6”
- 疫情|四川省新型冠状病毒肺炎疫情最新情况(1月16日发布)
- 疫情|四川省新型冠状病毒肺炎疫情最新情况(1月15日发布)
