个人|四川疾控:疫情期间,主动上报个人健康情况、行程信息是应尽义务( 二 )
疫情期间 , 自觉主动上报个人健康情况、行程信息等是每个人应尽的义务 , 如不报、瞒报、谎报相关信息 , 造成传染病传播或有传播严重危险 , 涉嫌违法犯罪的 , 将依法追究法律责任 。
疫情期间 , 外卖快递尽量采取无接触方式配送和取件 。 如不能 , 取件人员请务必佩戴好口罩 , 最好戴上一次性手套 , 避免手与外包装盒直接接触 。 外包装要及时丢弃到垃圾桶 , 不要长时间置于家中 。 处理完后要及时洗手或进行手消毒 。
目前四川省已全面启动第三针剂加强针及3-11岁人群新冠病毒疫苗接种工作 , 请符合条件的群众尽快主动完成疫苗全程接种 , 共筑免疫屏障 。
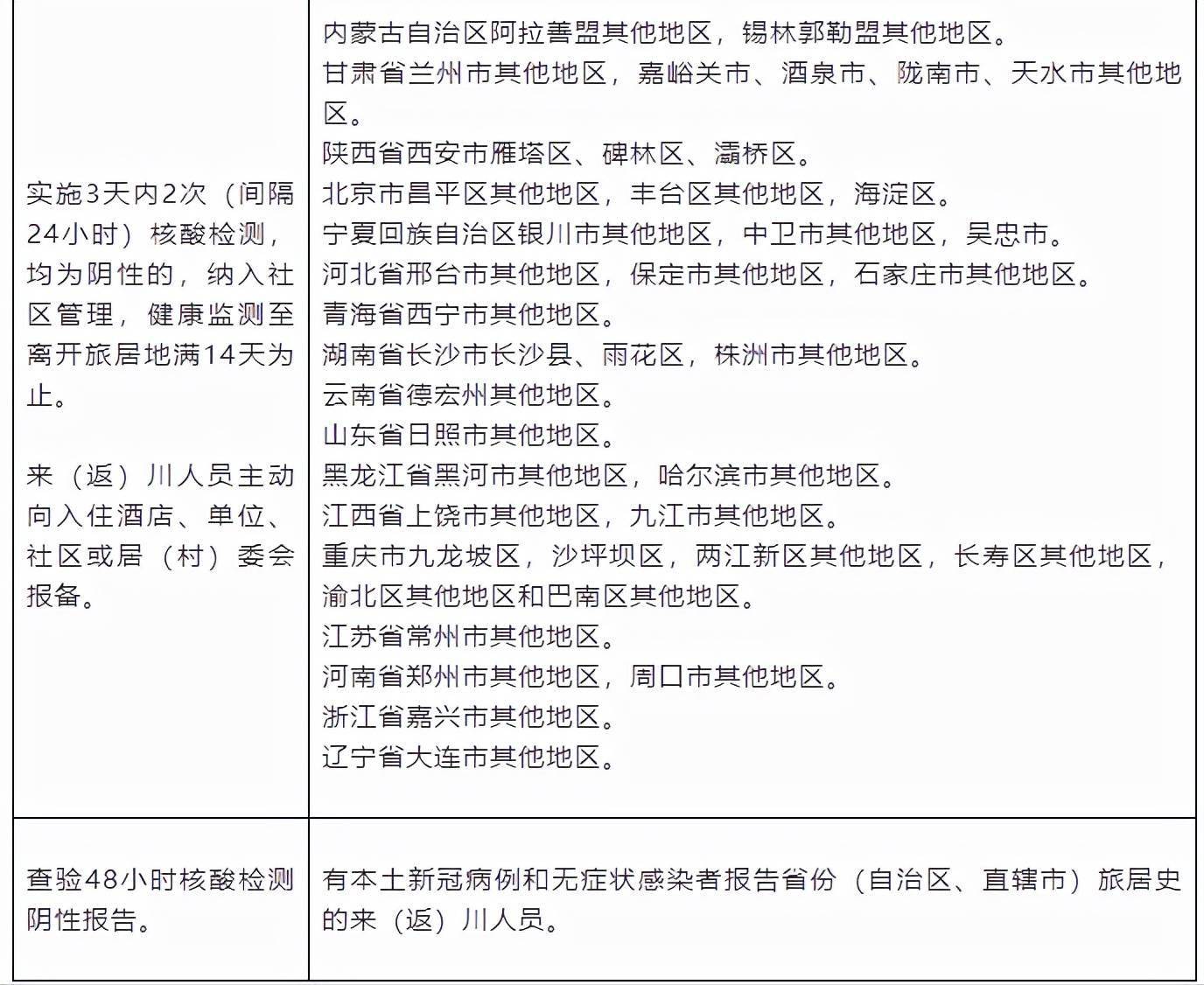
文章图片
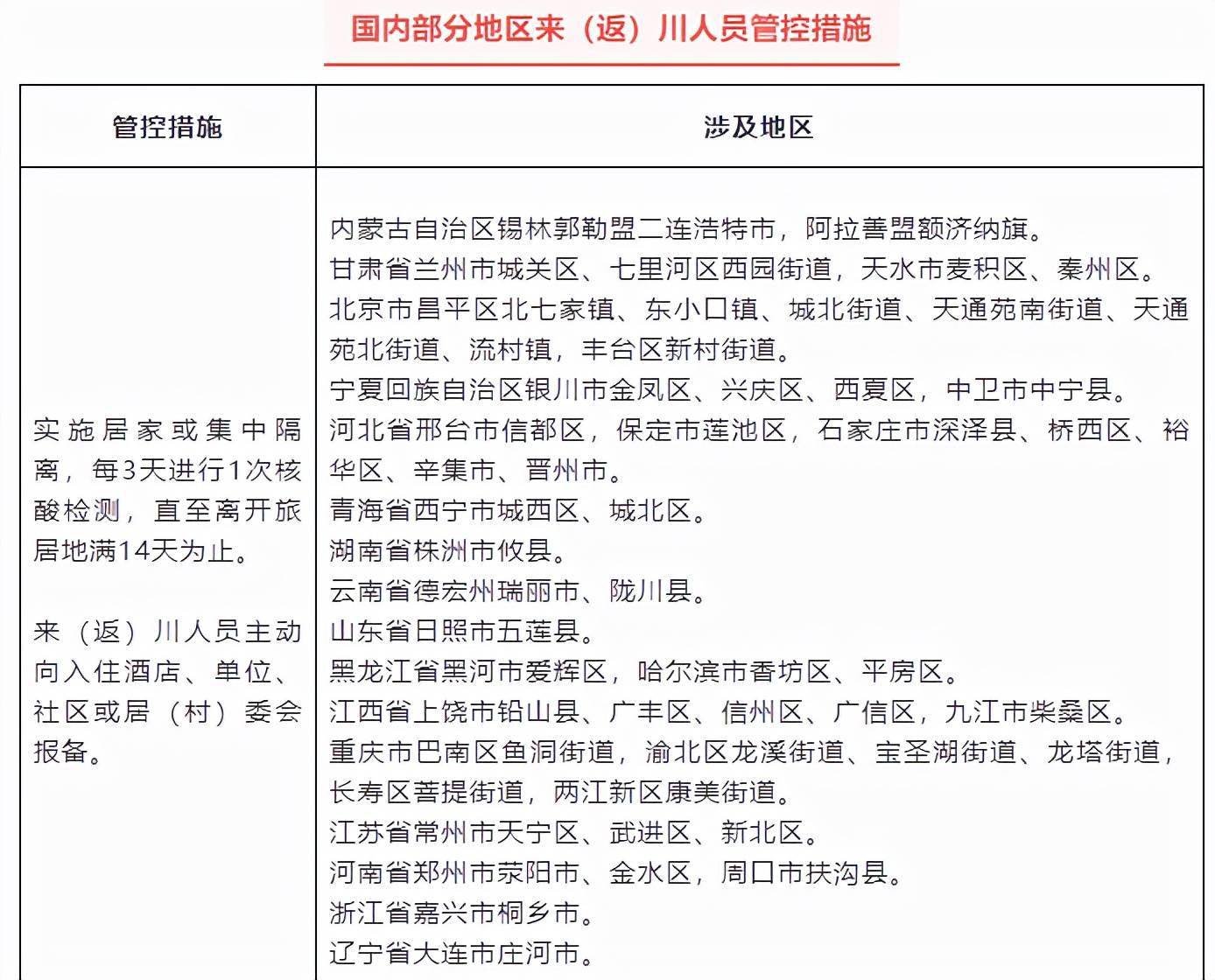
文章图片
- 人员|速扩!江西疾控刚刚发布新冠疫情紧急风险提醒!这些人须集中隔离!
- 宁明县|梅州出现奥密克戎!广州疾控紧急提醒
- 病例|河南省疾控中心提醒:应对奥密克戎,这件事很重要!
- 中藏医院|四川省骨科医院与松潘县中藏医院专科联盟
- 甘肃|广西崇左、广东梅州发现核酸阳性人员,甘肃疾控紧急提醒
- 商品|北京疾控:国外疫情高发期间尽量减少购买境外商品
- 防控|【北京疾控提醒您】关于本市海淀区新冠肺炎确诊病例的溯源情况通报
- 防控|北京:为海淀本次疫情涉及的单位和个人点赞
- 疫情|北京:为海淀本次疫情涉及的单位和个人点赞
- 商品|北京疾控:国外疫情高发期尽量减少购买境外商品,收取境外邮件要注意这些
