尊敬的患者和家属朋友:
您们好!
我院在疫情防控常态化基础上 , 全面开展医疗服务 , 实行非急诊全面预约 。 专家出诊安排以各预约平台显示号源为准 , 请及时关注专家出停诊信息;出诊表中未显示的专家暂不出诊 。
感谢您的理解、支持与配合 , 广安门医院将继续守护您和家人的身体健康!
广安门医院专家出诊信息
2021年12月
文章图片
文章图片
备注:
?? 红字代表特需专家门诊;
【广安门|广安门医院2021年12月专家出诊信息】?? 黑字代表普通专家门诊;
?? 绿字代表国疗专家门诊
?? 黄色填充代表与上月不同 。
?? 医事服务费:普通专家门诊(副主任60元/次 , 主任80元/次、知名专家100元/次);特需专家门诊(100元/次、200元/次、300元/次、400元/次、500元/次、800元/次、1000元/次);
?? 专家停诊在所难免 , 敬请关注停诊信息 。 以上信息仅供参考 , 以当日挂号室号表为准 。
广安门医院专题专病门诊出诊信息
2021年12月
专题门诊由科室安排主治以上医师接诊 , 接诊人员不固定 。
文章图片
广安门医院专家赴大兴南区出诊信息
2021年12月
文章图片
备注:
1.本表仅供参考 , 如有特殊变动 , 以当天挂号室挂号为准 。
2.南区门诊时间:周一至周日8:00-12:00,13:30-17:30(国家法定节日除外)
挂号时间:7:15-12:00,13:00-17:30
地址:北京市大兴区黄村兴丰北大街(二段)138号
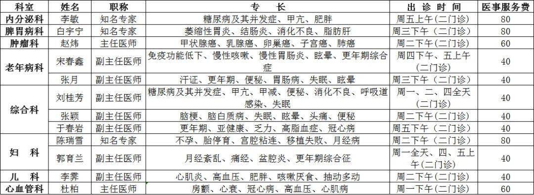
广安门医院专家赴第二门诊部出诊信息
2021年12月
文章图片
备注:
1.本表仅供参考 , 如有特殊变动 , 以当天挂号室挂号为准 , 请于就诊前一日拨打电话咨询 。
2.二门诊部门诊时间:周一至周五8:00-11:30,13:00-17:00(国家法定节日除外)
挂号时间:7:30-11:30,13:00-16:30
地址:北京市西城区黄寺大街26号院1号楼103号
- 射线|北京北城甲状腺医院提醒:甲状腺疾病高发要如何预防?这5件事要做好
- 脏腑|重庆肿瘤专科医院:中医帮你调和气血,平衡阴阳
- 心脑血管|大荔中医医院脾胃肺病科“妙手回春”受到患者的称赞
- 需求|预约诊疗 | 齐齐哈尔市中医医院1月17日—1月23日医生出诊一览表
- 幽门螺杆菌的“源头”找到了,奉劝一句:三类食物,能不碰就不碰
- 变化|邵东市中医医院:血压很“善变” 怎么办?
- 疾病|永州中心医院消化科成功开展内镜下内痔套扎术
- 解读|《浙江省医院门诊管理办法》政策解读
- 中藏医院|四川省骨科医院与松潘县中藏医院专科联盟
- 脊柱|邵阳学院附属第一医院脊柱骨病科、康复科携手让26岁瘫痪小伙再行走
