近日 , 奥密克戎(Omicron)毒株持续在世界各地传播 , 对于这样一个毁灭性的变体 , 还有很多科学问题有待解答 。
尽管已经有十几种疫苗在临床使用 , 但面对着新的病毒变种 , 一个非常迫切的科学问题就摆在大家面前 , 那就是这些疫苗是否能预防奥密克戎毒株 。
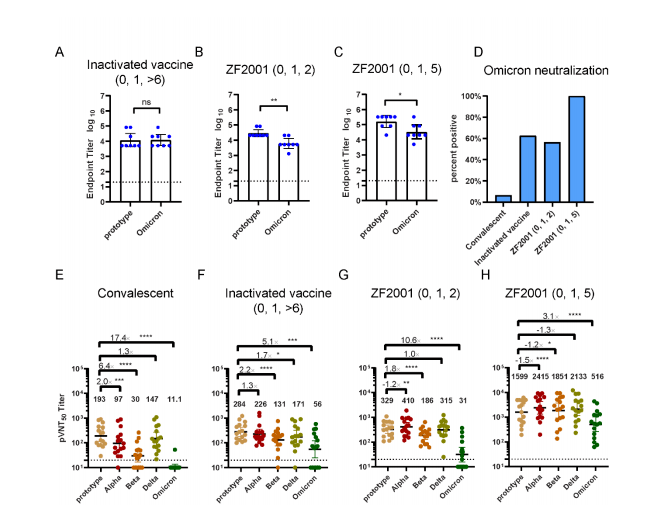
针对上述问题 , 中国疾病预防控制中心主任高福等专家于近日联合在《BioRxiv》发布学术论文 , 奥密克戎在康复患者血清中确实有严重的免疫逃逸 , 但在接受三针灭活疫苗或蛋白亚单位疫苗的接种者中 , 中和活性保存得更好 。 其中 , ZF2001组中对奥密克戎毒株的中和中保持100%的阳性 , 中和抗体(NAb)滴度仅减少3.1倍 。
文章图片
【接种|接种第三针疫苗能抵御奥密克戎?高福团队最新联合论文这样说】接种三针疫苗大部分有用
新冠疫情大流行继续对全球公共卫生构成威胁 , 11月24日提到奥密克戎变体(VOC)已经在58个国家和地区被检测到 。 由于 , 其尖峰(S)蛋白有32个突变 , 包括受体结合域(RBD)中的15个突变 , 奥密克戎的免疫逃逸引起了高度关注 。
截至2021年12月 , 全球已经注射了超过84亿剂疫苗 , 其中中国超过了26亿剂 。 目前 , 灭活疫苗如科兴集团的CoronaVac?和国药集团的BBIBP-CoV? , 以及蛋白亚单位疫苗如智飞生物的ZF2001?已经在中国和其他一些国家广泛使用 。
由此 , 高福等研究人员对接受灭活疫苗或蛋白亚单位疫苗(CoronaVac , 或BBIBP-CoV , 或ZF2001)的康复者和疫苗接受者的血清进行了结合抗体滴度(ELISA)和中和抗体滴度(假病毒中和试验)的检测 。
具体来看 , 研究人员分析了三针亚单位疫苗ZF2001或三针灭活疫苗(CoronaVac 或 BBIBPCoV)所引起的结合抗体和中和抗体(NAbs) 。 来自ZF2001疫苗接种者的血清也被分成两组:一组的第二和第三针之间的间隔较短(在0、1和2个月接种) , 另一组的间隔较长(在 0、1和5个月左右接种) 。
灭活疫苗的接种者都是在第二次接种后6个月以上才进行第三次接种 , 用ELISA法对原型(WH-01)或奥密克戎的三聚体S蛋白的结合抗体进行了分析 。
此外 , 研究人员用假病毒中和法测试了血清样本对SARS-CoV-2原型和VOCs包括奥密克戎的中和抗体(NAbs)。 16个康复患者血清样本中 , 有15个样本的奥密克戎中和抗体检测为阴性 , 表明奥密克戎的免疫逃逸是严重的 , 这与最近其他未发表的血清学和单克隆抗体分析相一致 。
文章图片
据此试验表明 , 奥密克戎在康复患者血清中确实有严重的免疫逃逸 , 16人中有15人在中和方面呈阴性 。 相比之下 , 在接受三针灭活疫苗或蛋白亚单位疫苗的接种者中 , 大部分都能保持对奥密克戎的中和作用 。
延长第二、三针间隔时间
这篇文章特别提到 , 在ZF2001组中 , 第二和第三针注射时间延长(4~6 个月) , 在对奥密克戎毒株的中和中保持100%的阳性 , 中和抗体(NAb)滴度仅减少3.1倍 。
62.5%接种过三针灭活疫苗的人 , 56.25%的ZF2001(0、1、2方案)和 100%的ZF2001(0、1、5方案)的接种者对奥密克戎中和抗体呈阳性 。 至于中和抗体滴度 , 康复患者血清组从原型到奥密克戎有 17.4倍的下降 。 灭活疫苗组减少了5.1倍 , ZF2001(0 , 1 , 2)组减少了10.6倍;而ZF2001(0 , 1 , 5)组对奥密克戎的NAb滴度只减少了3倍 。
此外 , 这正如上述所报告的 , 第二和第三针之间的较长间隔可以引起更高的抗体滴度和对所有变种的更好的中和作用 。
- 北京冬奥运动|国际奥委会:北京冬奥运动员村相关人员新冠疫苗接种率接近100%
- 医保|昔日近70万一针的诺西那生钠注射液纳入医保 “天价药”在临沂打出第一针
- 接种|北京市累计报告接种新冠病毒疫苗5797.48万剂次
- 国家|全国累计报告接种新冠病毒疫苗293763.2万剂次
- 接种|北京累计接种新冠病毒疫苗2255.82万人
- 接种|?哈尔滨市疾病预防控制中心发布疫情防控提醒
- 疫苗|国家卫健委:针对奥密克戎变异株,现有疫苗预防重症和死亡仍有效果
- 春季易发过敏 金针菇食谱有助于抗过敏
- 南昌市第三医院|南昌市第三医院新年护理培训第一课
- 天津|天津第三次全员核酸大筛已检出59例阳性感染者,珠海新增2例确诊
