项目|7-9周岁家长请注意 免费窝沟封闭项目开始啦
7-9周岁家长请注意%uA0免费窝沟封闭项目开始啦
晨报讯(半岛晨报、39度视频采访人员黄凤桐)日前 , 大连市口腔疾病预防控制中心发布了2021年适龄儿童“六龄齿”免费窝沟封闭特别提示 。 据了解 , 2021年适龄儿童“六龄齿”免费窝沟封闭项目于7月19日正式开始 , 大连市共有31家医疗机构负责该项目 , 家长们可以根据适龄儿童学校所属地选择指定的定点医疗机构就诊 。
龋齿是影响儿童健康成长的多发病和常见病 , 儿童患龋后不仅引起疼痛 , 而且影响食欲、咀嚼和消化功能 , 对生长发育造成不利影响 。 龋齿如不及时治疗 , 会因细菌的侵入继发牙髓炎等 , 严重的还会诱发风湿性关节炎、心脏病等全身性疾患 。
儿童一般6岁左右会萌出第一颗恒磨牙 , 叫“六龄齿” , 共4颗 。 因其萌出早、窝沟深 , 易龋坏 。 窝沟封闭是有效预防窝沟龋的方法之一 。 窝沟封闭是一种无痛、无害、无创伤的技术 , 用一种高分子复合树脂材料 , 涂在儿童新萌出牙齿的窝沟内 , 形成一层保护性的屏障 , 就像给牙齿穿上了一层保护衣 , 严密的封闭深窝沟 , 使牙齿免受食物和细菌的侵蚀 , 从而达到预防龋齿的目的 。
【项目|7-9周岁家长请注意 免费窝沟封闭项目开始啦】实施适龄儿童口腔疾病综合干预项目是市政府一项重要的惠民工程 。 2021年 , 市卫生健康委联合市教育局继续对适龄儿童开展“六龄齿”免费窝沟封闭项目 。 服务对象是在大连市生活居住六个月以上的7-9周岁学龄儿童(即满7周岁未满10周岁的儿童) 。
大连市口腔疾病预防控制中心指出 , 做一次有效的牙齿窝沟封闭 , 可以让孩子终生受益 。 为了孩子的牙齿健康 , 请各位家长立即行动起来 , 携带《家长知情同意书》、孩子的有效证件(身份证或户口本)前往全市项目定点医疗机构进行免费口腔健康检查和“六龄齿”窝沟封闭 。 全市各定点医疗机构的口腔医务人员将以最真诚的态度、最精湛的技术、最温馨的服务为您的孩子健康成长保驾护航 。
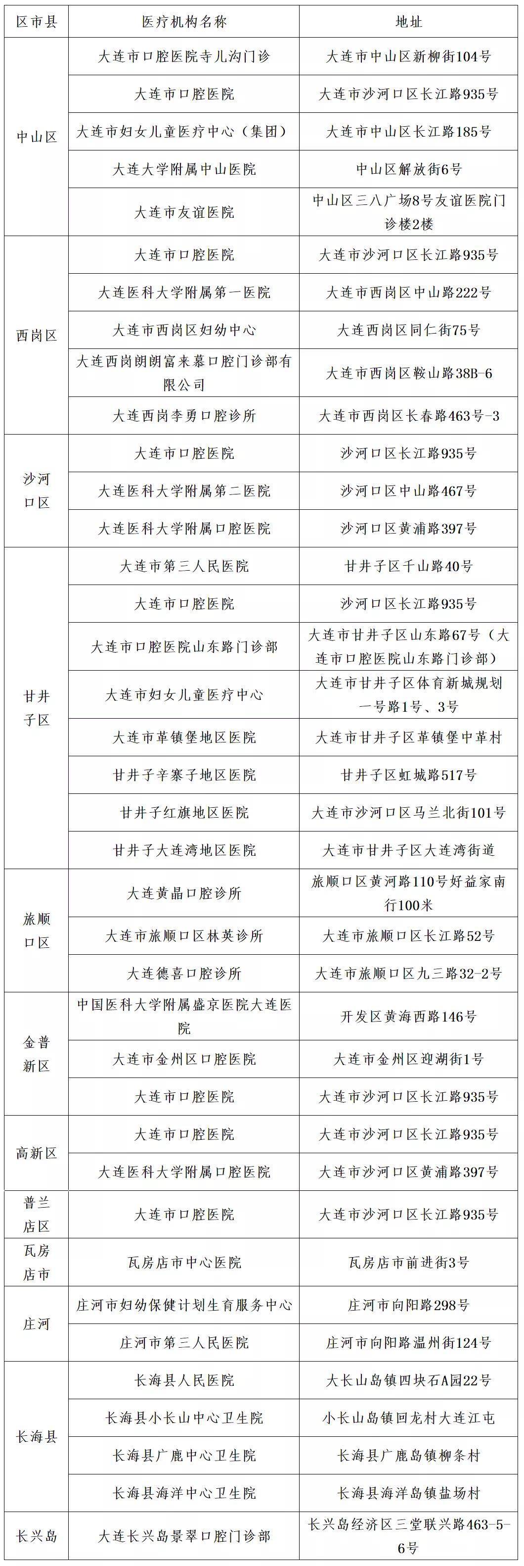
(附全市31家定点机构名单)
文章图片
- 项目|邵阳市第二人民医院举行创建国家高级卒中中心项目启动仪式暨培训会
- 封顶|河北医科大学第四医院医疗综合楼项目主体结构封顶
- 安丘市中医院|喜讯!安丘市中医院新院区一期项目顺利封顶!
- 项目|古蔺市民注意:这5个妇幼疾病筛查,免费!
- 协调员|深化药物临床发展 提升科研综合实力——我院重症医学科召开药物临床试验项目启动会
- 桡动脉|崇州市人民医院2021年质量持续改进(CQI)项目竞赛圆满落幕
- 优秀人才|省级综合医院唯一!呼吸内科李志军入选第五批全国中医临床优秀人才研修项目培养对象
- 临床研究|福建首个!这个干细胞临床研究项目获批了
- 糖尿病|我局招商爱多特大健康项目成功落户
- 技术|国际医学:公司旗下辅助生殖医学业务正开展夫精人工授精项目
