四川|四川健康码规则调整
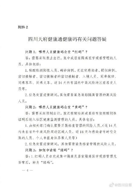
【四川健康码规则调整 】近日,《四川省天府健康通健康码规则》调整。哪些人员健康码会变“红码”和“黄码”?发现 “红黄码”人员后,应采取哪些防控措施?如何申请转“绿码”?魏冯石小宏

文章插图

文章插图

文章插图
【 四川|四川健康码规则调整】来源:四川日报
- 红豆|四九寒天,少吃大鱼大肉,多吃这6种“根菜”,补足营养健康过年
- 健康长寿|五十岁以后,保护这几个器官,做好这几件事,长寿可能会伴随你
- 零下度|冬季天气寒冷身体变虚弱了,多吃家常菜,补血养肝有利健康
- 收发|一图读懂 | 科学收取快递 做好健康防护
- 不要吃太饱 小心健康隐患
- 健康生活 薯条一个月最多吃两次
- 猪油渣能不能吃?健不健康?很多人都不明白,现在知道还不晚
- 国人历来重视精神对治疗疾病、养生保健的重要作用|心平气和,有益健康的“良药”
- 成都|健康科普|被列为明确致癌物!一半胃癌与它有关…
- 中药|健康公开课:有“还魂药”之称的安宫牛黄丸,可以预防心梗吗?
