什么|罹患胆囊炎,还能买保险吗?求指教( 二 )
会建议说等到我这一次帮你炎症稍微消掉一点之后 , 你做个手术把胆囊切掉 。
因为切掉胆囊最大的一个问题 。
就是没有这样的储存器啦 。
没有储存器的话就变成平时肝脏分泌出来的胆汁直接通过胆管就跑到肠道里去了 。
胆囊切除其实稍微有一点问题 , 就是说可能在饮食的时候 , 就必须是要比较清淡 , 不能暴饮暴食 , 不能喝酒这种 , 否则的话对肝脏的刺激就比较大 。

文章图片
六、胆囊炎购买保险有哪些影响?
一般来讲 , 胆囊炎本身 , 不会恶变 , 它就是炎症 , 它不是不会恶变 , 那么只是说 , 可能会有一些严重的并发症 。他可能穿孔可能造成一些严重的感染 , 一直是不好的感染 , 产生全身性的反应 , 那个还是有可能的 。
做核保的时候 , 基本上来讲 , 如果我们去买保险产品的话 。
如果是一个急性胆囊炎 。
已经好了 , 一般来说已经痊愈了 , 或者是末次发病已经半年以上或者一年以上 。
重大疾病一般都没有影响 , 如果没有好变成慢性胆囊炎的话 。
实际上是有一定的风险的 。
他有可能反复刺激 , 反复刺激 , 然后还有一些并发症比较严重 。
所以说 , 咱们去关注一下 , 如果是重大疾病的话 , 如果他那个里面的问题会问你否单次发作或者末次发作是不是超过某一个年数 。
胆囊炎重疾险核保结果

文章图片
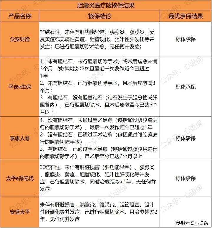
医疗险核保胆囊炎结果
那么在医疗险的话 , 一部分的医疗险比较宽松一点 , 这个急性胆囊炎已经好了 , 我可以标准体 。
有一些个别的这个医疗险产品的话 , 会有除外责任的 , 因为得过胆囊炎了 , 我认为只要你没有手术过 , 将来都有可能发展 , 那我就不能放 , 就是在医疗险 。

文章图片
胆囊炎配置意外险和寿险是没有任何问题的 。
在购买商业保险的时候 , 胆囊炎核保是非常专业的事情 , 对耐心和健康告知解读都要很高要求 , 建议自己多拿放大镜看几遍+寻求专业人士帮助 。
当然 , 疾病情况千千万 , 同一种疾病 , 都可能有不同的展现形式 , 身体有些状况的 , 也不要心灰意冷 。
- 喝牛奶|为什么不建议女性天天喝牛奶?提醒:喝牛奶牢记4点,更营养
- 运动解剖学|报考瑜伽教练证要什么条件呢?
- 范可尼|为什么会长白头发?
- 随着健康意识的提高|什么时间吃降糖药效果更好?10类常见降糖药,服用时间各不同
- 饮食习惯|头晕,走路不稳是怎么回事?与什么原因有关?建议了解
- 鼻涕|鼻炎为什么难以根治?对于鼻炎,我与它势不两立
- 吃辣|全国痔疮地图发布:不爱吃辣的广东人为什么排第二?
- 不同孕期的营养有什么要点|不同孕期的营养有什么要点
- 吃什么抗衰老 抗衰老最好的方法就是吃
- 春季吃什么水果好 补充维生素为原则
