脊柱|专访|脊柱“缓震器”磨损何解?中国绘首份椎间盘单细胞图谱( 二 )
实际上 , 既往的研究发现 , 人类椎间盘内有很多不同类型的细胞成分 。 而人类椎间盘的细胞多样性也与多种未知功能有关 。 例如 , 椎间盘干细胞可能在椎间盘发育、损伤和修复过程中发挥关键作用 。 但到 , 由于技术手段受限 , 迄今为止仍难以精确解析人类椎间盘内各细胞亚群的分子特征 , 起源及其调控机制 。
文章图片
人类椎间盘的单细胞转录组全景图 。
【脊柱|专访|脊柱“缓震器”磨损何解?中国绘首份椎间盘单细胞图谱】在刘鹏等人的这项最新研究中 , 研究人员从13-31周岁的研究人群中获得健康椎间盘(Pfirrmann I级) , 从中分离髓核、纤维环和终板组织 , 最终对108108个椎间盘髓核、纤维环及终板组织的细胞进行了单细胞转录组测序和分析 。
研究团队通过整合分析鉴定得到以下主要细胞亚群:3群软骨细胞亚群、脊索细胞、基质细胞、周细胞、内皮细胞、髓核祖细胞 , 血细胞 , 成骨细胞以及少量的神经细胞 。
随后 , 研究人员还根据细胞外基质(ECM)稳态的特征差异 , 将3群软骨细胞进行了重新分类 , 进一步鉴定为调控型、稳态型和效应型 。 研究认为 , 调控型软骨细胞主要在细胞因子表达和软骨生成相关调控通路中发挥调控作用;稳态型软骨细胞亚群相对静息并且分化完全 , 与基质合成和节律调节相关;效应型软骨型细胞具有较高代谢活性特征 。
研究认为 , 这些软骨细胞亚群在胞外基质特征的差异 , 为进一步探索软骨细胞维持椎间盘稳态的机制提供了一个新的视角 。
文章图片
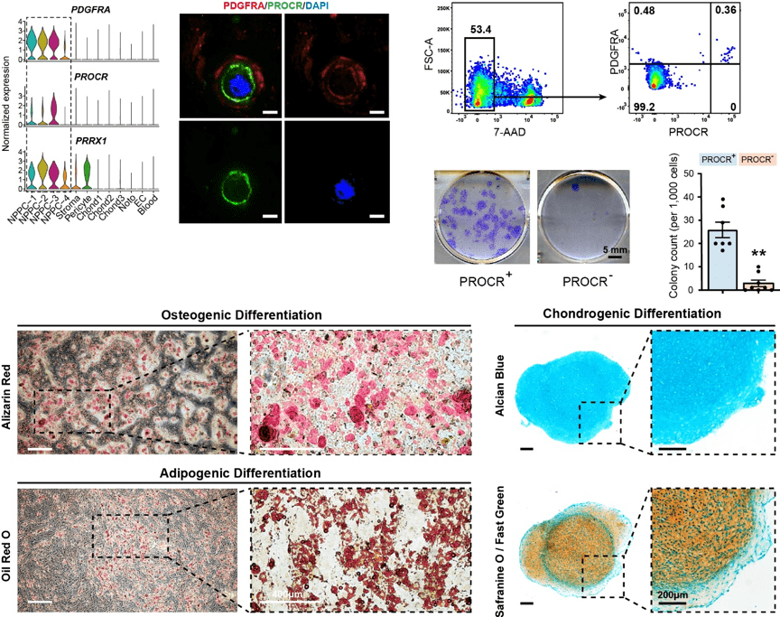
髓核祖细胞(NPPC)的特征和功能鉴定 。
研究还发现 , 髓核祖细胞亚群特异性高表达间充质祖细胞标记物PDGFRA和中胚层来源间充质标志物PRRX1 , 提示髓核内可能存在具有干性潜能的细胞群体 。 进一步分析发现部分髓核祖细胞亚群高表达干性基因PROCR , 和软骨生成相关的重要转录因子SMAD3 , 同时运应免疫荧光染色证实了PROCR+细胞内p-SMAD3高度活化 。
随后 , 研究人员利用PROCR富集分选了髓核祖细胞群体 , 并发现该细胞群具有较强的体外克隆形成能力 。 最后 , 与拟时序分析一致 , 体外实验证实PROCR+细胞具有成骨、成软骨和成脂三系分化能力 。
刘鹏表示 , “我们这项研究的初心 , 旨在以人体的最基本结构 , 也就是细胞为尺度 , 来研究椎间盘的细胞构成和细胞微环境 。 ”
他总结道 , 总的来说 , 他们这项研究发现椎间盘内部有多种功能各异的软骨细胞 , 根据其功能进行了全新分类;更重要的是 , 发现了一种新型的髓核祖细胞 , 这种细胞被证明具有干细胞的特征 , 具有再生的潜能 。 “我们的研究是国际上首次在单细胞水平上对人类椎间盘的系统研究 , 对于人类认识椎间盘、治疗椎间盘退行性疾病有重要的意义 。 ”
文章图片
研究模式图 。
逆转退变 , 再生一个椎间盘?
值得注意的是 , 目前椎间盘研究领域主要聚焦有两个大方向:一是椎间盘退变病理机制研究 , 二是治疗策略研究 。
刘鹏等人的研究并不属于这两个热门方向 , 但其认为 , “却对这两个热门方向都有重要的启示意义 。 ”他认为 , 研究椎间盘在生理状态下的细胞成分和细胞微环境构成 , 是从最底层来解析椎间盘的基本构成与功能 。 这一单细胞图谱或将为理解椎间盘病理改变、治疗椎间盘退行性疾病提供了重要的线索宝库 。
- 红豆|四九寒天,少吃大鱼大肉,多吃这6种“根菜”,补足营养健康过年
- 口味|给孩子做个“快手菜” 营养丰富,口味独特,提高身体的免疫力
- 潜伏在我们身边的这3种“致癌”蔬菜,看完你还敢继续吃吗?
- 穆罕默德|伊朗首次通报“奥密克戎”感染者死亡病例
- 鲁南制药集团|菏泽医学专科学校“鲁南制药产业学院”揭牌
- 进行|尿毒症多半是“吃”出来的?3种食物尽量少碰,肾或许“感谢”你
- 生活|提醒:肝病多数是“拖”出来的,出现6种表现,最好查一下肝功
- 羊肉|羊肉到底是“致癌杀手”还是“营养佳品”呢?世卫组织揭晓答案
- 心脑血管|大荔中医医院脾胃肺病科“妙手回春”受到患者的称赞
- 心血管疾病|这个病还是“夫妻病”,你知道吗?
