市医院|肤乐霜等“明星小药”今起在市属8家医院也能开到!
【市医院|肤乐霜等“明星小药”今起在市属8家医院也能开到!】首都儿科研究所、北京儿童医院的肤乐霜、水合氯醛胶浆、复方钙颗粒等都是专门针对儿童研制的“医疗机构院内制剂” , 多年来已成为不少人心中的“明星小药” , 特别受到家长们的欢迎 。
但不少家长反映 , 药太难开 , 每次开药都只能到这两家医院 , 还需要长时间的排队 , 这让许多家长犯了难 。
文章图片
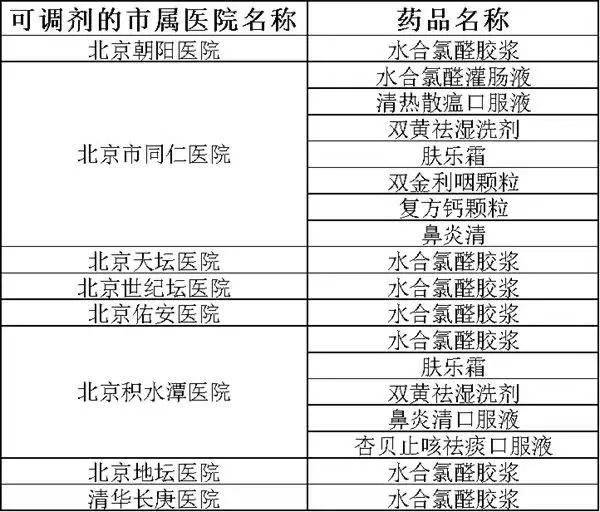
为进一步解决院内制剂跨院调剂的难题 , 缓解患儿家长们的用药困扰 , 市医院管理中心协调市药监局在符合法规要求的情况下 , 完成了在儿科医联体医院内的儿科制剂互通 。 现在 , 有需要的家长们就可以在朝阳医院、同仁医院、天坛医院、世纪坛医院、佑安医院、积水潭医院、地坛医院、清华长庚医院这8家市属医院买到这些紧俏的儿科“明星药”了 。
文章图片
今后 , 市医院管理中心也将根据广大患儿患者的需求 , 让更多口碑疗效好的“明星小药”实现更大范围的互通 。
文章图片
文章图片
综合:北京新闻广播 (采写采访人员:韩萌)
- 射线|北京北城甲状腺医院提醒:甲状腺疾病高发要如何预防?这5件事要做好
- 脏腑|重庆肿瘤专科医院:中医帮你调和气血,平衡阴阳
- 心脑血管|大荔中医医院脾胃肺病科“妙手回春”受到患者的称赞
- 需求|预约诊疗 | 齐齐哈尔市中医医院1月17日—1月23日医生出诊一览表
- 变化|邵东市中医医院:血压很“善变” 怎么办?
- 疾病|永州中心医院消化科成功开展内镜下内痔套扎术
- 解读|《浙江省医院门诊管理办法》政策解读
- 齐鲁壹点|济南市历下区五家药店被责令停业整顿
- 中藏医院|四川省骨科医院与松潘县中藏医院专科联盟
- 脊柱|邵阳学院附属第一医院脊柱骨病科、康复科携手让26岁瘫痪小伙再行走
